EasyManua.ls Logo

TCL Breeva A3 - Page 112

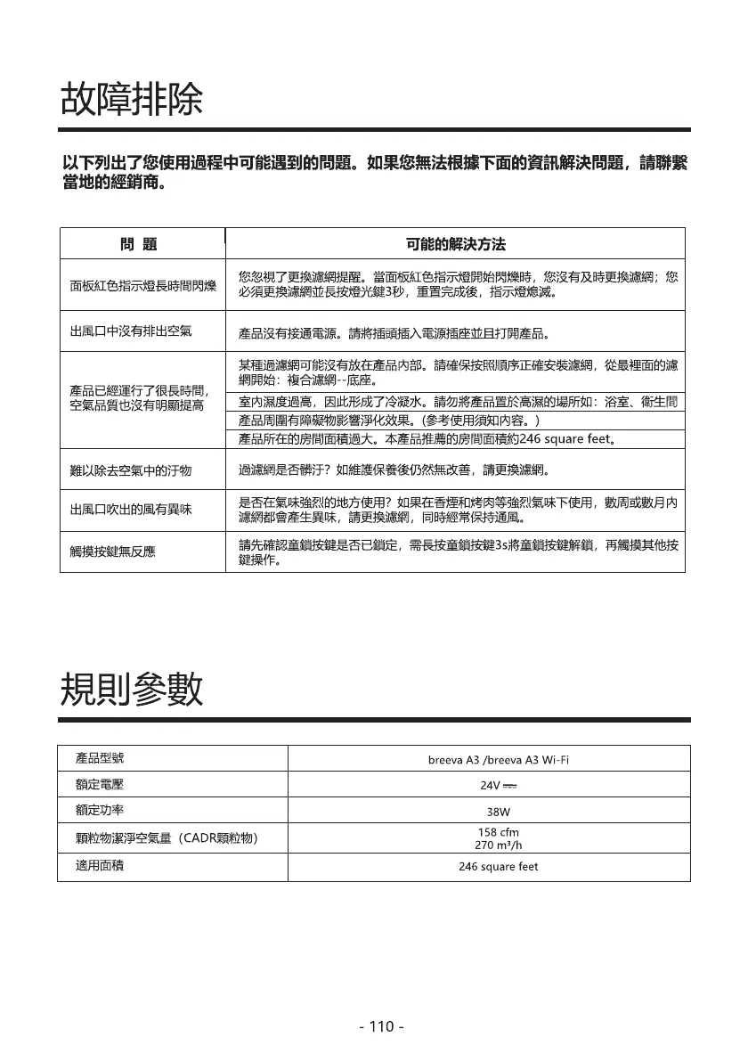
TCL Breeva A3
143 pages
Print Icon
To Next Page IconTo Next Page
To Next Page IconTo Next Page
To Previous Page IconTo Previous Page
To Previous Page IconTo Previous Page
Loading...

Table of Contents