EasyManua.ls Logo

Teac EU-34T - Page 8

Teac EU-34T
41 pages
Print Icon
To Next Page IconTo Next Page
To Next Page IconTo Next Page
To Previous Page IconTo Previous Page
To Previous Page IconTo Previous Page
Loading...
6
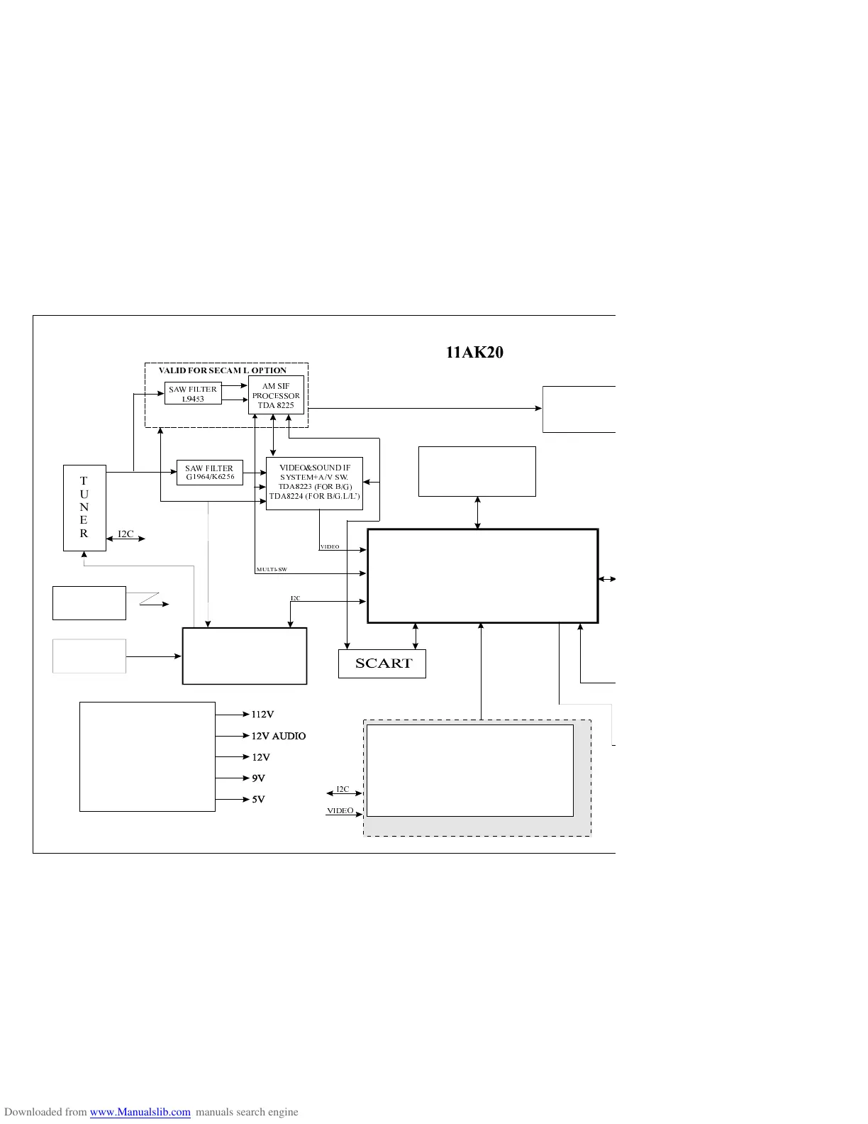
%/2&.',$*5$02)7+(
&+$66,6
&21752//(5
67
32:( 56833/<
0&
073 1(
6036
.(<3$'
,55&
,&%86&217 52//('
3$/6(&$0352&(6625
679)253$/21/<
679 )253$/6(&$0
679 3$/6(&176&
'(/$</,1(
679
$8',228
7'$
0
81,7(;7(8527(;7
&)
&);)2581,7(;7
&);)25(8527(;7
9$/,')257(/(7(;7237,21
,&
,&
9,'(2
6$:),/7(5
/
$06,)
352&(6625
7'$
6$:),/7(5
*.
9,'(26281',)
6<67(0$96:
7'$)25%*
7'$)25%*//
9$/,')256(&$0/237,21
08/7,6:
,&
9,'(2
7
8
1
(
5

Related product manuals