EasyManua.ls Logo

Technics SX-KN6500 - Page 140

Technics SX-KN6500
140 pages
Print Icon
To Previous Page IconTo Previous Page
To Previous Page IconTo Previous Page
Loading...
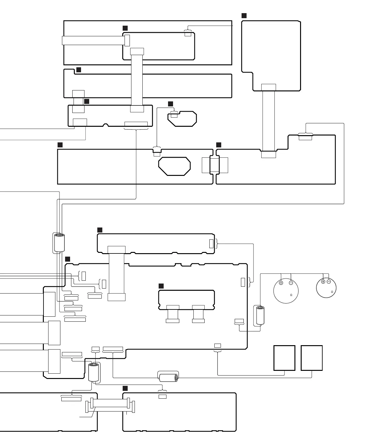
FAJ P.C.B.
JACK P.C.B.
INV P.C.B.
LCD
CPC P.C.B.
LCDC P.C.B.
CNB P.C.B.
LCDR P.C.B.
CPR P.C.B.
MKB3 P.C.B.
ROT P.C.B.
CN16
CN11
1
5
CN18
12
CN14
CN3
CN5
115
CN17
CN6
1
2
21
20
CN15
CN12
1
3
CN4
CN1
CN2
CN9
CN8
CN10
1
1
15
15
1
33
2
32
1
5
16
116
1
13
110
8
CN7
CN13
91
9131
CN201
5
1
CN202
1
2
21
20
CN2
CN1
20
1
CN3
21
CN21
1
2
19
18
CN20
CN31
16 1
CN34
CN33
2
151
14
CN32
2
191
18
2
191
18
41
CN40
41
CN11
CN10
CN12
1
216
17
1
2
18
19
110
CN1
1
216
17
1
33
2
32
1
33
2
32
CN6
CN3
116
1
8
1
8
CN11
CN9
117
CN3
216
117
216
ASUB P.C.B.
FDD
19 19
CN2 CN1
SP-R
TW-R
CN5
1
7
1
7
CN8
FAN
W7
QEUGMHW16DZ
W8
QEUGMKW25DZ
W27
QEUGMLW15BZ
W10
QEXGSS16040A
W2
QEXGSA04010A
W12
QEUGMKW08D
W16
QEUGMMW09D
W20
QEXGSS16050A
W21QEXGSS05055A
W26 QEXGZA34060C
W19
QEXGVH03055H
W17
QEXGSS05010A
W9
QEUGMHW26DZ
W13
QEXGSA10080C
W24
QEUGS8W07BZ
W25
QJTG01007AA
ORANGE GRAY
YELLOW GRAY
12cm,8
6.5cm,8
K
M
GF
N
H
I
J
B
C
S

Related product manuals