EasyManua.ls Logo

Technics SX-KN6500 - Page 85

Technics SX-KN6500
140 pages
Print Icon
To Next Page IconTo Next Page
To Next Page IconTo Next Page
To Previous Page IconTo Previous Page
To Previous Page IconTo Previous Page
Loading...
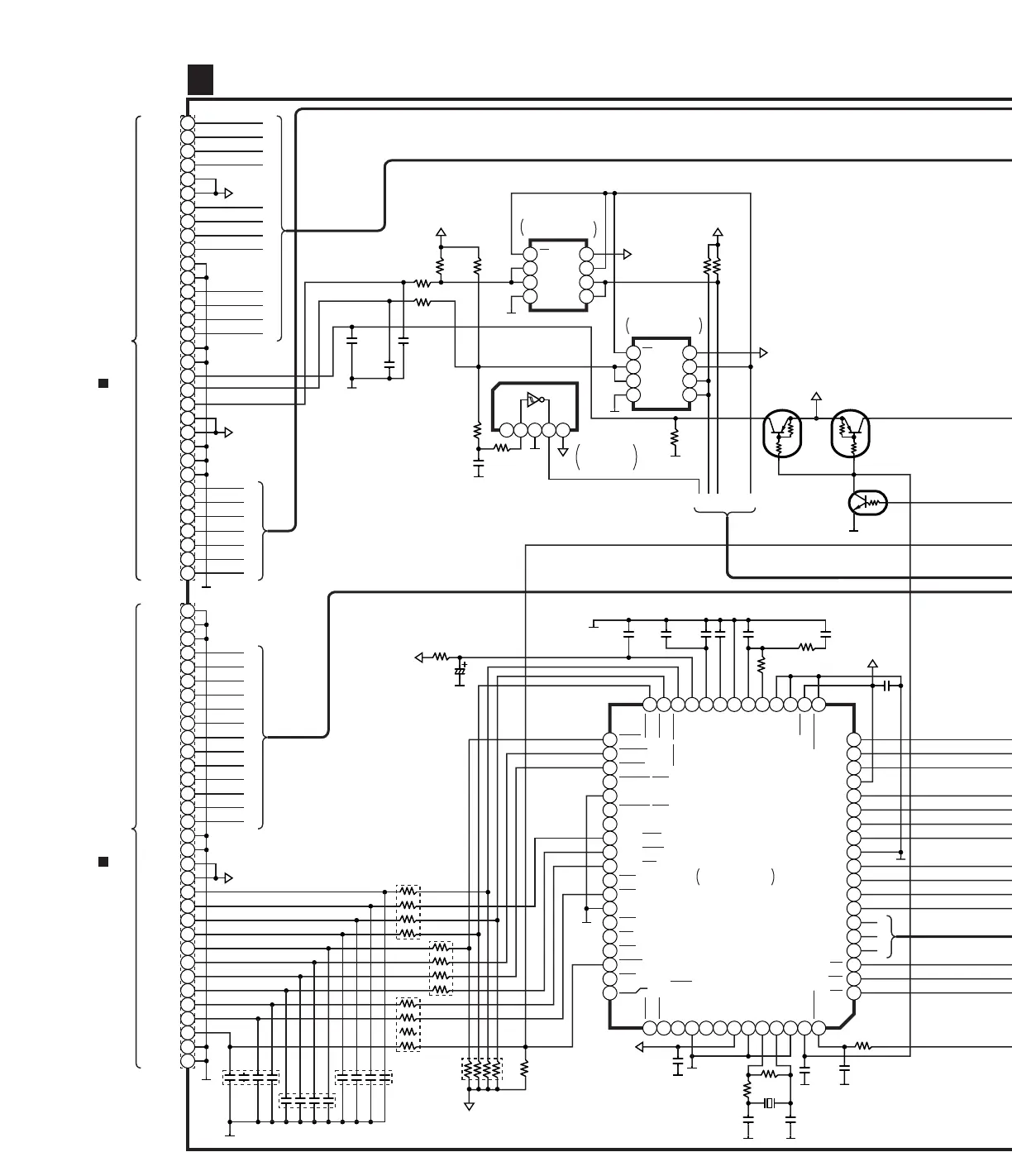
MAIN CTRL CIRCUIT
A
SCHEMATIC DIAGRAM-7
1
2
3
4
5
6
E
E
KS3
KF3
KS2
KF2
7
8
9
10
11
12
13
14
15
16
17
18
19
20
21
22
23
24
25
26
27
28
29
30
31
32
33
KS1
KF1
KS0
KF0
KB4
KB3
KB2
KB1
KB0
E
E
+5D
+5D
DCH
SIDE
RDT
WPRT
TRK0
WGA
WDT
STEP
DIR
MOTOR
INDEX
E
E
CN103
1
2
3
4
5
6
VD7
VD6
VD5
VD4
VDD
VDD
7
8
9
10
11
12
13
14
15
16
17
18
19
20
21
22
23
24
25
26
27
28
29
30
31
32
33
VD3
VD2
VD1
VDD
E
E
DISP
XCK
LP
YD
E
E
CPRST
CPDATA
+5D
+5D
E
E
E
FS1
FS2
FC3
FC4
FC1
FC2
+5MI
CPCLK
1
2
3
4
5
6
VD7
VD6
VD5
VD4
VDD
VDD
7
8
9
10
11
12
13
14
15
16
17
18
19
20
21
22
23
24
25
26
27
28
29
30
31
32
33
VD3
VD2
VD1
VDD
E
E
DISP
XCK
LP
YD
E
E
CPRST
CPDATA
+5D
+5D
E
E
E
FS1
FS2
FC3
FC4
FC1
FC2
+5MI
CN102
E
+5D
+5D
R102
1K
Z104
47x4
Z103
47x4
Z102
47x4
Z101
1Kx4
ZC103
47Px4
ZC102
47Px4
ZC101
47Px4
TC
TRK0
W GATA
W DATA
(ENBL1) ME3
(ENBL0) ME2
(CA2) SIDE
(CA1) STEP
(CA0) DIR
ME1
ME0
BGND
DS2
DS1
DS0
INDEX
DS3
DEN0
DEN1
TD0
TD1
XB
XA2(24MHz)
XA1(IN)
DGND
RESET
DMAAK
TCK
TMS
DVDD(5V)
(SEL)HOLD
BGND
NC (LSTRB)
WPRT
R DATA
DKCG/READY
(5V)AVDD
LPF2
LPF1
AGND
CGP2
CGP1
PCTYP1
PCTYP0
DRV2
ENDKCG
DMARQ
IMT
(5V)DVDD
DGND
DB7
DB6
DB5
DB4
DB3
DB2
DB1
DB0
A2
A1
A0
CS
WR
RD
IC101
17
16
18
19
2526 2324 21 20223132 2930 2728
5958 6160 63 64625352 5554 5756
15
14
13
12
11
10
9
8
7
6
5
4
3
2
1
35
36
34
33
37
38
39
40
41
42
43
44
45
46
47
48
49
50
51
D72070GF3BE
FLOPPY DISC
CONTROLLER
C111
0.1
+5D
C118
0.1
+5D
C112
10P
C115
10P
C116
100P
C117
100P
R111
1M
R115
100
R109
47
X101
24MHz
C114
0.022
C113
1800P
C110
4700P
C108
0.033
C107
0.033
C106
0.1
R113
6.8K
D
C
B
R112
1K
C103
6.3V100
+5D
R103
100
CPCLK
+3.3D
+5D
TC7S14F
IC103
GND VCC
1 2 3 4 5
+5D
C109
0.01
IC104
IC102
VCC
GND
Y2
A1
G1
G2
Y1
A2
1
2
3
4
8
7
6
5
VCC
GND
Y2
A1
G1
G2
Y1
A2
1
2
3
4
8
7
6
5
TC7WT241FU
DUAL 3 STATE
BUFFER
TC7WT241FU
+5D
+5D
+3.3D+5D
R104
47
R106
4.7K
R105
47
C104
47P
C105
47P
C102
0.1
R107
4.7K
R108
10K
R116
4.7K
R117
4.7K
R110
100
+5D
R114
10K
Q101
UN511NTX UN511NTX
Q102
Q103
UN5216TX
DUAL 3 STATE
BUFFER
SCHMITT
TRIGGER
INVERTER
M
N
O
P
Q
R
J
C
D
B
A
H
G
F
E
L
K
J
I
C
D
B
A
H
G
F
E
L
K
J
I
M
BC DA
TO FAJ CIRCUIT
(CN2) ON SCHEMATIC
DIAGRAM 22
BTO FAJ CIRCUIT
(CN1) ON SCHEMATIC
DIAGRAM 27
B

Related product manuals