EasyManua.ls Logo

Technics SX-KN6500 - Page 88

Technics SX-KN6500
140 pages
Print Icon
To Next Page IconTo Next Page
To Next Page IconTo Next Page
To Previous Page IconTo Previous Page
To Previous Page IconTo Previous Page
Loading...
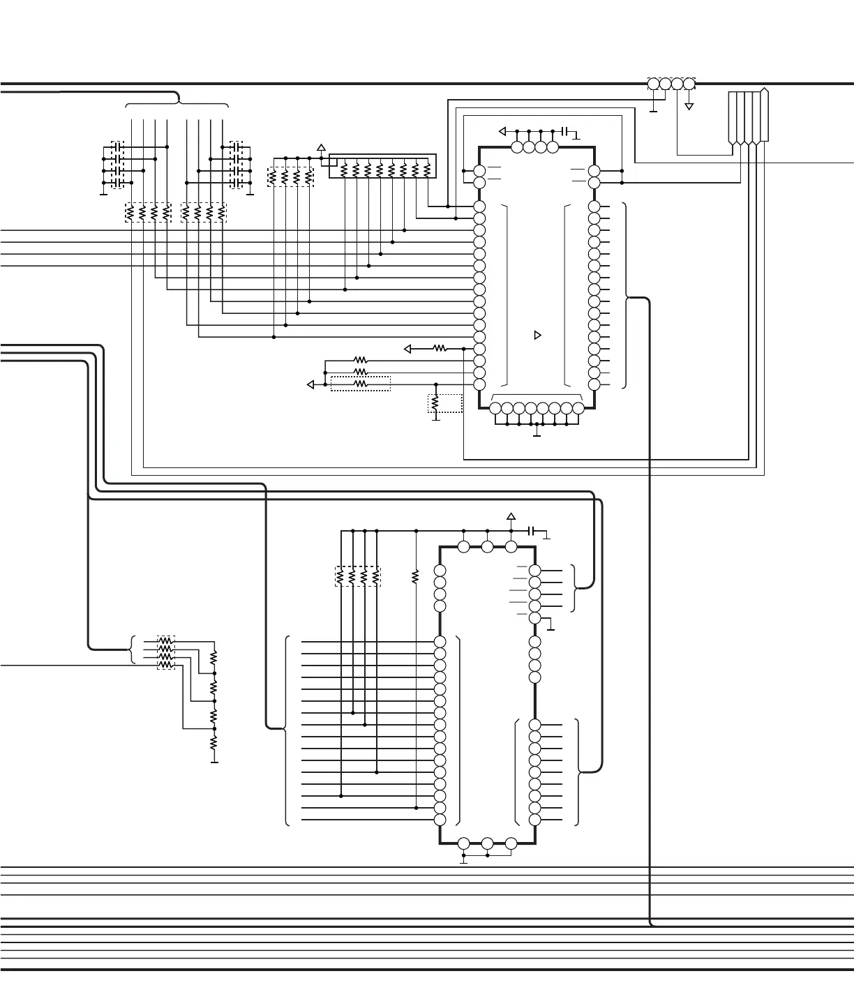
SCHEMATIC DIAGRAM-10
GND
1OE
2OE
3OE
4OE
1A1
VCC(3.3V)
1A2
1A3
1A4
IC109
2A1
2A2
2A3
2A4
3A1
3A2
3A3
3A4
4A1
4A2
4A3
4A4
1Y1
1Y2
1Y3
1Y4
2Y1
2Y2
2Y3
2Y4
3Y1
3Y2
3Y3
3Y4
4Y1
4Y2
4Y3
4Y4
4
2
3
5
6
8
9
11
12
13
14
16
17
19
20
22
23
47
46
44
43
41
40
38
37
36
35
33
32
30
29
27
26
1
40
25
24
10 15 21 28 34 39 45
7 18 31 42
T74LCX16244A
(16BIT BUS BUFFER)
0.1C130
+3.3D
Z115
4.7KX8
+3.3D
f
e
d
c
b
a
Z
Y
X
W
V
U
T
S
R
Q
R133 4.7K
R135 4.7K
+3.3D
R138
R134 4.7K
1
2
3
4
E
SW
LED
+3.3D
+3.3D
SELF.LED
PORT.EXP
+3.3D
MIC.SNS
R139 4.7K
MIDI.TX
MIDI.RX
Z114
4.7Kx4
Z113
47x4
Z111
47x4
ZC109
100Px4
ZC110
100Px4
IC110
LC32V4265T25
0
1
2
3
4
5
6
7
8
AD
0
1
2
3
4
5
6
7
8I/O
VSS VSS
VCC VCC
9
10
11
12
13
14
15
17
27
26
25
24
21
20
19
18
41
42
43
40
38
37
36
35
10
9
8
7
5
4
3
2
44 39
VSS
23
22 6
VCC
1
NC
NC
13
14
NC
31
LCAS
30
UCAS
(4M BIT DYNAMIC RAM)
NMLKRQPO
28
12
33
34
11
NC
NC
NC
NC
29
OE
15
WR
16
RAS
32
NC
0.1
C131
+3.3D
C
D
A
B
I
H
G
F
E
D
C
B
A
4.7K
R143
4.7Kx4
Z116
I
H
G
F
E
D
C
B
A
P
O
N
M
L
K
J
Z117
10Kx4
R144
4.7K
R145
4.7K
R146
4.7K
R147
10K
L
J
K
CN104
4.7K
Except (p) area.
(p) area only.

Related product manuals