EasyManua.ls Logo

THOMSON 22E92NH22 - Page 82

THOMSON 22E92NH22
89 pages
Print Icon
To Next Page IconTo Next Page
To Next Page IconTo Next Page
To Previous Page IconTo Previous Page
To Previous Page IconTo Previous Page
Loading...
1 2 34
A
B
C
D
4
321
D
C
B
A
Title
Number RevisionSize
A4
Date: 21-May-2008 Sheet of
File: F:\zuzl\Product\MIP260\00
各型号及区别\MIP260T TCL\PCB SCH\MIP260T 0517 .ddbDrawn By:
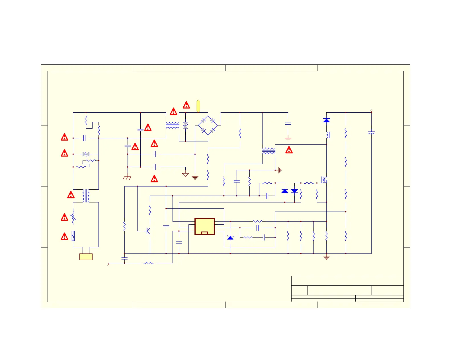
RV10
240K 1%
CF11
NC
CF2 474 16V
3
2
1
QF1
2N3906
F1
T6.3AH 250V
CF1
471
RM7
1M
RT1
2.5 10D
-+
1
2
3
4
BD1
D3SB60
RM8
1M
1
2
3
45
6
7
8
U1 L6562
RF5
NC
ZR1 14D 680V
CX1
474 275VAC
RF7
47
RV8
510K 1%
CF6
474
CF5 474 16V
+
C102
100uF 450V
D101
5A 600V
RF4 6.2K
RFS3
3.3 1%
RV5
510K 1%
RFS1
3.3 1%
CY3 152 Y1
RF1
15K
L103
EI28
RF2
18K
RV7
510K 1%
Q101
13N50
CF3
103
RV6
510K 1%
RF8 20
RF12 4.7
RV9
510K 1%
DF1
BAV99
LB1
RF11
10K
RS101
1.0 2W
CY1
471 Y1
CY5 471 Y1
RF10
8.2K 1%
RFS2
3.3 1%
CY2
471 Y1
RF9 470
C101
105 450V
RF6
3.9K
CF4 101
RF3 10K 1%
1
2
3
CN1
+HV1
+Vc
VPFC
T13*8*6
ET24
Z10
6.8V
L1
L102
L-AC N-AC
RM2
1M
RM1
1M
ZR2
14D 680V

Table of Contents

Related product manuals