EasyManua.ls Logo

THOMSON MS 4000 - Page 3

THOMSON MS 4000
16 pages
Print Icon
To Next Page IconTo Next Page
To Next Page IconTo Next Page
To Previous Page IconTo Previous Page
To Previous Page IconTo Previous Page
Loading...
5
12345678910 11 12
12345678910 11 12 13
12345678910 11 12
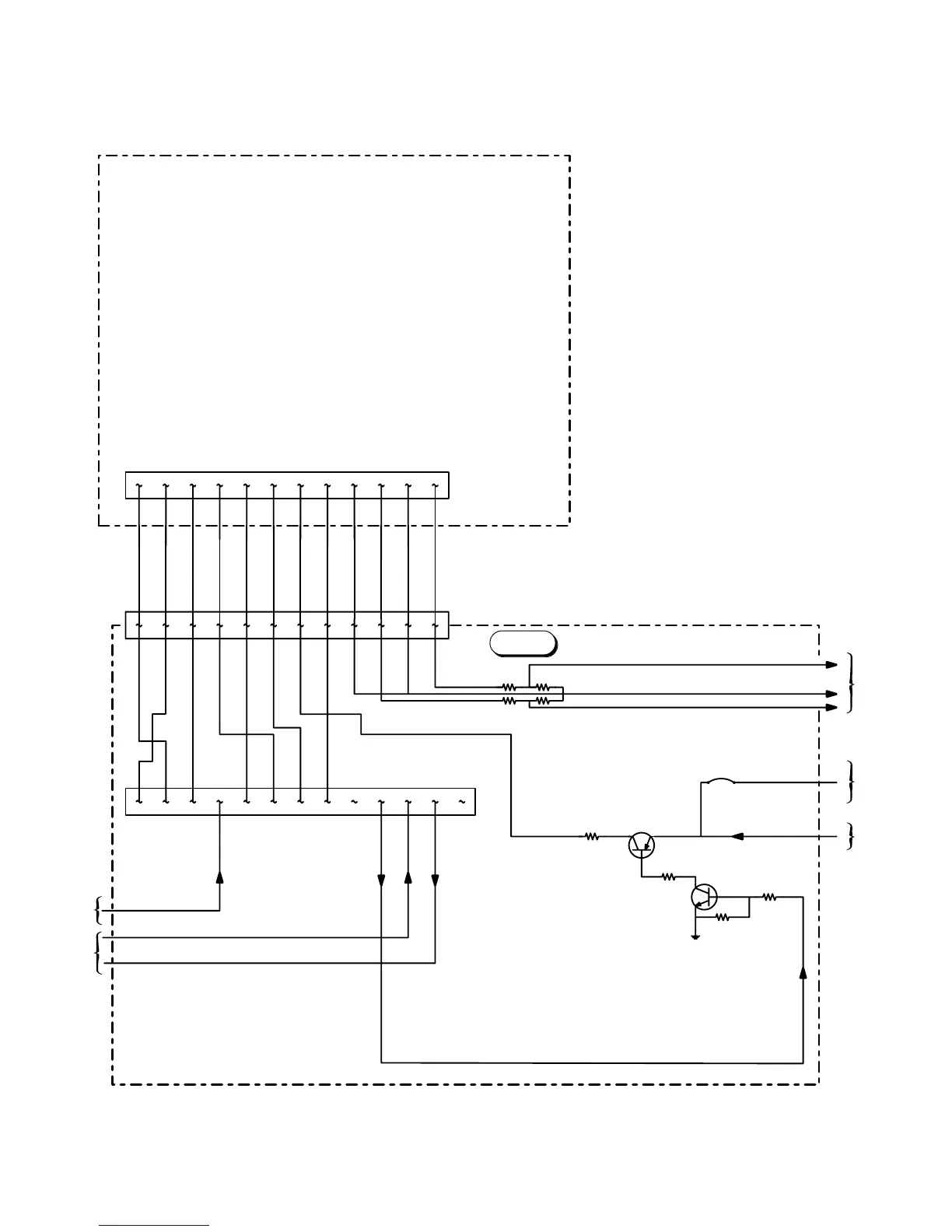
CONNECT TO KEY BD P702
6.8V
H/P_IN
TUNER_PWR
TUNER_PWR
AUDIO_MIX
TUNER_R
TUNER_L
H/P_MUTE
AGND
AGND
+10V FM
R002L
CP01
N702
R058
R057
JP01
R001R
R002R
Q009
Q008
R34
R056
CN01
R001L
6.8K
22K
10K
10K
6.8K
22R
470
10K
TUNER_LOUT
TUNER_ROUT
AGND
AGND
VCC
TUNER MODULE
TUNE_LED
PLL_DI/SDATA
PLL_CLK/SCLK
PLL_DO
PLL_CE
RDS_DATA
RDS_CLK
TO TAPETO TAPE TO INPUT/OUTPUT
TO INPUT/OUTPUT TO TAPE
MAIN SCHEMATIC DIAGRAM - SCHEMA DE LA PLATINE PRINCIPALE - SCHALTBILD
GRUNDPLATTE - SCHEMA DELLA PIASTRA PRINCIPALE - ESQUEMA DE LA PLATINA
PRINCIPAL
(TUNER PART)
MAIN

Related product manuals