EasyManua.ls Logo

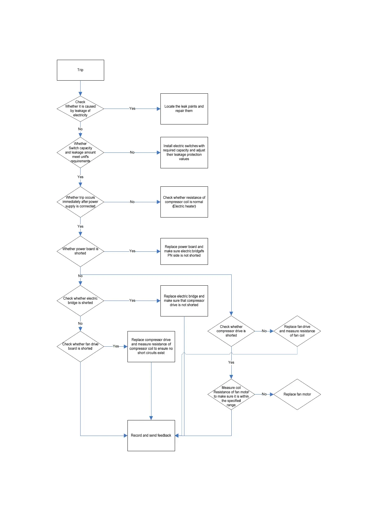
TICA TIMS080AS - Chapter VI Troubleshooting; 2.23 Trip

Default Icon
174 pages
Print Icon
To Next Page IconTo Next Page
To Next Page IconTo Next Page
To Previous Page IconTo Previous Page
To Previous Page IconTo Previous Page
Loading...
151
2.23 Trip