EasyManua.ls Logo

Toa N-8500MS - Page 4

Toa N-8500MS
4 pages
Print Icon
To Previous Page IconTo Previous Page
To Previous Page IconTo Previous Page
Loading...
7. WIRING
8. ACCESSORY
CD* .................................................................... 1
Ferrite clamp ...................................................... 1
* Contains the N-8000 setting software program and the
N-8000 series instruction manual. The Setup Launcher
is automatically started when the supplied CD-ROM is
inserted into the PC's drive.
Note
If your PC's CD drive is not compatible with the
AutoRun function, the setup guide is not automatically
started even when the CD is inserted. Use either
"Explorer" or "My Computer" to execute the following
files, or use [Start Run] in the Task Bar and enter
the following command.
<Drive where CD is placed> \index.html
For example, when placing the CD in the "d" drive,
d:\index.html
8. OPTIONAL PRODUCTS
AC adapter: AD-1210P
Wall mounting bracket: YC-280
Printed in Japan
133-06-271-10
Download our TOA Products Data, web site
(http://www.toa-products.com/international/) to get
the up-to-date version for N-8000 software, firmware,
and Instruction manuals.
The software version number can be confirmed using
the Help menu.
The current firmware version can be confirmed on the
system management screen displayed when the
browser establishes the connection to the station.
The instruction manual version number can be
confirmed by checking the preparation date (year and
month) shown at the lower right corner of the last
page.
Example: Prepared in July 2006: 200607
Version update information
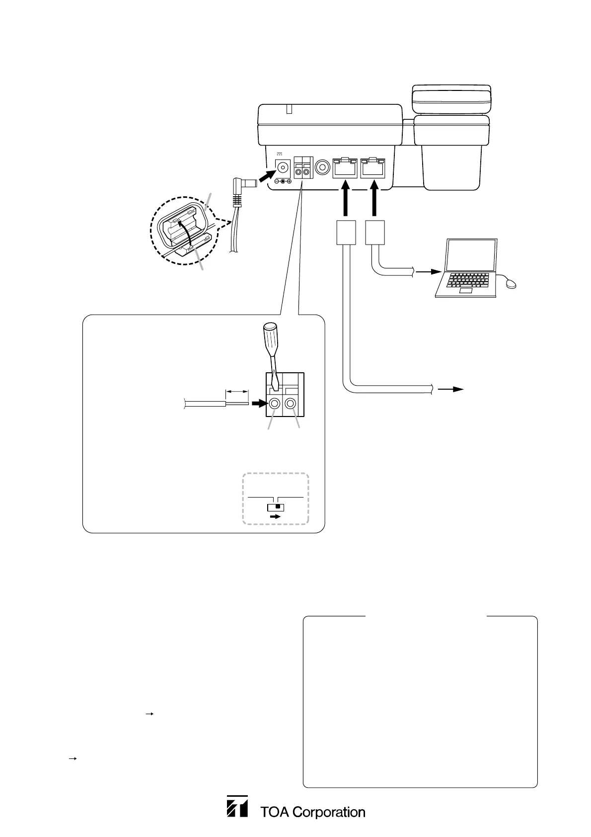
N-8500MS rear
Network connection
Can be connected to a network of 10BASE-
T/100BASE-TX in auto-sensing.
Use a UTP category 5 straight-through cable
with an RJ-45 connector for this connection.
PC connection
Use a UTP category 5 straight-
through cable with an RJ-45
connector for this connection.
AC adapter connection
Connect the AC adapter*.
Install the supplied ferrite
clamp on the AC adapter
cable by winding the
cable around the ferrite
clamp once.
Power supply connection
The following 2 methods are available for
supplying power to the station.
From a DC 12 V AC adapter
From an IEEE802.3af compliant PoE
switching hub
(For connection, refer to the instruction
manual supplied with the switching hub.)
To network
11 mm
COM
HOT
Applicable cables are as follows.
Conductor diameter:
Ø0.4 1.3 mm (AWG16 26), Solid wire
Ø0.7 1.4 mm (AWG16 22), Stranded wire
When using the external speaker,
set the internal/external speaker
switch on the bottom to the EXT.
SP position.
External speaker connection
INT.
SP
EXT.
SP
Press down the desired push-
in terminal button with a tip of
standard driver, and insert
the cable securely.
* Use the AC adapter AD-1210P (optional) or the equivalent.
As for the usable adapter, consult your TOA dealer.
Cable
Ferrite clamp (accessory)
DC INPUT
EXT.SP.
HEAD PCLAN
SET
12V 400mA

Other manuals for Toa N-8500MS

Related product manuals