EasyManua.ls Logo

Toshiba RAS-10KHP-E3 - Page 64

Toshiba RAS-10KHP-E3
89 pages
To Next Page IconTo Next Page
To Next Page IconTo Next Page
To Previous Page IconTo Previous Page
To Previous Page IconTo Previous Page
Loading...
62
FILE NO. SVM-04004
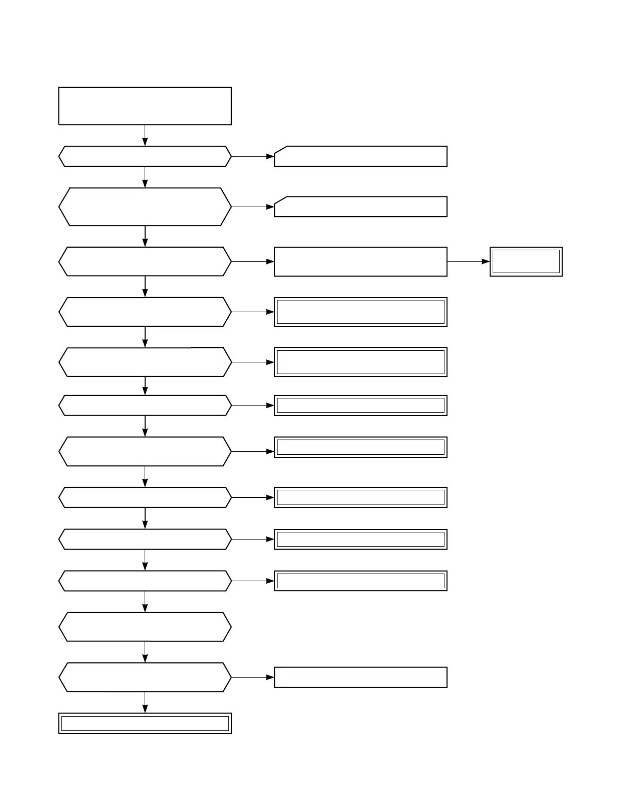
9-5-4. Only compressor does not operate
Shut off the power supply
from AC outlet once and turn
it on after 5 seconds.
Does the OPERATION lamp blink?
NO
NO
NO
NO
NO
NO
NO
NO
NO
NO
NO
YES
YES
YES
YES
YES
YES
YES
YES
YES
YES
YES
YES
See "Power can not be turned on".
Does the power turn on by
pushing the [START/STOP] button
of the remote control?
See "Power can not be turned on".
Is the voltage across the indoor terminal
( 1 - 2 ) AC 220-240V?
Relays (RY01) or IC31
or IC30 is failure.
Replace the
P.C. board.
Is cable connection between indoor
and outdoor units correct?
Correct cabling between indoor
and outdoor units.
Is the voltage across the outdoor terminal
( 1 - 2 ) AC 220-240V?
Cables between indoor and
outdoor units are defective.
Are all the cords for compressor normal?
Re-wire or replace the defective cords.
Is the compressor motor winding normal?
(Check the winding resistor.)
Compressor is defective.
Is the capacitor for compressor normal.
Capacitor is defective.
Is the overload relay normal?
Overload relay is defective.
Does the compressor start?
Compressor is defective.
Compressor starts but
it stops after a while?
Is the gas quantity normal?
(Check the pressure)
Gas shortage (Gas leakage)
Compressor is defective

Table of Contents

Related product manuals