EasyManua.ls Logo

Toshiba RAS-10KHP-E3 - Page 68

Toshiba RAS-10KHP-E3
89 pages
To Next Page IconTo Next Page
To Next Page IconTo Next Page
To Previous Page IconTo Previous Page
To Previous Page IconTo Previous Page
Loading...
66
FILE NO. SVM-04004
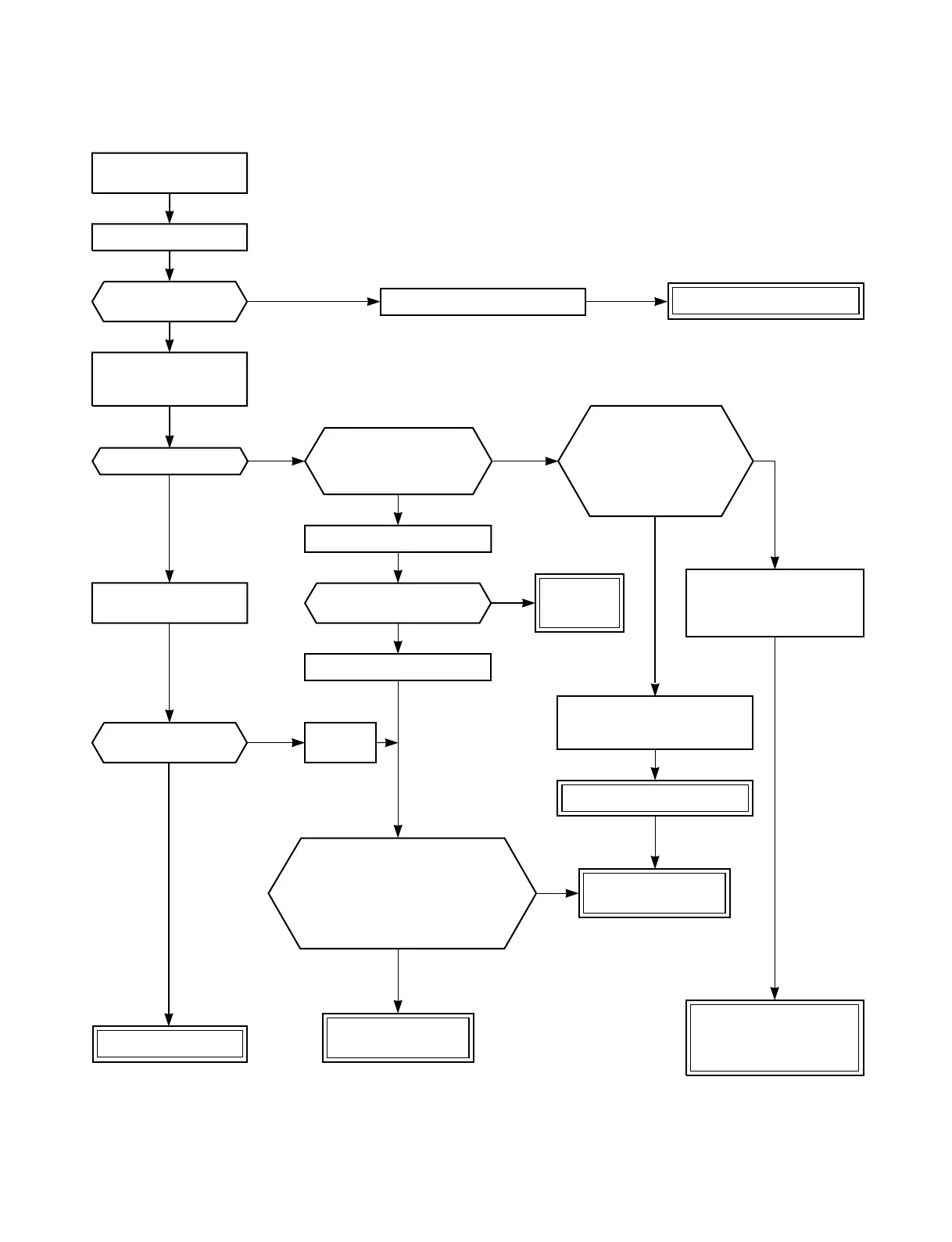
Shut off the
power supply once.
Turn the power supply.
Does the fan stop in
no operating status?
Control P.C. board is defective.
Replace the P.C. board.
NO
NO
NO
NO
NO
NO
NO
YES
YES
YES
YES
YES
YES
YES
Start the operation
with low fan setting
in cool operation.
Does the fan rotate?
Does AC 120V
or higher voltage apply
to between red and black
lead of fan motor?
Does connecting
terminal, connecting
cable or power supply
cord completely?
Does not found the short
wire about connecting
cable and power cord?
Change the setting of
cooling to hight fan.
Does the cross flow
fan rotate normally?
Repair the
bearing of
the fan.
Thermal fuse operated
due to prevent
temperature rising cause
of incompleted connecting.
Shut off the power supply.
Turn on the power supply.
Does the fan speed
become higher?
Operation
stops
Motor control circuit failure
(IC30, IC03, TT-10) or 12V power
circuit failire (IC31).
Replace the P.C. board.
Is the rotation signal (DC+5V-0V)
output between 2 (gray lead wire)
and 3 (brown lead wire) of the motor
connector (CN11) when rotating
the cross flow fan by hand in no
operating status?
(1 pulse/one turn)
Replace the fan motor
Normal
Replace connecting
the cable (or power cord),
thermal fuse and
terminal block.
Replace the control
P.C. board.
Cooling Model

Table of Contents

Related product manuals