EasyManua.ls Logo

Tosot TW09HQ3D6DO - Page 55

Tosot TW09HQ3D6DO
94 pages
Print Icon
To Next Page IconTo Next Page
To Next Page IconTo Next Page
To Previous Page IconTo Previous Page
To Previous Page IconTo Previous Page
Loading...
53
Installation and Maintenance
Service Manual
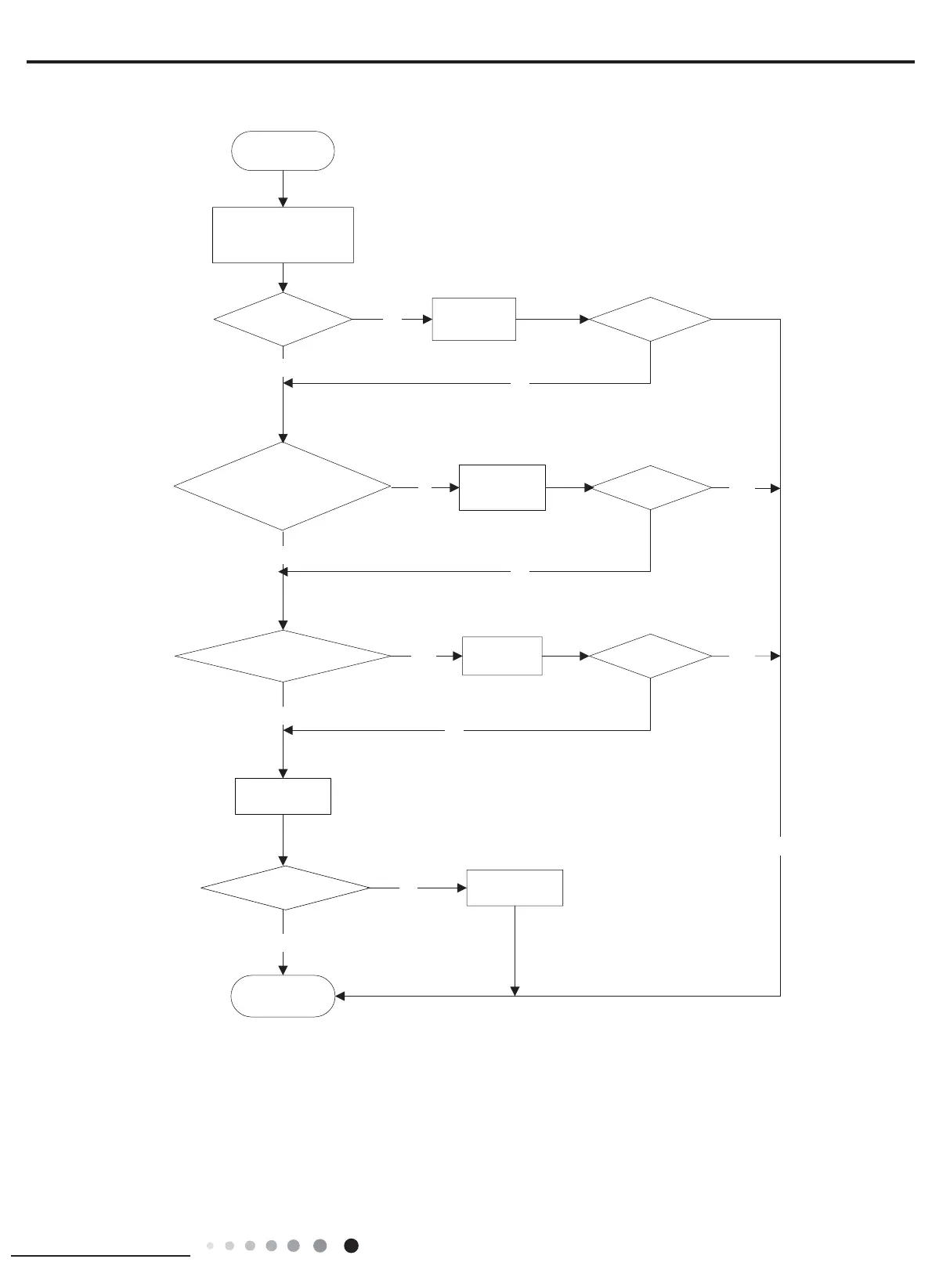
5. Communication Malfunction E6
Start
Cut off power supply. Check if
connection line of IDU and ODU
and the wire inside electric box
are correctly connected.
Correct connection?
Main board matches
with display board? Main board of
IDU matches with that of ODU?
Communication cord is damaged?
Replace IDU's
main board
Malfunction eliminated?
End
Connect the line
according to
wiring diagram.
Match correctly
according to product
specification
Replace
communication
cord
Replace ODU's
main board.
Malfunction eliminated?
Malfunction eliminated?
Malfunction eliminated?
Yes
Yes
Yes
Ye
s
No
no
No
Yes
Yes
Yes
No
No
No
No

Related product manuals