EasyManua.ls Logo

Traynor YCS90 - Page 7

Traynor YCS90
18 pages
Print Icon
To Next Page IconTo Next Page
To Next Page IconTo Next Page
To Previous Page IconTo Previous Page
To Previous Page IconTo Previous Page
Loading...
11 11
10 10
9 9
8 8
7 7
6 6
5 5
4 4
3 3
2 2
1 1
A
A
B
B
C
C
D
D
E
E
F
F
G
G
H
H
I
I
J
J
K
K
L
L
M
M
N
N
O
O
P
P
Q
Q
of
Filename:
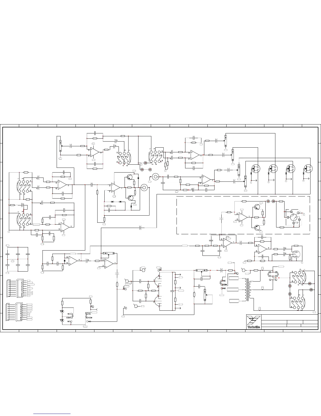
PCB# Sheet 33
Product
Date: Rev: YsType:YS1067,4
M1294V200sch.sch2002
M1294
Effects/Master
Thu Feb 14, 2008 2.00
YCS50/90 Preamp
of
Filename:
PCB# Sheet 33
Product
Date: Rev: YsType:YS1067,4
M1294V200sch.sch2002
M1294
Effects/Master
Thu Feb 14, 2008 2.00
YCS50/90 Preamp
GND
GND
GND
GND
+15V
GND
+15V
GND
IG
GND
+15V
GND
+15V
A
B
C
IG
GND
+15V
IG
+15V
GND
-15V
GND
GND
1/4W
470K
R96
.
R78
1/4W
3K9
.
GND
-15V
GND
IG
D
R98
1/4W
4K7
.
-15V
NET00086
NET00085
+15V
LVGND
NET00246
NET00280
NET00273
GND
GND
NET00089
TO_PRE-OUT
NET00141
C39
50V 22U
C122
50V2N2
R249
1/4W
MINI
10K0
C118
50V2N2
C126
63V2U2
C36
100V100P
W21:G
8
W21:F
8
SPLIT_IN
-15V
R49
1/4W
MINI
620R
GND
-FDBK -FDBK
IG
SPLITTER
PGRID
C50
63V100N
R95
1/4W
.
4K7
C7
100V3N3
LVGND
-15V
R97
1/4W
.
15K
R121
1/4W
.
15K
-Plate
+Plate
W21:E
8
XF_P1
GND
GND
R107
1/4W
.
10K
+15V
NET00132
C117
63V
100N
C114
63V
100N
R246
1/4W
MINI
620R
NET00258
-15V
NET00236
NET00067
GND
GND
R99
1/4W
33K
.
C120
63V
100N
R256
1/4W
6K8
.
C123
50V2N2
R254
1/4W
MINI
10K0
TO_PRE-OUT
C42
50V 22U
C14
50V 22U
LD5
YEL
6399
Standby
LD3
RED
6398
Power
C51
63V330N
R100
1/4W
33K
.
-15V
8
V+
4
V-
U10:C
R247
1/4W
MINI
620R
R248
1/4W
MINI
10K0
S7:B
3522
UP
Alternate
DOWN
STANDBY
LVGND
+15V
R55
1/4W
.
10K
R51
1/4W
.
10K
-15V
SPLIT_IN
6
W21_:F 8
1N5242B 12V0
D12 0W5
4148
D5
Q2
5104
TO92
MPSA56
Q1
5103
TO92
MPSA06
R3
1/4W
.
470R
R2
1/4W
47R
.
ST R
-
--
J3
EFF.SEND
R76X
1/4W
1M
.
R74X
1/4W
.
470R
8
W21_:H8
Splitter
6541
J10
RevRet
6541
J9
RevSend
W11
IG
#16
GRN
C127
200V
220P
NGRID
R71X
1/4W
100K
.
GND
C12
50V 22U
C8
50V 22U
R4
1/4W
100K
.
C41
63V150N
R101
1/4W
.
4K7
C46
63V 2U2
U3:A
TL072
C35
100V 220P
R89
1/4W
.
24K
C34
100V 220P
R88
1/4W
.
24K
C61
16V33U
R102
1/4W
.
4K7
C56
100V
680P
C91
16V 33U
GND
C94
16V 33U
5
W21_:E 8
C60
16V33U
R117
1/4W
.
4K7
M
15A
P15:A
4423
20K
REVERB1
GND
4148
D6
3682
W19
GND
BLK
3682
W17
4 OHM
GRN
3424
S9:B
4ohm/8ohm
3682
W18
8 OHM
YEL
U8:B
TL072
R106
1/4W
.
10K
C58
100V220P
R112
1/4W
47R
.
Q17
5104
TO92
MPSA56
-15V
W7
HDPHN
#18
RED
Q18
5103
TO92
MPSA06
4148
D7
W35
SPKR
#18
YEL
C15
50V22U
C16
50V22U
R153
1/4W
.
220R
R154
1/4W
.
220R
4148
D8
W33
GND
#18
BLK
4148
D9
C119
63V
100N
C115
63V
100N
C121
63V
100N
R253
1/4W
10K0
MINI
R257
1/4W
6K8
.
4148
D3
R54
1.0W
Mini
1K
C97
50V2N2
P12:A
4417
M
5B LIN
10K
Send Level
R252
1/4W
MINI
10K0
R56
1/4W
.
10K
R91
1/4W
33R
.
R50
1/4W
MINI
620R
R155
1/4W
100K
.
R1
1/4W
47R
.
R75X
1/4W
1M
.
W12
HeadPhGnd
#16
GRN
R73X
1/4W
82K
.
S10:A
3522
UP
Alternate
DOWN
Voice
S10:B
3522
UP
Alternate
DOWN
Voice
C54
100V
68N
C59
16V
33U
U8:A
TL072
8
V+
4
V-
U8:C
M
15A
P17:A
4423
20K
REVERB2
C57
100V220P
1/4W
47R
R111
.
R110
1/4W
.
470R
1/4W
220K
R7
.
W35_
SPKR
#18
YEL
W33_
GND
#18
BLK
Q11
5119
TO92
2N5638
_W3
M
15A
P18:A
4423
20K
FX Ret 2
STANDBY
W21:C
8
R120
1/4W
.
2K2
TO_HPHN
C125
100V15N
C40
50V22U
C40X
63V100N
TO_HPHN
C53
16V33U
XF-OUT-CT
R109
1/4W
.
10K
XF_P1
C92
16V 33U
C93
16V 33U
S7:A
3522
UP
Alternate
DOWN
STANDBY
R59
2.0W
220K
10MM
C52
63V330N
R255
1/4W
MINI
10K0
U10:A
TL072
R79
1/4W
.
220K
C38
63V100N
R251
1/4W
MINI
10K0
R250
1/4W
MINI
10K0
U10:B
TL072
C31
100V220P
C32
100V220P
R86
1/4W
.
47K
R77X
1/4W
.
10K
C37
16V
33U
W21:H
8
C39X
100V10N
C128
400V
2N2
R93
1/4W
.
560R
R92
1/4W
.
2K2
U7:A
TL072
D4
4148
R57
1/4W
.
10K
R58
1/4W
.
10K
S TR
J4
-
--
EFF.RETURN
1/4W
100K
R5
.
C19
50V22U
P14:A
4423
M
15A
20K
Presence
R16
1/4W
.
2M2
3424
S9:A
4ohm/8ohm
R6
1/4W
82K
.
R104
1/4W
MINI
620R
R105
1/4W
MINI
620R
C55
100V
3N3
R103
1/4W
.
4K7
R108
1/4W
.
10K
W7_
HDPHN
#18
RED
R118
1/4W
.
10K
R94
1/4W
.
82K
C49
100V 100P
U7:B
TL072
R90
1/4W
.
10K
R122
1/4W
.
10K
3923
J8
LINE.OUT
R8
1/4W
.
220K
U2:B
TL072
C124
100V15N
C33
16V33U
8
V+
4
V-
U3:C
R87
1/4W
.
47K
U3:B
TL072
R80
1/4W
.
220K
{Body}
V3:A
Val
2X_TRIODE_HCT
.
V3:B
2X_TRIODE_HCT
{Body}
Val
.
7
W21_:G 8
R10
1/4W
1K
.
W12_
HeadPhGnd
#16
GRN
8
V+
4
V-
U7:C
C17
50V22U
8
V+
4
V-
U2:C
U2:A
TL072
6
4
5
1
2
3
XF1
{Hz}
{Description}
Part#
M
15A
P13:A
4423
20K
FX Ret 1
Q8
5119
TO92
2N5638
Q9
5119
TO92
2N5638
ST R
-
--
J14
INT SPEAKER
ST R
-
--
J13
EXT SPEAKER
4425
P10:A
M
500K
15A
Resonance
M
4423
P11:A20K
15A
MASTER VOLUME
These parts are
not stuffed.
D11
1N5242B 12V0
0W5
_W4
U1:A
TL072
S TR
J11
Gold
GoldGold
AMP-IN
Q10
5119
TO92
2N5638
RING
J5
Headphone
S TR
J12
-
--
PRE-OUT

Related product manuals