EasyManua.ls Logo

Triumph Rocket 3 GT 2021 - Page 1501

Triumph Rocket 3 GT 2021
1556 pages
Print Icon
To Next Page IconTo Next Page
To Next Page IconTo Next Page
To Previous Page IconTo Previous Page
To Previous Page IconTo Previous Page
Loading...
1461
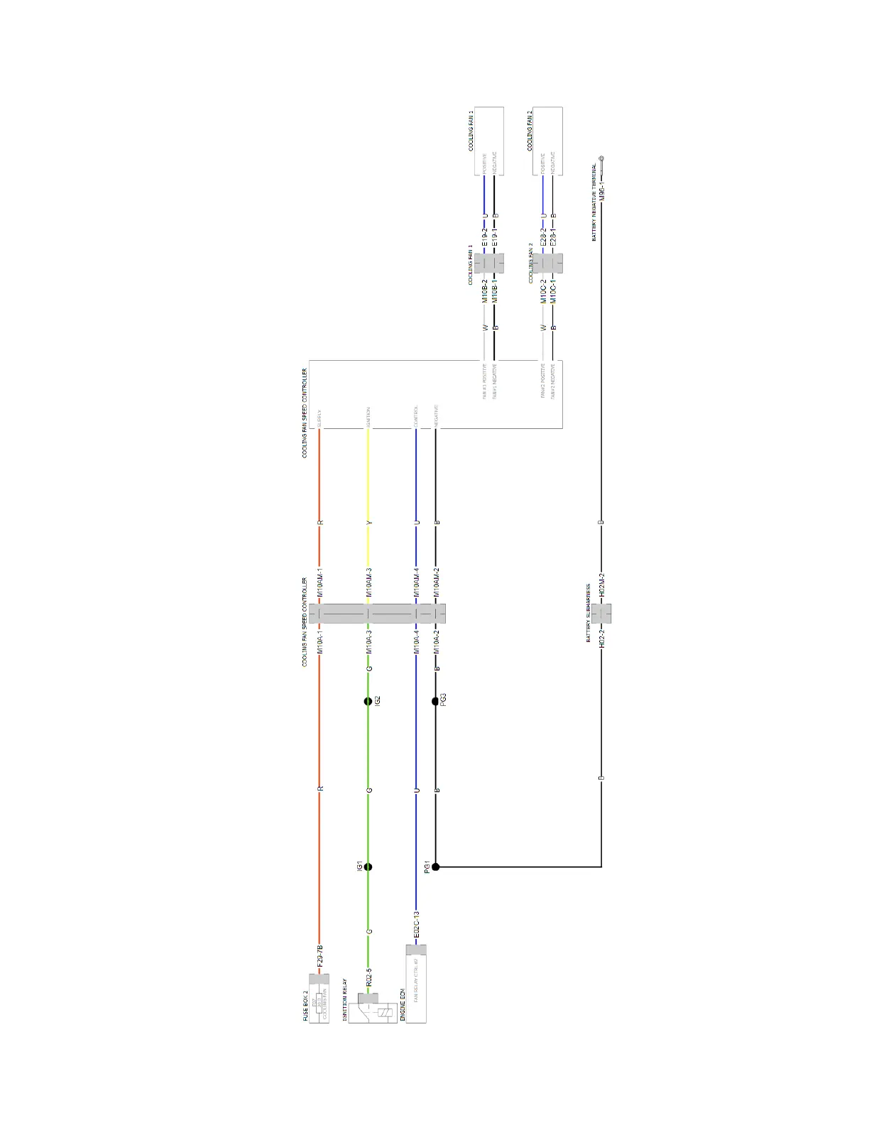
Engine Management - Cooling Fan

Related product manuals