EasyManua.ls Logo

Vimar Elvox 620R - Wiring Diagrams and Connections; System Wiring Overview; Component Identification; Conductor Section Requirements

Vimar Elvox 620R
2 pages
Print Icon
To Previous Page IconTo Previous Page
To Previous Page IconTo Previous Page
Loading...
123S
C
D
B
A
CH
L1
R
7
6
5
8
3
4
7
8
4
5
3
1
2
6
B
PRI
27631O1O158
7
5
3
1
2
6
B
6
5
3
2
1
B
7
8
4
4
4
Norme EN 61000-6-1 e EN 61000-6-3 • Standards EN 61000-6-1 and EN 61000-6-3 • Normes EN 61000-6-1 et EN 61000-6-3 • Normen EN 61000-6-1 und EN 61000-6-3 • Normas EN 61000-6-1 y EN
61000-6-3•NormaEN61000-6-1eEN61000-6-3•ΠρότυπαEN61000-6-1καιEN61000-6-3
L’installazione deve essere effettuata con l’osservanza delle disposizioni regolanti l’installazione del materiale elettrico in vigore nel paese dove i prodotti sono installati.
Installation should be carried out observing current installation regulations for electrical systems in the country where the products are installed.
L’installation doit etre effectuee en respectant les dispositions regissant l’installation du materiel electrique en vigueur dans le pays ou se trouvent les produits.
Die Installation hat nach den im Anwendungsland des Produkts geltenden Vorschriften zur Installation elektrischen Materials zu Erfolgen.
La instalacion debe realizarse cumpliendo las disposiciones en vigor que regulan la instalacion del material electrico en el pais donde se instalan los produco.
A instalacao deve ser efectuada de acordo com as disposicoes que regulam a instalacao de material electrico, vigentes no pais em que os produtos sao instalados.
• Ηεγκατάστασηπρέπειναπραγματοποιείταισύμφωναμετουςισχύοντεςκανονισμούςεγκατάστασηςηλεκτρολογικούυλικούστηχώραεγκατάστασηςτωνπροϊόντων.
DirettivaEMC•EMCdirective•DirectiveEMC•EMC-Richtlinie•DirectivaEMC•DirectivaEMC•ΟδηγίαΗΜΣ
CONFORMITÀ NORMATIVA • CONFORMITY • CONFORMITÉ AUX NORMES • NORMKONFORMITÄT • CONFORMIDAD NORMATIVA • CUMPRIMENTO DE REGULAMENTAÇÃO • ΣΥΜΜΟΡΦΩΣΗ
ΜΕ ΤΑ ΠΡΟΤΥΠΑ
REGOLE D’INSTALLAZIONE • INSTALLATION RULES • CONSIGNES D’INSTALLATION • INSTALLATIONSVORSCHRIFTEN • NORMAS DE INSTALACIÓN • REGRAS DE INSTALAÇÃO •
ΚΑΝΟΝΙΣΜΟΙ ΕΓΚΑΤΑΣΤΑΣΗΣ
Il manuale istruzioni è scaricabile dal sito www.vimar.com The instruction manual is downloadable from the site www.vimar.com
Télécharger le manuel d’instructions sur le site www.vimar.com Die Bedienungsanleitung ist auf der Website www.vimar.com zum Download verfügbar
El manual de instrucciones se puede descargar en la página web www.vimar.com É possível descarregar o manual de instruções no site www.vimar.com
Rif. C1988
Rete - Mains
Réseau - Netz
Red - Rede
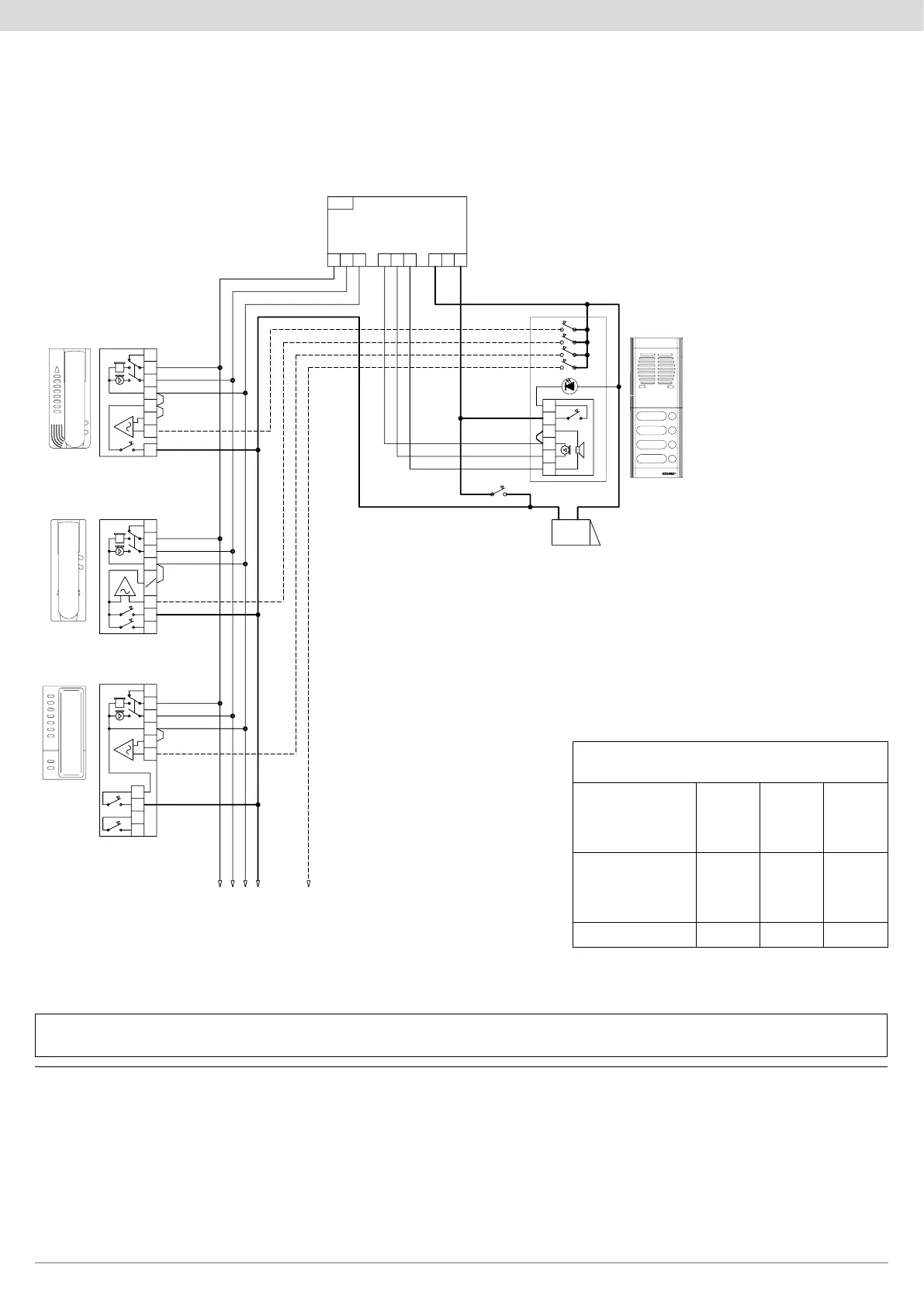
Schema di collegamento portiere elettrico con sistema “Chiamata in C.A.”.
Wiring diagram of electric door opener with “C.A. Call” system.
Schéma des connexions pour portier électrique avec sistème “Appel C.A.”.
Shaltplan für türsprechanlage mit “Wechselstromruf”.
Esquema de conexionado portero eléctrico con sistema de llamada “C.A.”
Esquema de ligação do portero eléctrico com chamada “C.A.”
A - Targa esterna audio
External audio entrance panel
Plaque de rue audio
Externes Audio-Klingeltableau
Placa externa audio
Botoneira externa áudio
serie-série Patavium
1200, 1300, 3300, 8000, 8100
B - Pulsante supplementare ser ra tu ra
Additional push-button for lock
Poussoir supplémentaire gâche
zusätzliche Türöffnertaste
Pulsador suplementario cerradura
Botão suplementar de trinco
C - Serratura elettrica
Electric lock
Gâche électrique
Elektrischer Türöffner
Cerradura eléctrica
Trinco eléctrico 12V~
D - Posto esterno
Outdoor unit
Poste externe
Außenstelle
Aparato externo
Posto esterno
Art. 0930/000.04, 930A
L1 - Modulo LED targa
Led module for entrance panel.
Module LED pour plaque de rue
LED-Modul für Klingeltableau.
Módulo Led para placa.
Módulo LED para botoneira.
(10 moduli LED max.)
30 moduli LED con Art. M832
40 moduli LED con Art. 0832/030
Sezione conduttori - Conductor section
Sections des conducteurs-Leiterqueschnitt
Secciones conductores-Secção condutores
Conduttori
Conductors
Conductors
Leitungslänge
Conductores
Condutores
fino a 50m
up to 50m
jusqu’à 50m
bis 50m
hasta 50m
até 50m
fino a 100m
up to 100m
jusqu’à 100m
bis 100m
hasta 100m
até 100m
fino a 200m
up to 200m
jusqu’à 200m
bis 200m
hasta 200m
até 200m
Comune e serratura
Common and lock
Commun et gâche
Gemeinsame und Türöffner
Común y cerradura
Commun e trinco
0,5 mm
2
0,75 mm
2
1,5 mm
2
Altri-Others-Autres
Andere-Otros-Outros
0,25 mm
2
0,5 mm
2
1 mm
2
Citofono - Phone - Poste
Haustelefon - Teléfono - Telefone
Art. 620R
Montante citofonico - Audio door entry cable riser
Montant de portier-audio - Steigleitung der Audio-Türsprechanlage
Coluna montante audio - Montante de audioportero
Alimentatore
Power supply
Alimentation
Netzgerät
Alimentador
Art. 0831
Citofono - Phone - Poste
Haustelefon - Teléfono - Telefone
Art. 8870, 8871
Citofono - Phone - Poste
Haustelefon - Teléfono - Telefone
Art. 710R

Related product manuals