EasyManua.ls Logo

Vimar Elvox Giotto 6344 - Page 8

Vimar Elvox Giotto 6344
12 pages
Print Icon
To Next Page IconTo Next Page
To Next Page IconTo Next Page
To Previous Page IconTo Previous Page
To Previous Page IconTo Previous Page
Loading...
8
ITENFRDEESPT
NEW MODEL 2011
P
L
R1
CH SF1F23 45+15O
4
R2
4
PRI
+I
-
S1M1V1V2M2
10
5
4
3
2
1
8
7
9
6
M
12
V3
13
11
V2
V1
13 54
10
5
2
1
4
3
7
6
9
8
+
-
M
12
11
V3
13
V2
V1
1V543+-
V
+L
M1
V2
+I
SR
V1
VL
F1
4
F2
CH
V
3
1
M
5
8
6
4
+L
M1
V2
+I
SR
V1
VL
F1
4
F2
CH
V
3
1
M
5
8
6
4
J1
D
J1
DO
DDO
CH
SR
V
1
4
3
5
+I+I
CH
SR
5
3
4
1
V
6
3
C
9
5
2
1
4
0
R
7
8
88888888
*
CAVO -CABLE
CÂBLE - KABEL
CABLE - CABO
Art. 0061/001...
Art. 0061/003...
N° si033var3
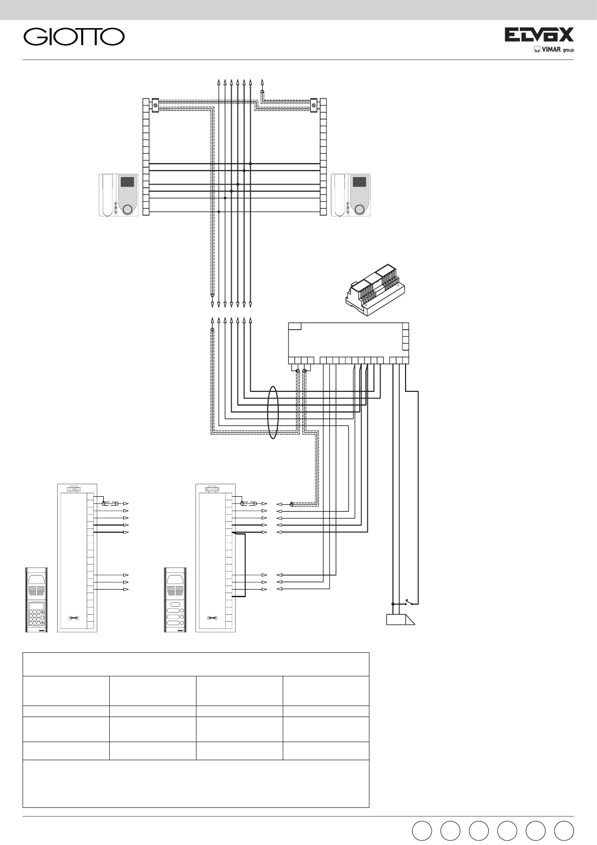
Monitor
Moniteur
Art. 6344
Art. 6354
D- Targa per videocitofono
Video-intercom panel
Plaque de rue pour portier-vidéo
Video-Türsprechstelle
Placa para vídeo-portero
Telecâmara botoneira
Art. 8845/C - 1285
D0- Targa per videocitofono
Video-intercom panel
Plaque de rue pour portier-vidéo
Video-Türsprechstelle
Placa para vídeo-portero
Telecâmara botoneira
Art. 8847/C - 1286
P- Pulsante supplementare serratura
Additional push-button for lock
Poussoir supplémentaire gâche
zusätzliche Türöffnertaste
Pulsador suplementario cerradura
Botão suplementar de trinco
L- Serratura elettrica
Electric lock
Gâche électrique
Elektrischer Türöffner
Cerradura eléctrica
Trinco eléctrico 12V~
MONTANTE MONITOR - MONITOR CABLE RISER - MONTANT MONITEUR
MONITORSTEGLEITUNG - MONTANTE MONITOR - COLUNA MONTANTE PARA OS MONITORES
Alimentatore-Power supply
Alimentation-Netzgerät
Alimentador Art. 6948
Rete
Mains
Réseau
Netz
Red
Rede
N.B.
Nell’ultimo monitor inserire la resistenza a tu-
betto da 75 Ohm fornita con l’alimentatore.
Connect the 75 Ohm tube type resistor (provi-
ded with power supply) in last monitor.
Insérer la résistance à tube de 75 Ohm (fournie
avec l’alimentation) dans le dernier moniteur.
Den mit dem Netzgerät rohrförmigen mit-
gelieferten 75 Ohm Widerstand im letzten
Monitor anschließen.
En el último monitor insertar la resistencia a
tubo de 75 Ohm provista con el alimentador.
No último monitor colocar a resistência de 75
Ohm (fornecida com o alimentador ).
*
*
N.B. L’alimentatore 6948 può alimentare con-
temporaneamente se accesi due videocitofoni
tipo 6344, 6354 senza l’ausilio di alimentatori
supplementari.
Note: Power supply type 6948 can power si-
multaneously two video interphones type 6344,
6354 without the help of additional power sup-
plies.
N.B. L’alimentation 6948 peut alimenter simul-
tanément deux portiers-vidéos type 6344, 6354
sans l’intermédiation d’alimentations supplém-
entaires.
Hinweis: Das Netzgerät Art. 6948 kann nur
zwei Videohaustelefone Art. 6344, 6354, ohne
Zusatznetzgeräte zu verwenden, gleichzeitig
versorgen.
N.B. El alimentador Art. 6948 puede alimen-
tar simultáneamente dos videoteléfonos tipos
6344, 6354 sin la ayuda de alimentadores su-
plementarios.
N.B. O alimentador Art. 6948 pode alimentar
simultáneamente só dois videotelefones tipos
6344, 6354 sem a ajuda de alimentadores su-
plementares.
Monitor
Moniteur
Art. 6344
Art. 6354
Sezione conduttori - Conductor section - Sections des conducteurs
Leiterquerschnitt - Secciones conductores-Secção condutores
Conduttori-Conductors
Conductors-Leitungslänge
Conductores-Condutores
Ø fino a 50m-Ø up to 50m
Ø jusqu’à 50m-Ø bis 50m
Øhasta 50m - até 50m
Ø fino a 100m-Ø up to 100m
Ø jusqu’à 100m.-Ø bis 100m
Ø hasta 100m - até 100m
Ø fino a 200m-Ø up to 200m
Ø jusqu’à 200m.-Ø bis 200m
Ø hasta 200m - Ø até 200m
4, 5, 9 0,75 mm² 1 mm² 1,5 mm²
- + serratura, - + lock
- + gâche, - + Türöffner
- + cerradura, - + trinco
1 mm² 1,5 mm² 2,5 mm²
Altri-Others-Autres
Andere-Otros-Outros
0,5 mm² 0,75 mm² 1 mm²
Video Cavo coassiale 75 Ohm (tipo RG59) o RG11 a doppio isolamento
Video 75 Ohm coaxial cable (type RG59) or RG11 double insulation
Vidéo Câble coaxial 75 Ohm (type RG59) ou RG11 à double isolation
Video 75 Ohm Koaxialkabel (RG59) oder RG11 mit Doppelisolation
Vídeo Cable coaxial de 75 Ohm (tipo RG59 o RG11 com doble aislamiento)
Vídeo Cabo coaxial de 75 Ohm (tipo RG59) ou RG11 duplo isolamento.

Related product manuals