EasyManua.ls Logo

Wilson Benesch Torus - Benefits of the CLAMSHELL Design

Default Icon
40 pages
Print Icon
To Next Page IconTo Next Page
To Next Page IconTo Next Page
To Previous Page IconTo Previous Page
To Previous Page IconTo Previous Page
Loading...
6
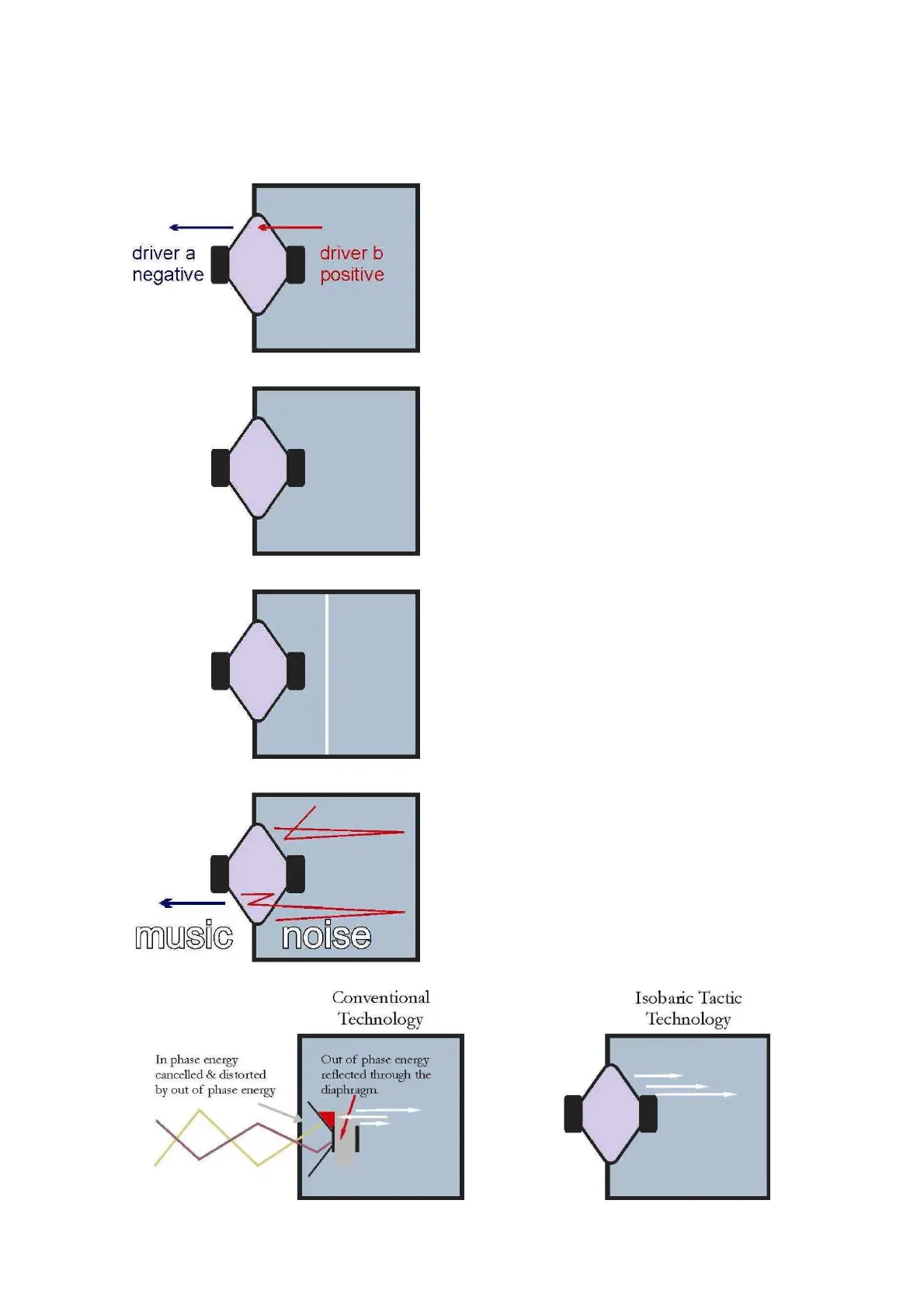
Benefits of the ‘CLAMSHELL’ Design
CLAMSHELL orientation of
Tactic drive unit cancels third
order non-linearity’s.
At 200 Hz and below the
composite diaphragm is coupled
and can be seen as a solid,
super lightweight structure.
For a
given limit of low frequency,
the enclosure v
olume required by
the Isobaric is half that of the
single driver, conventional option.
The composite diaphragm
defeats the communication of
internal reflections and other
distortion that is unwanted
energy acting against the music.