EasyManua.ls Logo

ZF 350 A - Page 27

ZF 350 A
56 pages
Print Icon
To Next Page IconTo Next Page
To Next Page IconTo Next Page
To Previous Page IconTo Previous Page
To Previous Page IconTo Previous Page
Loading...
I
F
E
D
27
Le note contengono informazioni importanti, per le
quali si deve prestare una particolare attenzione.
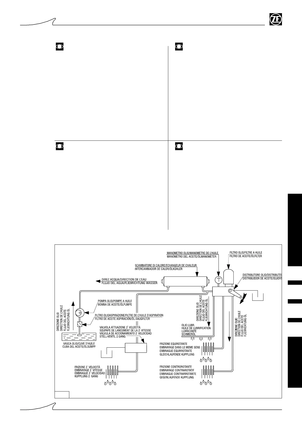
PRINCIPI DI FUNZIONAMENTO
Le funzioni principali di un invertitore marino sono le
seguenti:
o accoppiare il motore con l'asse elica e ridurre il
numero di giri dell'elica;
o invertire la direzione del moto;
o interrompere il movimento dell'asse elica (folle).
Sotto è riportato uno schema semplificato dell'impian-
to idraulico.
Les remarques contiennent des informations
importantes auxquelles il est nécessaire de prêter
une attention particulière.
PRINCIPES DE FONCTIONNEMENT
Les principales fonctions d'un inverseur marin sont
les suivantes:
accoupler le moteur avec l'axe de l'hélice et rédui-
re le nombre de tours de l'hélice;
inverser la direction du mouvement;
interrompre le mouvement de l'axe de l'hélice
(point mort).
Le schéma ci-dessous représente une simplification
du circuit hydraulique.
Las notas imparten información importante que
es obligatorio leer con atención.
PRINCIPIOS DE FUNCIONAMENTO
Un inversor marino tiene tres funciones principales:
acoplar el motor con el eje de la hélice y reducir el
número de vueltas de la hélice;
invertir el sentido de rotación;
interrumpir el movimiento "loco" de la hélice.
El siguiente es un diagrama simplificado de la insta-
lación hidráulica.
Die Anmerkungen enthalten wichtige Informationen,
denen besondere Beachtung zu schenken ist.
FUNKTIONSPRINZIP
Die hauptsächlichen Funktionen eines Schiffsgetriebes
sind:
Verbindung des Motors mit der Propellerwelle und
Untersetzung der Propeller-Drehzahl;
Umkehrung der Fahrtrichtung;
Unterbrechung der Bewegung der Propellerwelle
(Leerlauf).
Nachstehend ist ein vereinfachter Hydraulikschaltplan
dargestellt.
Fig. 5
Plus d'informations sur : www.dbmoteurs.fr

Related product manuals