EasyManua.ls Logo

ZIMO MX600 Series - Page 60

Default Icon
79 pages
Print Icon
To Next Page IconTo Next Page
To Next Page IconTo Next Page
To Previous Page IconTo Previous Page
To Previous Page IconTo Previous Page
Loading...
Page 60 Non-Sound Decoder MX618 - MX638 and Sound Decoder MX640 - MX659
Decoders WITHOUT direct capacitor hook-up:
Whether PluX-like”, “MTC-like” or other interface layouts
Capacitors to be connected must be rated at: “generally” 25 V
(according to tack voltage)
If track voltage can never exceed 16 V or 20 V: 16 V or 20 V respectively
ATTENTION: if AC analog operation is enabled
(with high voltage pulse for direction change): 35 V
The group WITHOUT direct capacitor hook-up includes miniature and medium sized decoder such as
the MX621, MX622, MX623, MX630 (non-sound) and MX646, MX648, MX658 (Sound) as well as
their predecessors and successors.
A simple connection of a capacitor between the decoder’s ground and common positive is NOT ad-
visable with these decoders, since it could lead to undesired side effects: the unlimited inrush current
while charging may trigger the short circuit protection of the command station; plus it may hamper or
prevent software updates, sound uploads, programming in service mode (on the programming track)
and the ZIMO loco number identification. Nevertheless, capacitors can be connected but only with ex-
ternal components added by the user.
The connection of such an energy storage circuit (in contrast to decoders with dedicated wires or pins
for "direct energy storage circuitry”, see above) is always between the decoder’s GROUND and the
"positive" or "common positive" (= the blue wire).
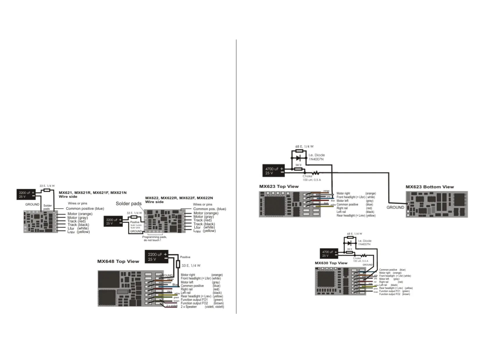
The easiest and a very space efficient solution is the connection of a simple resistor between the
capacitor and the decoder (i.e. 33 Ohm). This prevents any large currents flowing in/out of the capaci-
tor and thereby suppresses the above mentioned undesirable side effects (even if the inrush current
is still too high, when compared to official specifications). In the following schematics, the miniature
decoder MX621, MX622 and the miniature sound decoder serve as examples:
WARNING - ONLY FOR SMALL CURRENT: The resistance of course also reduces the effectiveness
of the energy storage device, because the voltage drop also limits the available discharge current for
the decoder to about 200 mA (as well as losing about 6V in the process). This circuit can still be very
helpful for small engines (especially in N-scale but also TT or HO engines with efficient motors and
LED lighting instead of bulbs).
If more space is available, an advanced circuit should be used: the capacitor is charged via a resistor
(e.g. 68 Ohm) to reduce the "inrush current" while the diode (e.g. 1N4007) bridges the resistor during
discharge, so that the discharge current can flow unhindered to the decoder. The choke coil ensures
that the software update, sound upload, programming in "service mode" (programming track) and the
ZIMO loco number identification functions reliably despite the full discharge current from the capaci-
tor. The 3K3 resistor causes an intentional self-discharge, so that a residual voltage is not retained
over a long period of time, which would keep the processor’s memory alive and thus lead to strange
effects. In the following schematics, the decoder MX623 and MX630 serve as examples:
Negative side of the capacitor goes to the
GROUND pad on the decoder’s back side

Table of Contents

Related product manuals