EasyManua.ls Logo

ABB COMMANDER 1900 Series - Operating

ABB COMMANDER 1900 Series
44 pages
Print Icon
To Next Page IconTo Next Page
To Next Page IconTo Next Page
To Previous Page IconTo Previous Page
To Previous Page IconTo Previous Page
Loading...
35
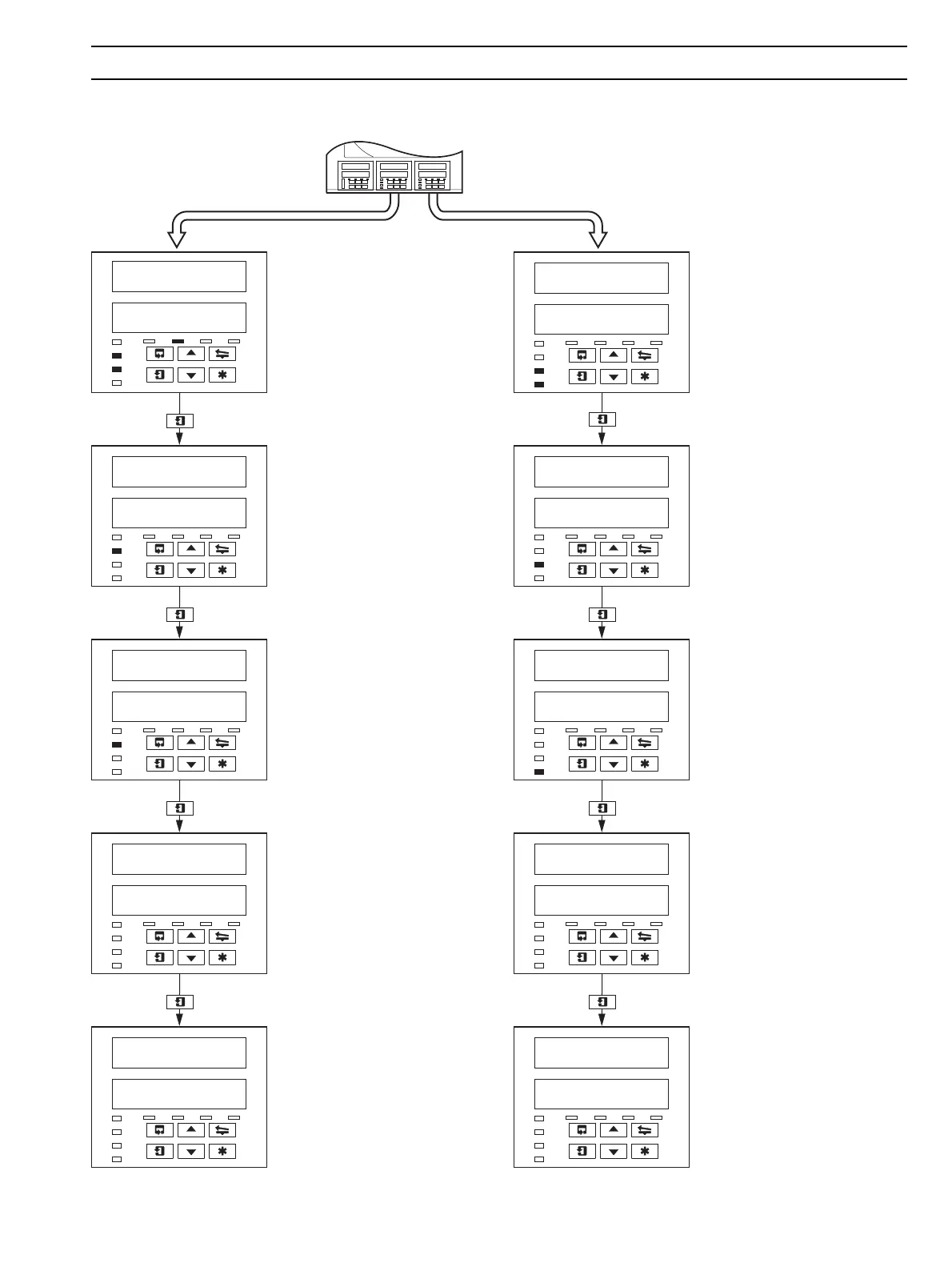
6.1 Operating Page Displays
Faceplate 2 for channels 2 and 3 Faceplate 3 for channels 3 and 4
CH1
CH2
CH3
CH4
AL1 AL2 AL3 AL4
200.3
300.3
100.3
dEG F
CH1
CH2
CH3
CH4
AL1 AL2 AL3 AL4
dAtE
24 JAN
CH1
CH2
CH3
CH4
AL1 AL2 AL3 AL4
dAtE
24 JAN
CH1
CH2
CH3
CH4
AL1 AL2 AL3 AL4
400.5
dEG F
CH1
CH2
CH3
CH4
AL1 AL2 AL3 AL4
300,3
dEG F
CH1
CH2
CH3
CH4
AL1 AL2 AL3 AL4
CH1
CH2
CH3
CH4
AL1 AL2 AL3 AL4
200.5
dEG F
tIME
12. 00
CH1
CH2
CH3
CH4
AL1 AL2 AL3 AL4
tIME
12. 00
CH1
CH2
CH3
CH4
AL1 AL2 AL3 AL4
300.3
400.5
CH1
CH2
CH3
CH4
AL1 AL2 AL3 AL4
Process Variable 2 (PV2)
Process Variable 3 (PV3)*
*Not displayed on two pen
instruments.
Process Variable 2 (PV2)
Temperature Units for PV2
as set in the
Set Up Inputs Page,
BASIC CONFIGURATION LEVEL.
Display is blank if '
NONE' is
selected.
Process Variable 3 (PV3)
Temperature Units for PV3
as set in the
Set Up Inputs Page.
Display is blank if 'NONE' is
selected.
Current Time*
Time* (displayed using 24hr
clock)
*Only displayed when timer
option is fitted.
Current Date*
Day and Month*
*Only displayed when timer
option is fitted.
Process Variable 3 (PV3)
Process Variable 4 (PV4)*
* Not displayed on three pen
recorders.
Process Variable 3 (PV3)
Temperature Units for PV3
as set in the
Set Up Inputs Page,
BASIC CONFIGURATION
LEVEL. Display is blank if
'
NONE' is selected.
Process Variable 4 (PV4)
Temperature Units for PV4
as set in the
Set Up Inputs Page.
Display is blank if 'NONE' is
selected.
Current Time*
Time* (displayed using 24hr
clock)
*Only displayed when timer
option is fitted.
Current Date*
Day and Month*
*Only displayed when timer
option is fitted.
6 RECORD OPERATION…

Other manuals for ABB COMMANDER 1900 Series

Related product manuals