EasyManua.ls Logo

ABB CT-MBS - Functions; CT-MBS and CT-MFS Functions; CT-AHS Functions; CT-ARS Functions

ABB CT-MBS
12 pages
Print Icon
To Next Page IconTo Next Page
To Next Page IconTo Next Page
To Previous Page IconTo Previous Page
To Previous Page IconTo Previous Page
Loading...
III Funktionen Deutsch
CT-MBS und CT-MFS
1 A Ansprechverzögerung
t eingestellte Verzögerungszeit
2 CA Einschaltwischer
t eingestelle Wischzeit
3 DA Blinker, impulsbeginnend mit Reset
t eingestellte Blinkzeit
4 DB Blinker, pausebeginnend mit Reset
t eingestellte Blinkzeit
5 B Rückfallverzögerung mit Hilfsspannung
t eingestellte Verzögerungszeit
6 CB Ausschaltwischer mit Hilfsspannung
t eingestellte Wischzeit
7 FC Stern-Dreieck-Umschaltung mit Wischfunktion
t1 eingestellte Hochlaufzeit
t2 Umschlagzeit, fest 50 ms
8 A
B
Ansprech- und Rückfallverzögerung,
symmetrisch
t1 eingestellte Ansprechverzögerungszeit
t2 eingestellte Rückfallverzögerungszeit
9 H Impulsformer
t eingestellte Impulszeit
10 G ON/OFF-Funktion
ON-Funktion: Zeitbereich z300 h
OFF-Funktion: Zeitbereich = 300 h
CT-AHS
5 B Rückfallverzögerung mit Hilfsspannung
t eingestellte Verzögerungszeit
CT-ARS
11 B Rückfallverzögerung ohne Hilfsspannung
t eingestellte Verzögerungszeit
IV Ansteuerung der Steuereingänge mit 3-Draht
NPN-Näherungsschalter
Die Steuerspeisespannung des Relais muss von der Initiator-
Versorgungsspannung galvanisch getrennt sein.
(+V/0V) = Versorgungsspannung des Initiators)
V Zeitstopp- /Additiv-Funktion
Durch Schließen des Steuereinganges X1-Z2 kann der Zeit-
ablauf gestoppt werden. Der bis dahin erreichte Zeitablauf
wird gespeichert. Durch anschließendes Öffnen des Steuer-
einganges läuft die Zeit vom gespeicherten Wert aus weiter.
Diese Funktion kann beliebig oft wiederholt werden.
Legende:
t3 Zeitstopp
LED grüne LED blinkt während Zeitablauf
(nicht bei CT-ARS)
A1-A2 Steuerspeisespannung U
s
Y1-Z2 Steuereingang (potentialfreie Ansteuerung)
15-16/18 1. Wechsler
25-26/28 2. Wechsler
21-22/24 2. Wechsler, als Sofortkontakt geschaltet
G Steuerspeisespannung liegt nicht an /
Ausgangskontakt geöffnet
B Steuerspeisespannung liegt an /
Ausgangskontakt geschlossen
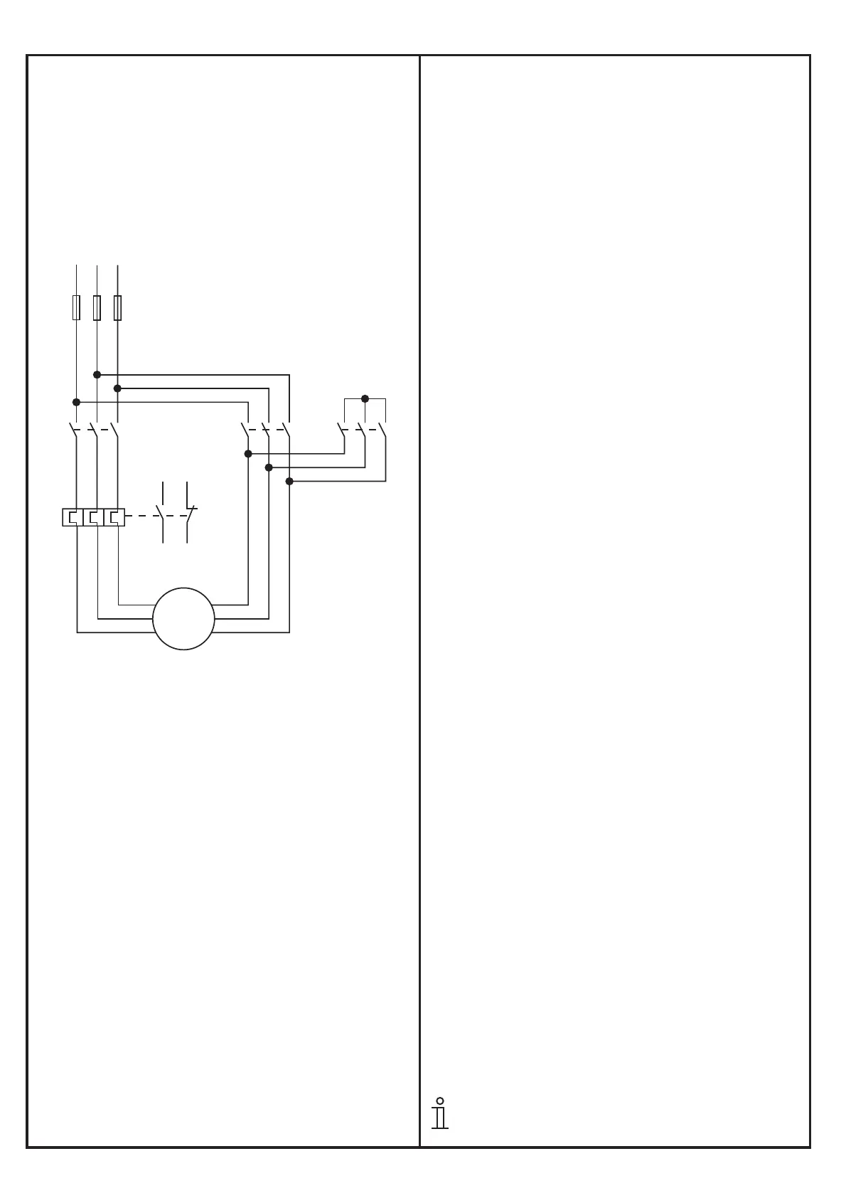
-K1-K3
L1
-F1
1
2
95
96
97
98
L2
3
4
L3
5
6
1
2
3
4
5
6
1
2
3
4
5
6
-K2
-F2
1
2
3
4
5
6
1
3
5
2
4
6
M
3 ~
W2
V2
U2
W1
V1
U1
-M1
2CDC 253 009 F0012
(D) Leistungsschaltbild
(GB) Power circuit diagram
(F) Schéma du circuit de puissance
(E) Circuito de potencia
(I) Schema del circuito principale
(CN)
(RU)
Weitere Details zu den Funktionen und den technischen
Daten entnehmen Sie bitte dem Katalog.
ԜཋΑ༏྇
®ÒÂɽÚÈÂÇÏÍËÌÅϽÊÅÜ
9

Other manuals for ABB CT-MBS

Related product manuals