EasyManua.ls Logo

Acer AL1716 - Page 35

Acer AL1716
50 pages
To Next Page IconTo Next Page
To Next Page IconTo Next Page
To Previous Page IconTo Previous Page
To Previous Page IconTo Previous Page
Loading...
35
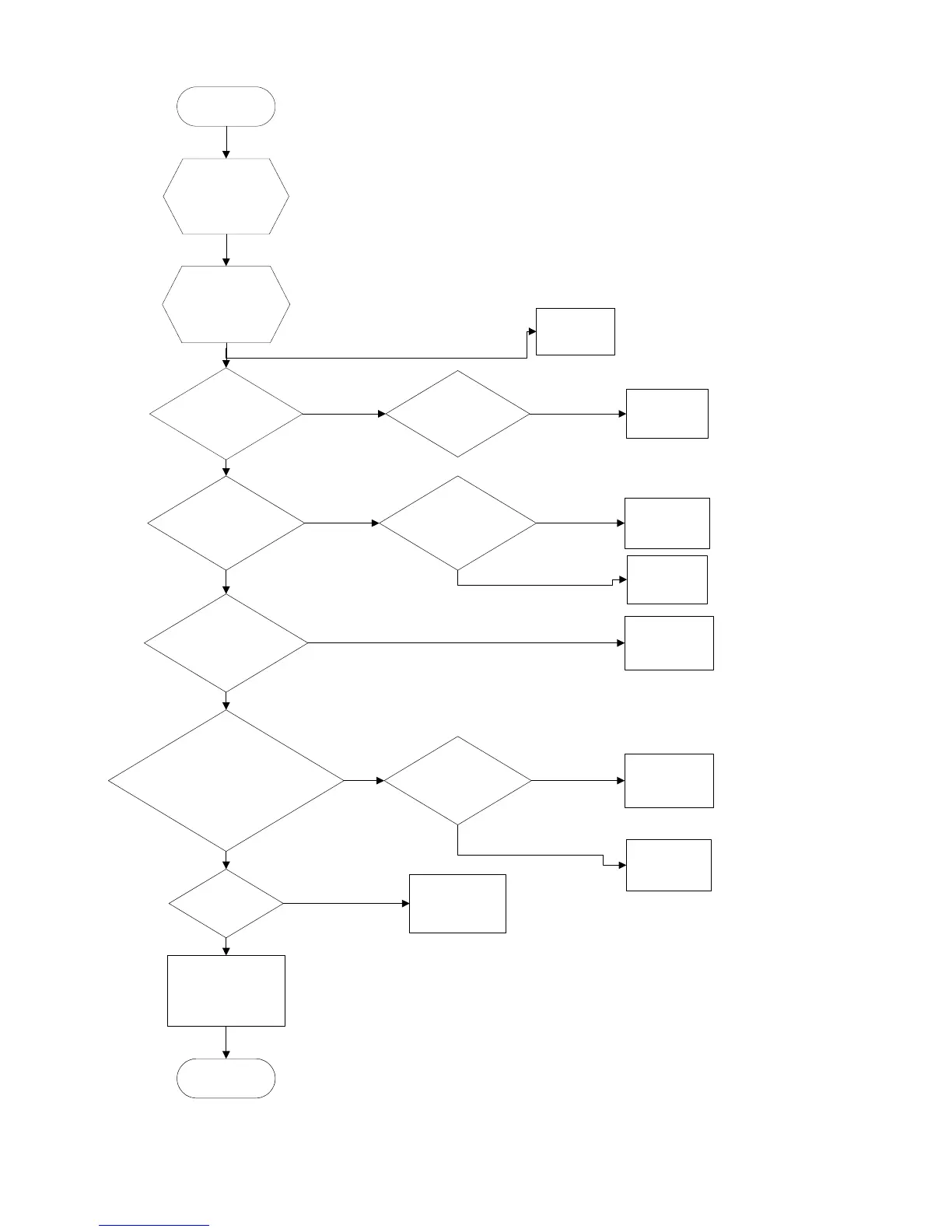
No raster
END
LED Green?
Backlight can
not be turned on
Is Ok IC501?
Is R526 Ok?
Is Ok fuse F501?
Is ok T501, T502?
Is there pulse waveform on pin1,
pin3, pin15 and pin16 of IC501 at the
moment of restart?
Check CN501, CN502,
CN503 and CN504?
Is there high-level
voltage on pin8 of
IC501
Is there 12Vdc
voltage on pin13 of
IC501?
U501, U502 fail
Check I/F board
Check power
supply
R526 open
Connecting the
output connector
again
T501, T502 fail
Check protected
circuit Q501, Q502,
Q503, Q504
F501 open
IC501 fail
YES
YES
YES
YES
YES
YES
YES
YES
NO
NO
NO
NO
NO
NO
NO
NO
YES
YES

Other manuals for Acer AL1716

Related product manuals