EasyManua.ls Logo

Acer XB270HU - No Video (Power LED Blue)

Acer XB270HU
63 pages
To Next Page IconTo Next Page
To Next Page IconTo Next Page
To Previous Page IconTo Previous Page
To Previous Page IconTo Previous Page
Loading...
25
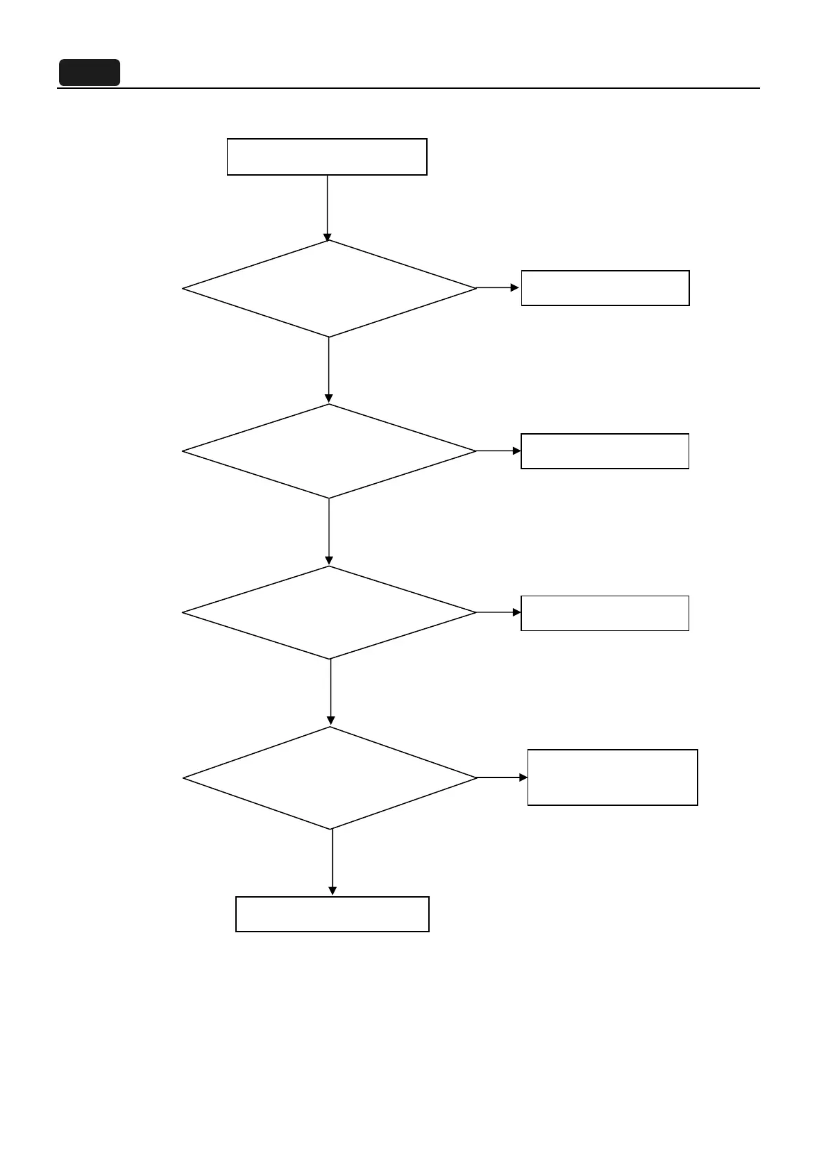
2. No Video (Power LED Blue)
No Video (Power LED Blue)
Press the power
button is OK?
Check the LVDS/FFC
cable or panel
The end
NG
OK
OK
NG
Replace the main board
Replace the converter
board
Replace the LVDS/FFC
cable or panel
NG
The end
Replace the key board
NG
OK
Replace the main
board and connection
OK

Related product manuals