EasyManua.ls Logo

ACV Prestige ACVMax - Page 22

ACV Prestige ACVMax
64 pages
Print Icon
To Next Page IconTo Next Page
To Next Page IconTo Next Page
To Previous Page IconTo Previous Page
To Previous Page IconTo Previous Page
Loading...
18







  






 
!
"
# $"
$%" 
&
 
#
"

"
'#  
(#
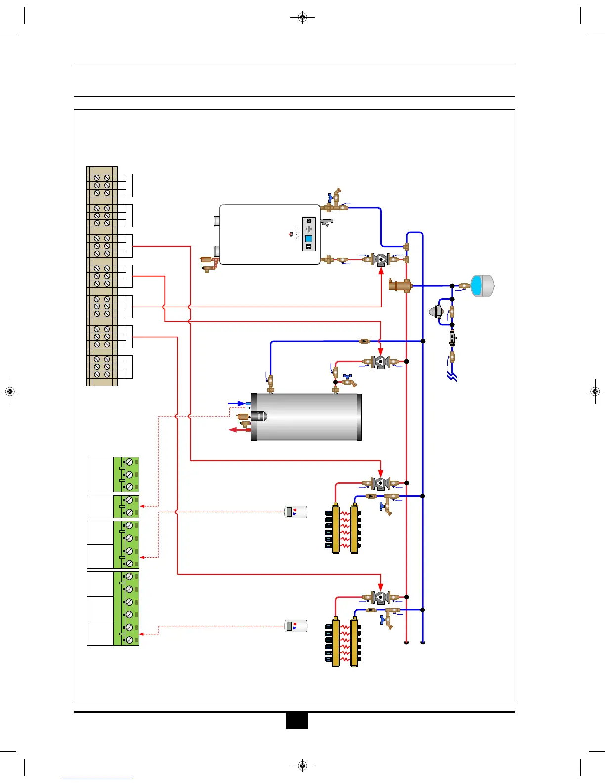
Fig. 2: System Piping with Solo Preset Config 1
4.0 Boiler Settings
2015-10 Prestige ACVMax Control Sup 12-14-15_ACVMax_Control 12/15/15 7:36 AM Page 18

Table of Contents