EasyManua.ls Logo

Advanced Mx Pro5 Mx-5100 - ÜE Fire Routing; Fault Routing

Advanced Mx Pro5 Mx-5100
62 pages
Print Icon
To Next Page IconTo Next Page
To Next Page IconTo Next Page
To Previous Page IconTo Previous Page
To Previous Page IconTo Previous Page
Loading...
37
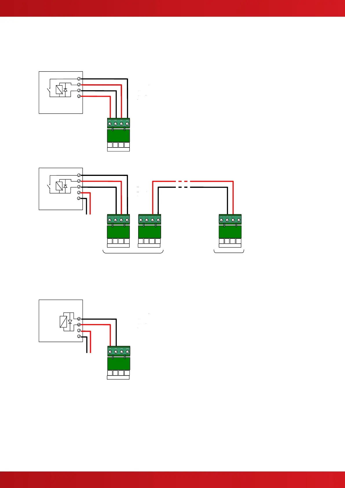
2.5.13.4 ÜE Fire Routing
The interface is compatible with routing equipment with a range of coil impedances from 200Ω-5000Ω.
If the ÜE output is not used, fit one of the supplied 4K7 resistors across terminals 12&13.
Router
Coil: 200-
5000ohm
24V DC
11
12
13
14
ÜE
ACK
FIRE
0V
+24V
24VDC Power can be supplied to the routing
equipment if required.
The typical wiring arrangement is shown in the
picture opposite.
On network installations, the output from another
panel can be routed through the fail-safe input of
the main interface card.
Should the main interface card or panel totally
lose power or be in a system fault condition the
fail-safe input is automatically connected to the
ÜE output. The router should be provided with
power from a separate power supply.
Router
Coil: 200-
5000ohm
24V DC
11
12
13
14
ÜE
ACK
FIRE
0V
+24V
15
16
17
18
AUSG.S red ÜE
11
12
13
14
ÜE
Connect the ÜE Output
on another network
node to the Fail-Safe
Input on the Interface
card connected to the
router.
Node 1
Node n
0V
Connect to a
separate EN54-4
supply
2.5.13.5 Fault Routing
The interface is compatible with routing equipment with a range of coil impedances from 200Ω-5000Ω.
If the Fault Routing output is not used, fit one of the supplied 4K7 resistors across terminals 15&16.
Router
15
16
17
18
AUSG.S red ÜE
Coil: 200-
5000ohm
24V DC
+
+24V
0V
Connect to a
separate EN54-4
supply
www.acornfiresecurity.com
www.acornfiresecurity.com

Table of Contents

Related product manuals