EasyManua.ls Logo

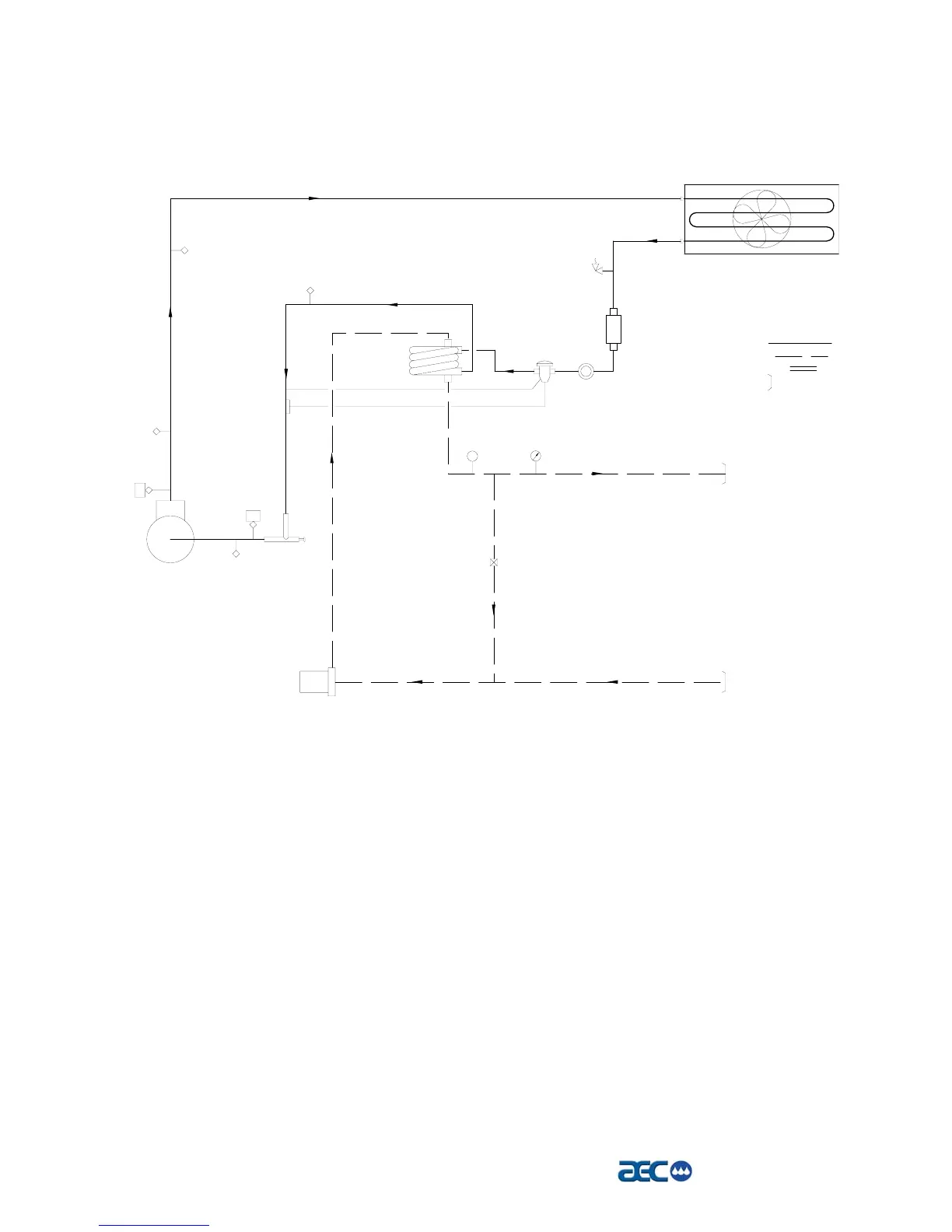
AEC PCA SERIES - Figure 10: Piping Schematic - 1 Pump Without Reservoir

AEC PCA SERIES
43 pages
Print Icon
To Next Page IconTo Next Page
To Next Page IconTo Next Page
To Previous Page IconTo Previous Page
To Previous Page IconTo Previous Page
Loading...
Page 22 PCA Series Chillers
Figure 10: Piping Schematic - 1 Pump Without Reservoir
Legend
Refrigeration lines
Chilled water piping
Condenser water piping
End of unit piping
Temperature
compressor-mounted
access valve,
Refrigeration
Compressor
Pump
Optional
CPR valve
evacuation valve
Refrigeration
Low
control
pressure
access valve
Refrigeration
control
pressure
High
Discharge line
Equalizing line
Power element
Evaporator
Suction
line
TC
probe
S
Bypass
Process
From
Process
Air-cooled condenser
Liquid line
Filter
gauge
pressure
Optional
valve
P
glass
Expansion
Sight
valve
Relief
To
Filter
drier
evacuation valve
Refrigeration

Table of Contents