EasyManua.ls Logo

Aiphone 83873900 0602 E - Page 20

Aiphone 83873900 0602 E
32 pages
Print Icon
To Next Page IconTo Next Page
To Next Page IconTo Next Page
To Previous Page IconTo Previous Page
To Previous Page IconTo Previous Page
Loading...
– 20 –
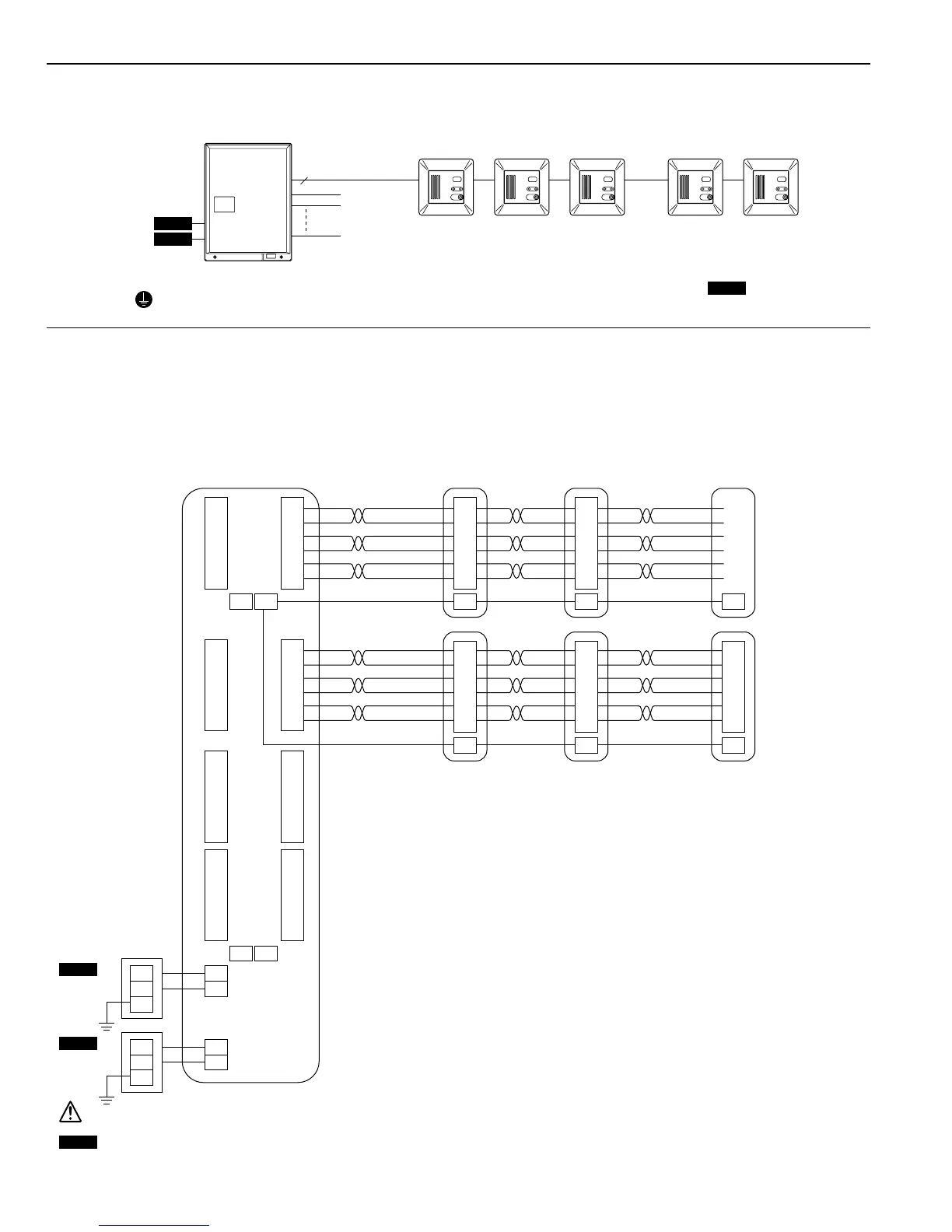
Trunk line from NHX-80X to sub stations should be
Aiphone specified cable or UL Listed cable
(3 twisted pair).
• If 4-zone lamp is included, use 4 twisted pairs.
• In a zone with more than 10 stations, additional
subs must be wired in a separate trunk line, but
the ZL line may be extended from any sub on the
previous trunk line.
Permitted wiring distance to Sub stations;
165' with 22AWG, 50m with 0.65mm (from CCU to
farthest sub).
Max. 330', 100m total distance per trunkage line
(includes length of trunk line, plus wire length
T-tapped from junction point to each patient station
in the trunk line).
WIRING DIAGRAMS
3. NHX-80X CCU to Sub stations
Take G terminal to earth ground on 2
power supplies.
NHX-80X
NH-1SA/A
NH-1SA
NH-2SA/A
NH-2SA or
NHR-3TS
NH-1SA/A
NH-1SA
NH-2SA/A
NH-2SA or
NHR-3TS
NH-1SA/A
NH-1SA
NH-2SA/A
NH-2SA or
NHR-3TS
PS24
PS24
Power supply: PS-24E or PS-2420, DC24V, 2A
+
G
B+
B–
PS24
+
G
A+
A–
Z4 Z2
81
82
83
84
85
86
41
42
43
44
45
46
To Subs block 8
Z3
CCU
Z1 ZL
51
52
53
54
55
56
11
12
13
14
15
16
1
2
3
4
5
6
To Subs block 5
To Subs block 4
71
72
73
74
75
76
31
32
33
34
35
36
To Subs block 7
To Subs block 3
ZL terminal may be connected
to Z1 ~ Z4 terminal in NHX-80X,
depending on zone of patient station.
61
62
63
64
65
66
21
22
23
24
25
26
To Subs block 6
To Subs block 2
To Subs block 1
See page 16 for
actual terminal
block layout
ZL
1
2
3
4
5
6
ZL
1
2
3
4
5
6
ZL
1
2
3
4
5
6
ZL
1
2
3
4
5
6
ZL
1
2
3
4
5
6
Bedside Sub or Bathroom sub stations
Each pair:
polarized
CN1 Brown
Red
Orange
Yellow
Green
Blue
CN2 Purple
CN1
as above
CN2
as above
Do not connect two power supplies in parallel.
CN1
CN2
PS24
PS24
NHX-80X
Sub stations NH-1SA/A, NH-1SA,
NH-2SA/A, NH-2SA or NHR-3TS
:PS-24E or
PS-2420
6(3P)
123 910
120V AC
PS24
Trunk 1
Trunk 2
Trunk 3
Trunk 8

Related product manuals