EasyManua.ls Logo

Aiphone 83873900 0602 E - Page 5

Aiphone 83873900 0602 E
32 pages
Print Icon
To Next Page IconTo Next Page
To Next Page IconTo Next Page
To Previous Page IconTo Previous Page
To Previous Page IconTo Previous Page
Loading...
– 5 –
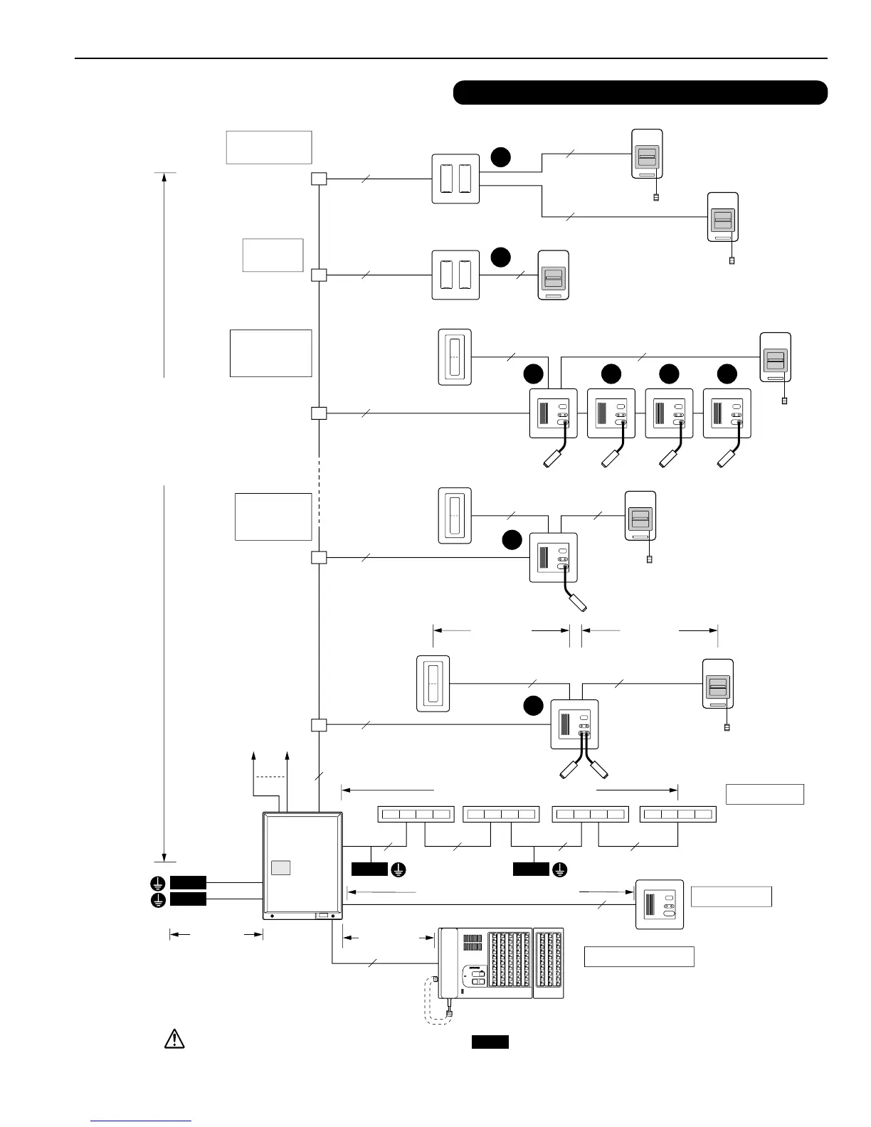
Sub Trunk line 1
PS24
PS24
PS24 PS24
PS24
Sub station
NHR-3TS
6(3P)
To the farthest sub,
max.165' (50m) with
min. 22AWG wire.
Sub trunk line must not
exceed 330' (100m) in
total with 22AWG wire.
10
9
5 876
3
3
33
6(3P)
3
NHR-3TS
6(3P)
Sub Trunk lines 2 ~ 8
PS-24E or PS-2420
16' (5m)
w/18AWG
165' (50m) w/18AWG
65' (20m)
w/22AWG min.
65' (20m)
w/22AWG min.
65' (20m) w/ 22AWG
6(3P)
5
5
5
5
5
6(3P)
10(5P)
65' (20m)
w/22AWG min.
NHR-4A
NHR-3A-4
(up to 4)
Do not connect two power supplies in parallel.
NHX-80X
CCU
Zone lights
NHR-SP
Duty station
NHX-50M &
NHX-30G
Master & Add-on
Staff call
area
Common area
Restrooms
Bedside sub
area (multiple
stations)
Bedside sub
area (single
station)
(*) Each zone requires a separate common wire
from the NHX-80X.
(*)4P with
NHR-3A-4
(*)4P with
NHR-3A-4
(*)4P with
NHR-3A-4
(*)4P with
NHR-3A-4
NHR-7A
Bathroom pullcord
NHR-7A
(common)
NH-1SA/A
(4 units)
NHR-8A
NHR-8A
NHR-7A
NHR-7A
2
33
6(3P)
NHR-4A
(*)4P with
NHR-3A-4
NHR-7A
NH-1SA/A
NH-1SA
NHR-8A
1
33
NHR-4A NHR-7A
NH-2SA/A
NH-2SA
Junction box
1.
S
Y
S
TEM
OU
TLINE
&
CO
MP
O
NENT
S

Related product manuals