EasyManua.ls Logo

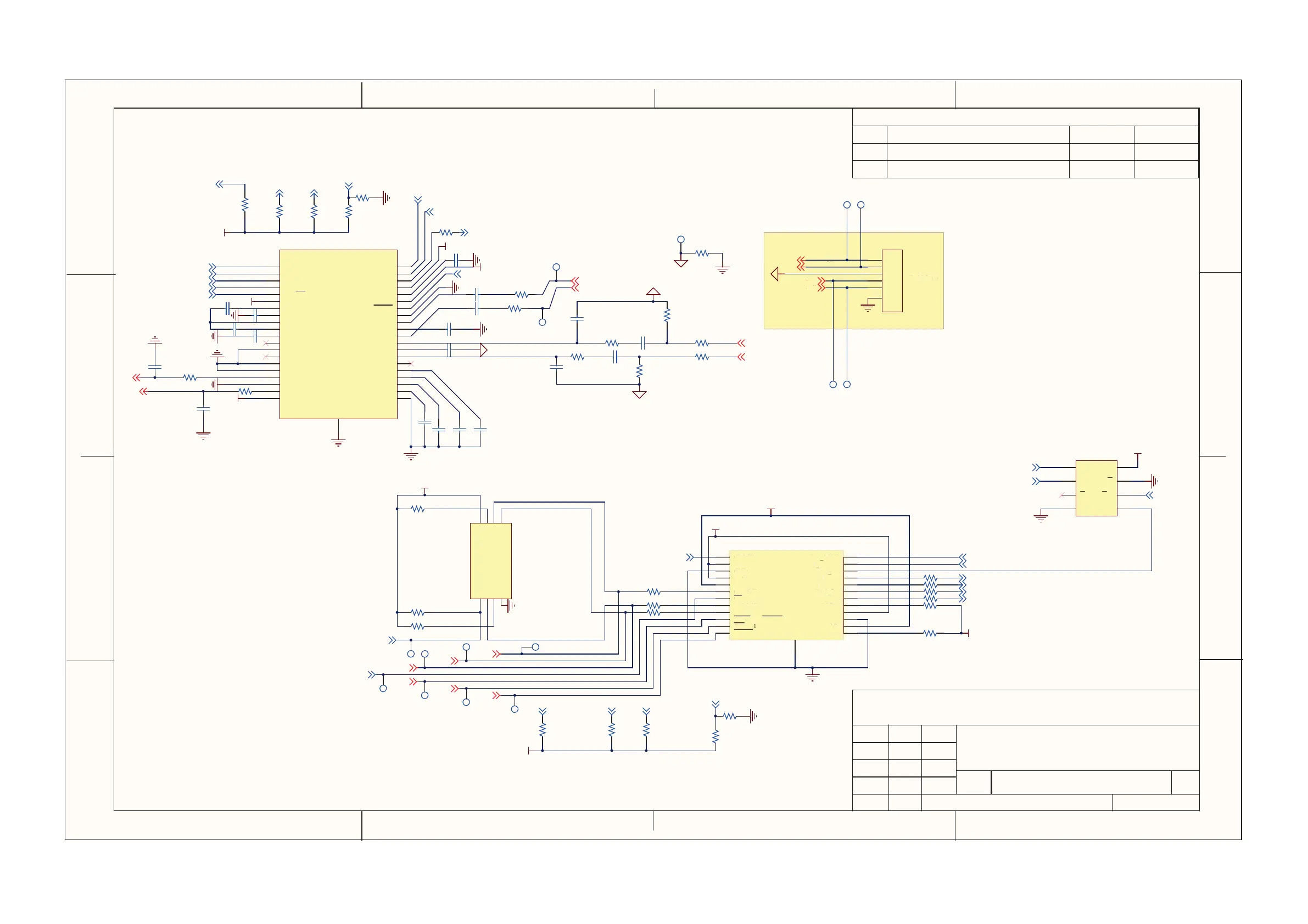
AKG N90 - Schematics; Main Board Schematics Overview

AKG N90
33 pages
Print Icon
To Next Page IconTo Next Page
To Next Page IconTo Next Page
To Previous Page IconTo Previous Page
To Previous Page IconTo Previous Page
Loading...
#.+#, )&%/02*%
 
(%,3(%, 1#,'$-,' (),#
"


 

 



 
 !
   
!      
   !      
       !    

.99:> :;29 3672
,,5:28.15.<8.90:8,=529C5
29,-2;.<>829>,--
946922<694,%2<@602,",2=
649 &28;7.>2,%05
(
!
("
(
%
%
%!%
!%
'%+%-%

&%



(






!-

!-$

!-%

-

-$

-%

!
(
"
(

%
%

%
!
%
!%
'
%
+
%
-
%
&
%
(


!
-
!-
$

!-
%

-

-
$
-
%

$%&

(

&52<8.7-".1
'
%-# 
%"-
(
@
 
$ 

$ 

$ 
%"-
%"-!%
%"-%!
%"-%

$
 !

$
 !
%"- &
%"-$%
%"-?=B
%"-%
%"-$%

$
 !
%"- &

$
 !
%"-?=B
@

$
 !

$
 !
@
$ 
$ 
$ 

$ 
!
%"!
%!
$!
'%-$
'%-%

%!%!
)"
(%%
%%!
%
$%&!
(
'
%* %" %! /6>
7.=5-%
 
@

$  !

$  !

$
 !

$
!
 
  .69 :.<1-%":<=29 .
&"
&"
&"
&"
&"
&"
&"
&"

+
 
+

(
'
('$
'%.>.
%!
'%-9.7
 
 
@
%
$
%
%
%
("
+"
("&
+
+

("&

"!'&

"$

"!'&

&%&

&%&

 !'&

 $

 !'&

(



&

(#

&

&

%

 

 $ 

 

 

 $ 

 

"&&

$%&

(!

(&

&52<8.7 ".1
(

%!'&



%

'
%

9

9

$  !

$
 !

?A
?A$
 
!
%!
$ 
%!
$!
%"!
-%
-%

$
 !

$
 !

$
 !
@
:120$%
-%-%

$
 

$
 !
:120%
:120%
:120$%
 ?3

?3
 
 

?3

?3

?3

?3
(

 
(

 
 
 
 

$ 

$ 
 

93

93
 
 
 
 
@
(
(
(
%"
%"
?A
?A$
&: ! :.<1
%"
%"
?
A
?
A
$
&
:
!
:
.
<
1
%"
%"
%



' 3678
 ' 3678
(
 '
(
 '
(
 '
"23>
"$645>
(
 ?
(
 ?


$
 !

$
 !
?>:.7
?>:.7$
&"&"
&"&"


$
:58

$
 !

$
 !

$  !

$  !

(2<=6:9 ?;1.>2 .@61 .9 
&"
&"
&"

Related product manuals