EasyManua.ls Logo

Alba L42M1 - IR Board

Alba L42M1
82 pages
Print Icon
To Next Page IconTo Next Page
To Next Page IconTo Next Page
To Previous Page IconTo Previous Page
To Previous Page IconTo Previous Page
Loading...
42LCD TV ALBA L42M1
65
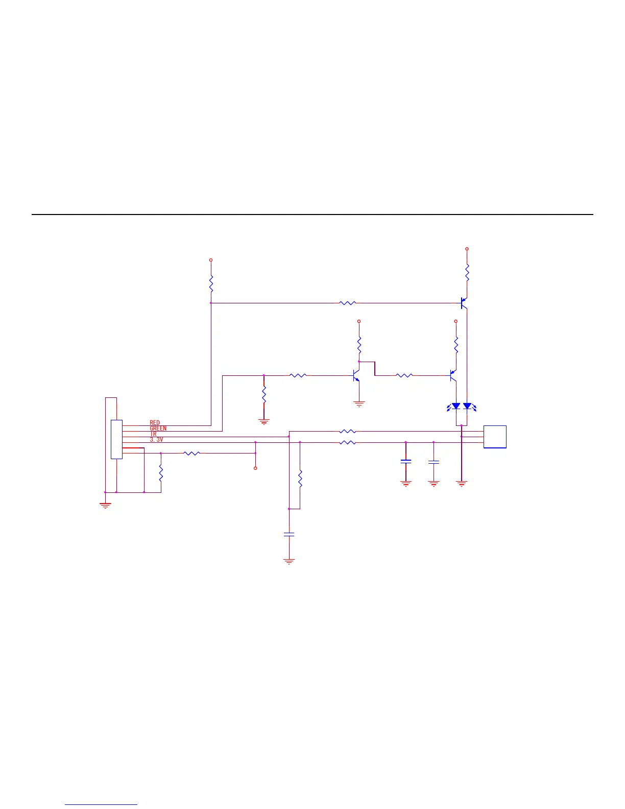
10.5 IR Board
715G3733R0B000004S
C001
100pF/50V
Q003
MMBT3904
R011
12K 1/10W 5%
3.3V
I
R
R010
680 OHM +-5% 1/10W
Q002
MMBT3906
3
.
3
V
R012 47K 1/10W 5%
R
E
D
R001
12K 1/10W 5%
R008
NC
R007
NC
3.3V
U001
KSM-2003TN2E
1
2
3
VOUT
GND
VCC
C002
10uF/10V
R013
10K 1/16W 5%
R004 100 OHM +-5% 1/10W
CN001
CONN
1
2
3
4
5
6
78
C003
0.1uF 50V
R002
47K 1/10W 5%
R009
680 OHM +-5% 1/10W
G
R
E
E
N
3.3V
3.3V
LED001
LED
3
4
1
2
R003 33 OHM +-5% 1/10W
R014 NC
3.3V
Q001
MMBT3906
R005
10KOHM +-5% 1/10W

Related product manuals