EasyManua.ls Logo

Alesis MultiMix FireWire 16 - Page 8

Alesis MultiMix FireWire 16
51 pages
Print Icon
To Next Page IconTo Next Page
To Next Page IconTo Next Page
To Previous Page IconTo Previous Page
To Previous Page IconTo Previous Page
Loading...
8
8
7
7
6
6
5
5
4
4
3
3
2
2
1
1
D D
C C
B B
A A
For Development ONLY
b c d e f g p
M_LED1123
a
5
6
7 8
9
10 4
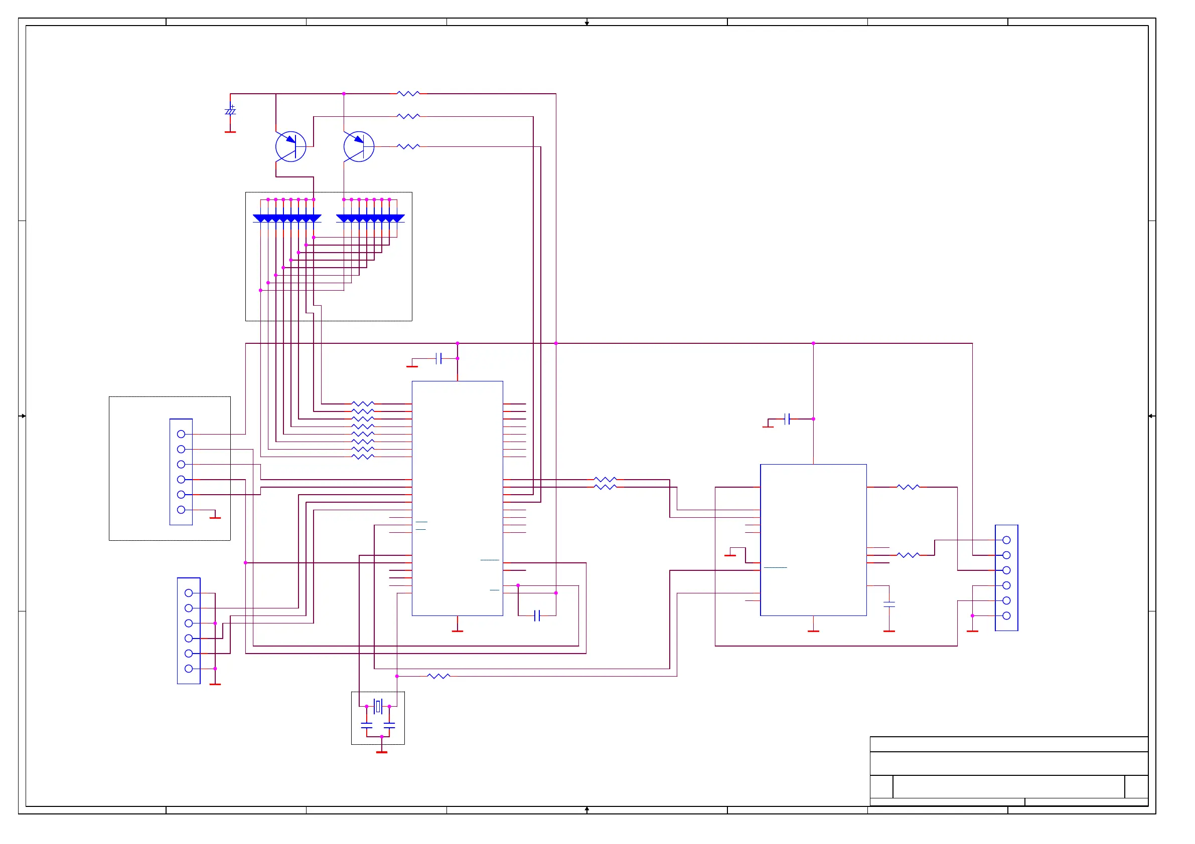
XA\XAXMICON PP
MICON_DSP for XA SERIES
A3
3 3Tuesday, September 16, 2003
Title
Size Document Number Rev
Date: Sheet of
M_C3
220uf/16V
M_R15
47
M_IC1
87C52
1
2
3
4
5
6
7
8
9
10
11
12
13
14
15
16
40
41
42
43
44
17
28
39
37
36
35
34
33
32
31
30
18
19
20
21
22
23
24
25
26
27
29
38
P1.5
P1.6
P1.7
RST
P3.0/RXD
NC1
P3.1/TXD
P3.2
P3.3
P3.4
P3.5
WR
RD
XTAL2
XTAL1
VSS
P1.0
P1.1
P1.2
P1.3
P1.4
NC2
NC3
NC4
P0.0
P0.1
P0.2
P0.3
P0.4
P0.5
P0.6
P0.7
P2.0
P2.1
P2.2
P2.3
P2.4
P2.5
P2.6
P2.7
PSEN
ALE
EA
VCC
M_IC2
AL3201
1
2
3
4
5
6
7
8
9
10
11
12
13
14
15
16
DAC_OUT
INT/EXT
XTAL1
XTAL2
P0/DATA
P1/CLK
P2
P3
WORDCLK
BITCLK
SYSCLK
RESET
GND
3V_BYPASS
VCC
ADC_IN
M_TE1
CON6P
1
3
4
5
6
2
M_R15
100n
M_R5
100n
M_R14 47
M_R4 47
M_R2 470
M_R3 470
M_TE2
1
3
4
5
6
2
M_R1
100
M_C2
100n
M_R13 220
M_R10
220
M_R12 220
M_R9 220
M_R8
220
M_R7 220
M_M1
12MHz
M_TE3
CON6P
1
3
4
5
6
2
M_C1
100n
M_R6 220
M_R11
220
M_Q1
BC857B
M_Q2
BC857B
M_R16 100
M_R17
100

Related product manuals