EasyManua.ls Logo

Alpine CDM-7859RB - Page 5

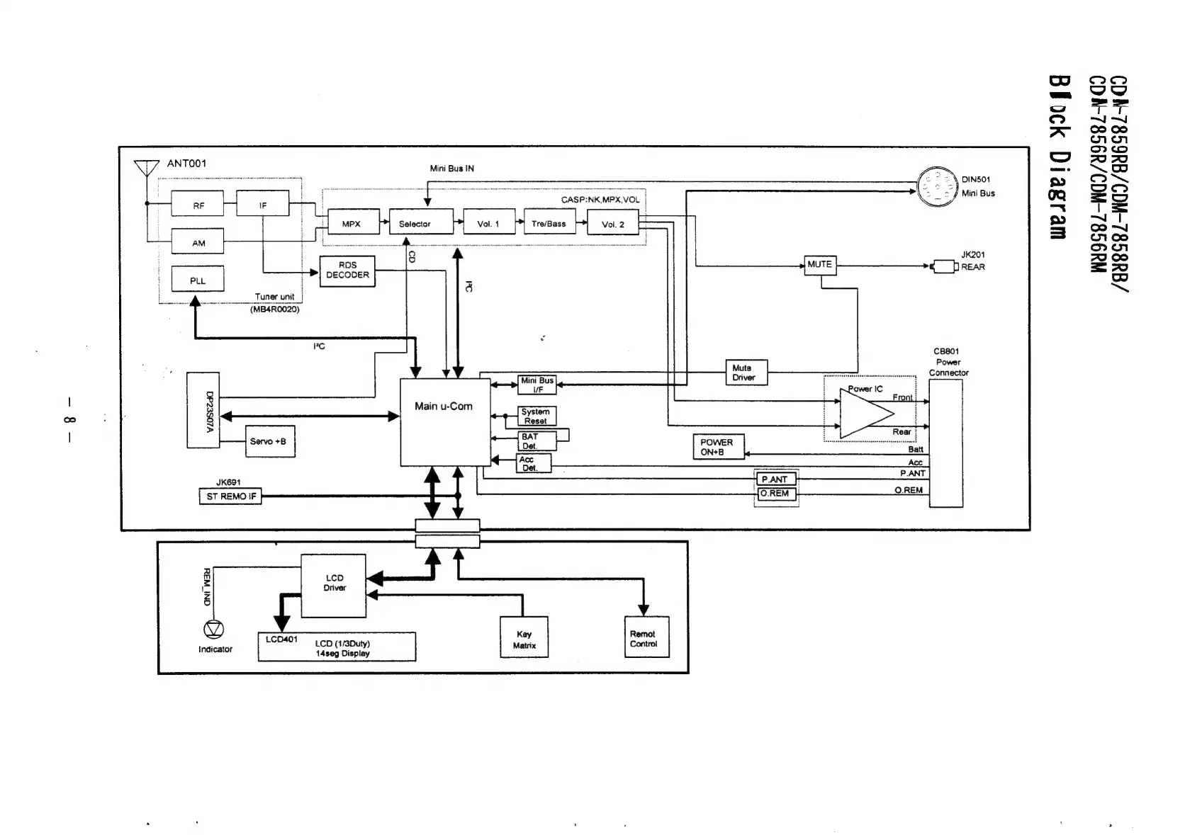
Alpine CDM-7859RB
74 pages
Print Icon
To Next Page IconTo Next Page
To Next Page IconTo Next Page
To Previous Page IconTo Previous Page
To Previous Page IconTo Previous Page
Loading...
VV
ANTO01
Mini
Bus
IN
icaclbcjnulaseavcuct
ay
DIN5O1
Mini
Bus
i
ei
RDS
Tuner
unit
i
(MB4R0020)
CASP:NK,MPX,VO!
[et
ieee
sch
ae
wesseig
4o0gg
W49S82-N9/49S8-NCO
/@48S82-W00/846S8
2-49
CB801
Power
=
Connector
Mini
Bus
VE
Main
u-Com
2a
¥
ST
REMO
IF
ON!
Way
LC0401
LCD
(1/3Duty)
14seg
Display
Indicator

Related product manuals