EasyManua.ls Logo

Alpine INE-W720D - Page 95

Alpine INE-W720D
148 pages
Print Icon
To Next Page IconTo Next Page
To Next Page IconTo Next Page
To Previous Page IconTo Previous Page
To Previous Page IconTo Previous Page
Loading...
13-SE
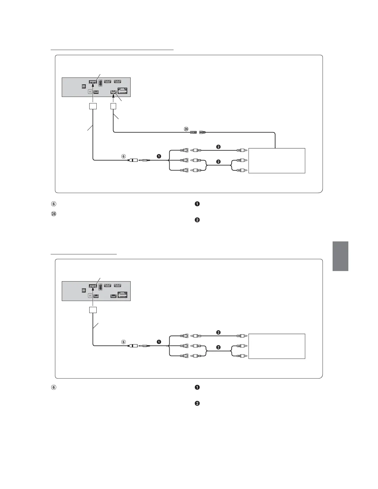
Ansluta en mobil digital TV-mottagare eller USB-spelare
AUX-ingångsanslutning
Utgångsanslutning för fjärrstyrning (Brun)
AV/RCA-interfacekabel (4-polig mini-AV-kontakt till
3 RCA-kontakter) (säljs separat)
RCA-förlängningskabel (säljs separat)
För närmare information om användning av AV/RCA-interfacekabel (4-polig mini-AV-kontakt till 3-RCA-kontakter) se
AV/RCA-interfacekabel (4-polig mini-AV-kontakt till 3 RCA-kontakter)” (sida 7).
Ställ in AUX-namnet till ”DVB-T” eller ”USB Spelare”. Se ”Ställa in AUX-namn” i bruksanvisningen (CD-ROM) för ytterligare information.
Anslutning av en extern enhet
AUX-ingångsanslutning AV/RCA-interfacekabel (4-polig mini-AV-kontakt till 3
RCA-kontakter) (säljs separat)
RCA-förlängningskabel (säljs separat)
Du kan byta namn på en extern enhet. Se ”Ställa in AUX-namni bruksanvisningen (CD-ROM) för ytterligare information.
För närmare information om användning av AV/RCA-interfacekabel (4-polig mini-AV-kontakt till 3-RCA-kontakter) se
AV/RCA-interfacekabel (4-polig mini-AV-kontakt till 3 RCA-kontakter)” (sida 7).
CAN I/F-kabel
AUX INPUT
Anslutning för CAN I/F
(Gul)
W.R EM OTE- an slut ni ng
Till videoutgångsanslutning
REMOTE IN
(Vit/Brun)
Till ljudutgångsanslutning
W.REMOTE-kabel
REMOTE OUT
(Brun)
(Röd)
(Vit)
Mobil digital TV-mottagare
(säljs separat)
eller
USB-spelare (säljs separat)
Anslutning för CAN I/F
AUX INPUT
(Gul)
(Vit)
(Röd)
Till videoutgångsanslutning
Till ljudutgångsanslutning
Extern enhet
(säljs separat)
CAN I/F-kabel

Table of Contents

Related product manuals