EasyManua.ls Logo

Alpine IVA-D100RB - Page 70

Alpine IVA-D100RB
78 pages
Print Icon
To Next Page IconTo Next Page
To Next Page IconTo Next Page
To Previous Page IconTo Previous Page
To Previous Page IconTo Previous Page
Loading...
69-EN
01GB07IVA100R.fm
ALPINE IVA-D100R 68-05946Z50-A (EN)
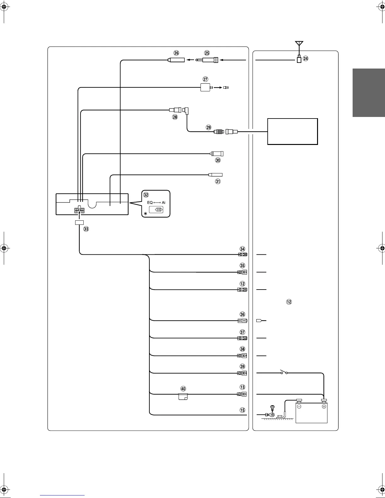
Set the system switch to “Ai” when only a changer is connected (when the Ai-NET compatible equalizer is not used).
* The label is attached on the bottom of the unit.
CD changer
(Sold Separately)
To plus side of the back
lamp signal lead of the car
(White/Brown)
(Orange/White)
(Blue/White)
(Blue)
(Pink/Black)
(Yellow/Blue)
(Yellow)
(Black)
To supplied power amplifier
(Connect to the REMOTE TURN-
ON lead of page 68.)
REMOTE OUT
REVERSE
REMOTE TURN-ON
POWER ANT
AUDIO INTERRUPT IN
PARKING BRAKE
BATTERY
GND
ACC
(Red)
To remote input lead
To power antenna
To vehicle phone
To the parking brake
signal lead
Battery
Ignition key
Antenna
<Monitor unit>
01GB00IVAD100R.book Page 69 Friday, February 10, 2006 2:39 PM

Table of Contents

Related product manuals