EasyManua.ls Logo

Alpine PSS-24WRA - OEM Head Unit Wiring Diagram

Alpine PSS-24WRA
15 pages
Print Icon
To Next Page IconTo Next Page
To Next Page IconTo Next Page
To Previous Page IconTo Previous Page
To Previous Page IconTo Previous Page
Loading...
Jeep Wrangler
PSS-24WRA V20211025 14/15
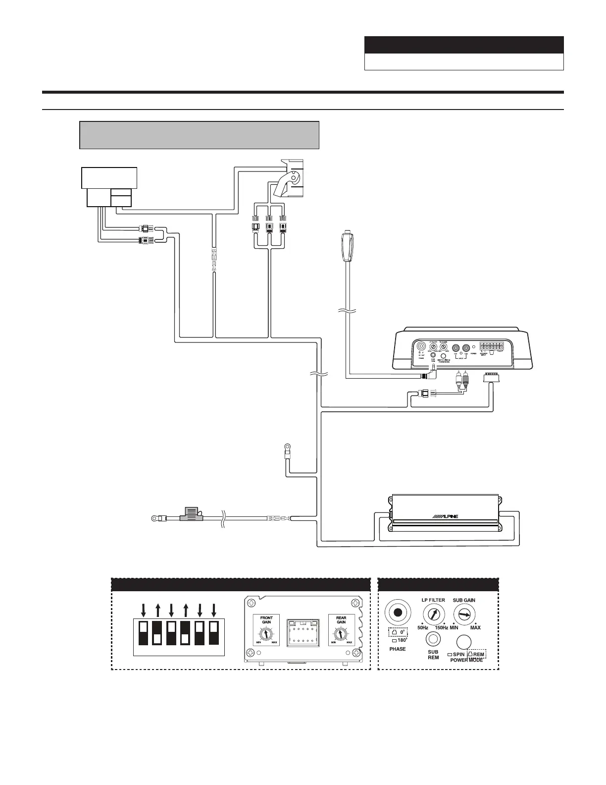
OEM Head Unit Wiring Diagram
L
R
Amplier Speaker Wiring
CH 1 - White (+) White/Black (-)
CH 2 - Gray(+) Gray/Black (-)
CH 3 - Green (+) Green/Black (-)
CH 4 - Purple (+) Purple/Black (-)
TE: FOR BEST PERFORMANCE SET AMPLIFIER AND SUBWOOFER TO RECOMMENDED SETTINGS AS SHOWN ABOVE
.
POWER PACK AMPLIFIER KTP-445U SUBWOOFER PWE-S8
BLACK
To Chassis
Ground
HEAD UNIT POWER PACK KTP-445U
To Vehicle Connectors
Power/Speaker
52-in Black Connector
Front Speaker
Rear Speakers
OEM T-HARNESS
ADAPTER
SubwooferRearFront
4-PIN BLACK CONNECTOR
4-PIN WHITE CONNECTOR
Blue/White
Amp Turn-On
To Vehicle’s Battery POSITIVE (+) Terminal
RED
To Battery Cable
TO OEM HEAD UNIT
BROWN/ORANGE
Red RCA Adapter
BROWN/ORANGE
Red Connector
WHITE/GRAY
White Connector
GREEN/PURPLE
Black Connector
Subwoofer
Level Remote
12345 6

Related product manuals