EasyManua.ls Logo

Alpine TME-M760 - System Specifications; Monitor and Interface Unit Details

Alpine TME-M760
8 pages
Print Icon
To Next Page IconTo Next Page
To Next Page IconTo Next Page
To Previous Page IconTo Previous Page
To Previous Page IconTo Previous Page
Loading...
Installation de l'unité d'interface audio/vidéo
Cet appareil peut être placé à l'intérieur du coffre, sur le pied de caisse du siège du passager avant ou sous le tableau de bord.
Toutefois, pour éviter un câblage inutile, il faut mieux monter l'unité aussi près que possible de l'affichage.
VEUILLEZ NE JAMAIS MONTER L’UNITE D’INTERFACE DANS UN ENDROIT TROP HUMIDE OU TROP CHAUD (comme
par exemple le logement du moteur).
Montage à l’aide de la fermeture Velcro :
1. Placez une fermeture Velcro sur la surface de montage. Le côté rugueux doit faire face à l’unité.
2. Retirez le côté protecteur de la bande adhésive sur les bandes Velcro. Appuyez sur l’unité de façon à la coller sur la
surface de montage.
Identification à l’aide des numéros
1 Sol/coffre
2 Fermeture Velcro (fournie)
Installing AV Interface Unit
This Unit can be placed inside the trunk, on the kick panel of the front passenger's seat or underdash. However, to avoid
unnecessary signal wiring, it is better to mount the Unit as close as possible to the Display.
DO NOT MOUNT THE INTERFACE UNIT IN LOCATIONS EXPOSED TO MOISTURE OR EXTREME HEAT (such as the
engine compartment).
Velcro fastener Mounting:
1. Place a Velcro fastener onto the mounting surface. The rough side should be facing the unit.
2. Remove the backing to the adhesive on the Velcro strips. Press the unit onto the mounting location.
Numbers Identification
1 Floor/Trunk
2 Velcro fastener (Included)
Installing the Monitor
Caution:
Do not install the monitor near the front passenger seat air bag system.
<Mount it using the supplied bracket>
North American customers are not supplied with a Mounting Bracket; therefore, please use an L-bracket as needed.
Assemble the supplied bracket and mount the monitor temporarily.
Note: Always use the supplied bracket or equivalent.
Verify the installation location.
Select a flat surface and temporarily mount the unit. Use adhesive tape, etc.
Notes:
Mounting hints
Top of the monitor does not exceed the top of the dash when viewed from the driver's seat.
Mounting surface is stable.
Monitor can be angled for easy viewing.
In a vehicle with a front passenger air bag, do not install the unit where it will interfere with the operation of the system.
If the surface of the dash board is finished with other than plastic (true leather, wooden panel, cloth covered panel, etc.),
there will be some damage if the bracket is removed.
Installation close to other equipment (such as a GPS antenna) may give rise to mutual adverse influences. Please pay
careful attention to the installation location and maintain sufficient space between other equipment.
Remove the monitor from the bracket.
Peel the protective paper from the double-stick tape on the bracket's base.
Clean the mounting location with the cleaner supplied.
Notes:
Warm the mounting location with a dryer, etc. and then place the bracket into position.
Do not apply force or moisture for 24 hours after installation.
If the bracket is not attached securely with just the tape, use the supplied screws to complete the installation.
: If the mounted surface is curved slightly, reform the base to fit to its shape.
Connect the connector to the terminal of the monitor.
Mount the monitor on the bracket.
Slide the mounting foot into the bracket on the monitor. Secure the monitor by tightening the locking collar.
Dress the monitor's cable using the cord clamp provided.
Adjust the height and angle of the monitor for easy visibility.
Determine the height and angle. Tighten the height and angle adjusting screws to secure the monitor.
Note: When mounting with other than the attached Mounting Bracket, use the attached L shape bracket depending on usage.
Numbers Identification
1 Mounting Bracket (Not included for the North American Customers.)
2 Monitor
3 Dashboard
4 Double-Stick Tape
5 Mounting Screws (Not included for the North American Customers.)
6 Cord Clamp (Not included for the North American Customers.)
7 Height Adjustment Screw
8 Angle Adjustment Screw
<Mounting to the head rest>
By all means, make a request to your store of purchase for mounting to a headrest.
The following descriptions are directed at the dealer.
Pull the connection cable through the bracket in advance, then, mount the bracket to the head rest.
Connect the connection cable to the monitor, and set the bracket hook to the groove of the monitor rear panel. (Bring the
monitor to the upper side of the bracket and hook.)
Insert the hexagon screw through the plain washer and spring washer, then tighten it with the supplied wrench.
* Please use the attached screw.
Mount the faceplate.
Numbers Identification
1 AV interface unit
2 Connection cable
3 Head rest
4 Bracket
5 Monitor
6 Hook
7 Face plate
8 Plain washer
9 Spring washer
p Hexagon screw
Installation du moniteur
Attention:
N’installez pas le moniteur à côté du système d’air bag du siège du passager avant.
<Montez-le en utilisant le support fourni>.
Etant donné que les clients Nord-Américains ne reçoivent pas de support de montage, veuillez utiliser dans ce cas
un support en forme de L si nécessaire.
Assemblez le support fourni et montez temporairement le moniteur.
Remarque: Utilisez toujours le support fourni ou un équivalent.
Vérifiez l’endroit de l’installation.
Sélectionnez une surface plate et montez temporairement l’appareil. Utilisez du rouleau adhésif, etc.
Remarques:
Conseils de montage
Le haut du moniteur ne dépasse pas le haut du tableau de bord quand on regarde du siège du conducteur.
La surface de montage est stable.
Le moniteur peut être tourné pour un visionnage facile.
Dans un véhicule équipé d’un airbag pour le passager avant, n’installez pas l'unité là où elle pourrait gêner le bon
fonctionnement du système.
Si les finitions de la surface du tableau de bord sont faites d’autres matières que le plastique (cuir véritable, panneau de
bois, panneau recouvert de tissu, etc.), il y aura quelques détériorations si le support est enlevé.
Une installation à proximité d’autres dispositifs (comme par exemple une antenne GPS) risque de donner naissance à
des influences mutuellement néfastes. Veuillez choisir avec précaution l’emplacement d’installation et à espacer
suffisamment les autres dispositifs.
Enlevez le moniteur du support.
Retirez le papier protecteur de l’adhésif à deux faces sur la base du support.
Nettoyez la zone de montage avec le nettoyant fourni.
Remarques:
Chauffez la zone de montage avec un sèche-cheveux, etc. puis placez le support en position.
Ne pas forcer ou humidifier le support pendant les 24 heures suivant l’installation.
Si le support n’est pas suffisamment fixé avec l’adhésif, utilisez les vis fournies pour compléter l’installation.
: Si la surface de montage est légèrement inclinée, travaillez la base pour qu’elle s’adapte à sa forme.
Connectez le connecteur à la borne du moniteur.
Montez le moniteur sur le support.
Glissez le pied de montage dans le support sur le moniteur. Fixez le moniteur en resserrant le col de fermeture.
Camouflez le câble du moniteur en utilisant l’attache de fil fournie.
Réglez la hauteur et l’angle du moniteur pour une plus grande visibilité.
Déterminez la hauteur et l’angle. Serrez la hauteur et l’angle en réglant les vis pour fixer le moniteur.
Remarque: En cas de montage avec un support de montage autre que celui fourni, veuillez utiliser le bras de support en
forme de L fourni selon l’utilisation que vous prévoyez.
Identification à l’aide des numéros
1 Support de montage (Non fourni pour les clients Nord-Américains.)
2 Moniteur
3 Tableau de bord
4 Bande adhésive à deux faces
5 Vis de montage (Non fournie pour les clients Nord-Américains.)
6 Collier de cordon (Non fourni pour les clients Nord-Américains.)
7 Vis de réglage de hauteur
8 Vis de réglage d'angle
<Fixation sur l’appuie-tête>
Veuillez par n’importe quel moyen disponible, demander au magasin de votre revendeur d’effectuer le montage sur appuie-tête.
Les descriptions suivantes sont destinées au revendeur.
Tirez le câble de connexion à travers le support en avance, puis montez ensuite le support sur l’appuie-tête.
Connectez le câble de connexion au moniteur, et réglez le crochet du support dans la rainure du panneau arrière du
moniteur. (Placez le moniteur sur le côté supérieur du support et du crochet.)
Passez la vis hexagonale à travers la rondelle plate et la rondelle à ressort, puis fixez-la à l’aide de la clé fournie.
* Veuillez utiliser la vis fournie.
Montez la plaque avant.
Identification à l’aide des numéros
1 Unité d'interface audio/vidéo
2 Câble de connexion
3 Appuie-tête
4 Support
5 Moniteur
6 Crochet
7 Panneau avant
8 Rondelle plate
9 Rondelle à ressort
p Vis crénelée hexagonale
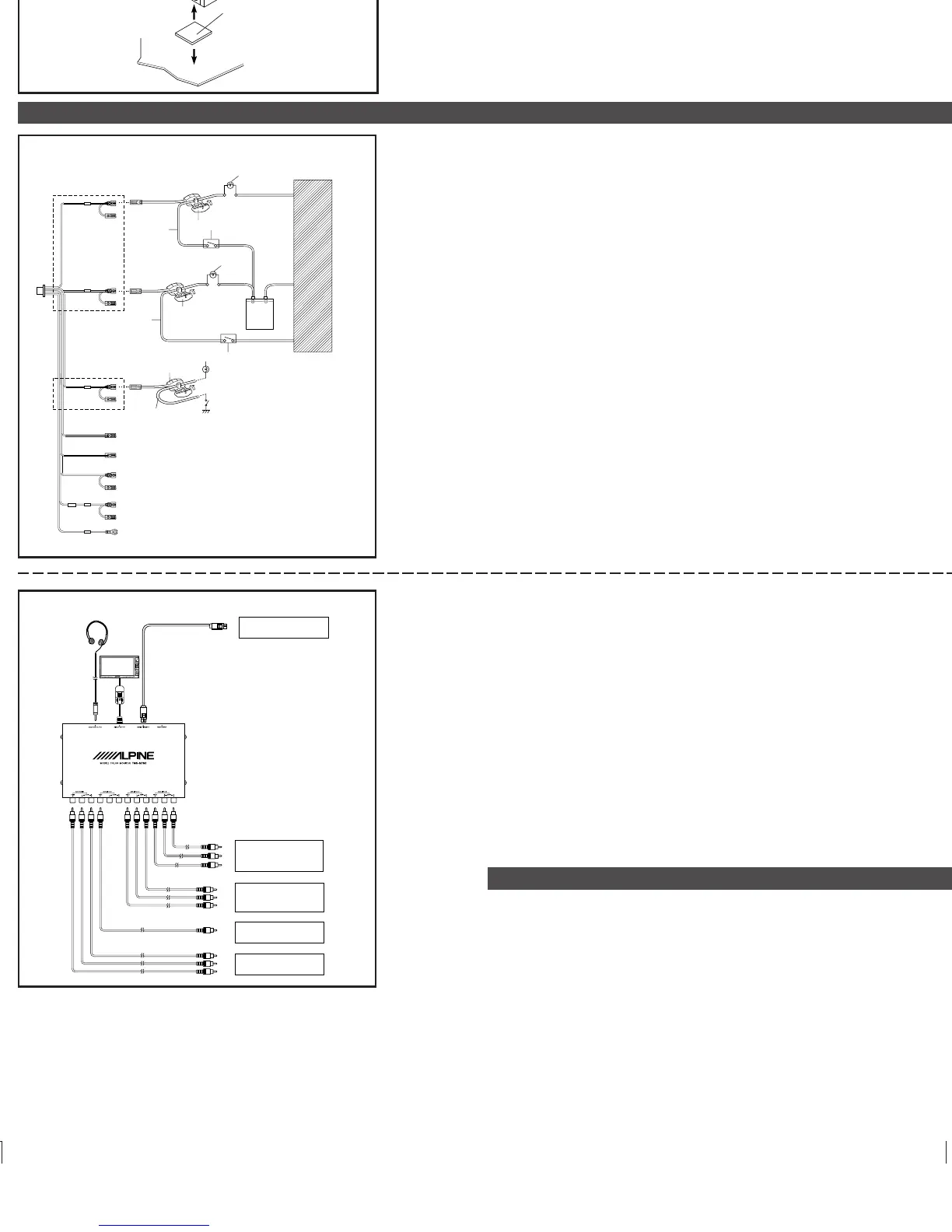
Power Lead Connection/Raccordement du cordon
d'alimentation/Conexión del cable de alimentación
AV-Interface Unit/Unité d'interface audio/vidéo/Instalación del
equipo de conexión AV
2
1
System Connection/Connexion du système/Conexión del
sistema
1
Installation Installation
Connections
Connexions
Specifications
Spécifications
English
Français
Cautions
Make connections correctly.
Improper connections may cause a fire or operation failure.
1 Foot brake lead (Yellow/Black) (For the North American Customer only)
Connect this lead to the foot brake lead powered when the foot brake is pressed.
2 Hand brake lead (Yellow/Blue) (For the North American Customer only)
Connect this lead to the hand brake lead powered when the hand brake is pulled.
3 Parking brake lead (Yellow/Blue) (For Customer in other Countries only)
Connect this lead to the parking brake lead powered when parking brake is pulled.
45 Remote control output lead (White/Brown)
To remote control input lead of ALPINE products used in the system.
6 Back-up lamp signal input/Remote control output lead (AUX3) (Brown/Black)
The connections to be made will differ depending on the equipment that is connected to the AUX3 input connector.
When connecting a back-up camera:
To the back-up lamp wire. Connect to the positive lead of the back-up lamp which flashes when the shift lever is put in
Reverse (R).
When connecting Alpine product:
To the remote input lead. Connect the remote input lead of Alpine product used.
7 ACC power lead (Red)
To ACC power lead powered when engine key position is ACC.
8 Fuse (5A)
9 Ground lead (Black)
Connect the lead to a good chassis ground on the vehicle. Make sure the connection is made to bare metal and is
securely fastened using the sheet metal screw provided.
For the North American Customer only
p Foot brake lamp
q Brake connector (Included)
w Foot brake lead
e Foot brake switch
r Hand (parking) brake lamp
t Hand (parking) brake lead
y Hand (parking) brake switch
For Customer in other Countries only
u Brake Lamp
i Brake Connector (Included)
o Brake Signal Lead
; Brake Switch
Précautions
Faire correctement les connexions.
Des mauvais raccordements pourraient causer un incendie ou une impossibilité de commande.
1 Câble de la pédale de frein (jaune/noir) (pour les clients nord-américains seulement)
Connecter ce câble au câble de la pédale de frein alimenté lorsque la pédale de frein est pressée.
2 Câble de la poignée de frein (jaune/bleu) (pour les clients nord-américains seulement)
Connecter ce câble au câble de la poignée de frein alimenté lorsque la poignée de frein est tirée.
3 Conducteur du frein de stationnement (jaune/bleu) (pour les clients des autres pays seulement)
Connecter ce conducteur au conducteur du frein de stationnement alimenté lorsque le frein de stationnement est
actionné.
45 Conducteur de sortie de la télécommande (blanc/marron)
Vers le conducteur de télécommande des produits ALPINE utilisés dans le système.
6 Entrée de signal de lampe de secours/ Conducteur de sortie télécommande (AUX3) (brun/noir)
Les connexions devant être effectuées changent en fonction des dispositifs connectés au connecteur d’entrée AUX3.
Comment connecter une caméra de secours:
Vers le fil de la lampe de secours. Connectez le fil positif de la lampe de secours qui clignote lorsque le levier de
changement des vitesses est placé en position de marche arrière (R).
Pour connecter un produit Alpine:
Vers le fil d’entrée de télécommande. Connectez le fil l’entrée de télécommande du produit Alpine utilisé.
7 Conducteur d'alimentation ACC (rouge)
Vers le conducteur d'alimentation ACC alimenté lorsque la clé de contact est sur la position ACC.
8 Fusible (5A)
9 Conducteur de mise à la masse (noir)
Connecter le conducteur à une bonne masse du châssis du véhicule. S'assurer que la connexion est faite à un point
métallique dénudé et est fermement fixée à l'aide de la vis à métaux fournie.
Pour les clients nord-américains seulement
p Feu de la pédale de frein
q Connecteur de frein (fourni)
w Conducteur de pédale de frein
e Interrupteur de pédale de frein
r Feu de frein de stationnement à main (parking)
t Conducteur de frein de stationnement à main (parking)
y Interrupteur de frein de stationnement
à main (parking)
Pour les clients dans les autres pays uniquement
u Feu
du frein
i Connecteur du frein (fourni)
o Conducteur de signal du frein
; Commutateur du frein
MONITEUR
Taille de l'écran .................................................................................................................................................................Type 6,5
Système d'affichage ......................................................... Panneau à cristaux liquides à projection arrière à basse réflexion de type TN
Système d'entraînement ....................................................................... Entraînement par matrice active, affichage normal blanc
Nombre de pixels ................................................................................................................ 280,800 pcs. (H:1200 x V:234 points)
Nombre de pixels effectifs .................................................................................................................................... 99.99% ou plus.
Source de lumière ........................................................... Système optique interne (tube cathodique fluorescent froid de type U)
Dimensions (L x H x P) ....................................................................................................................................177 x 100 x 32 mm
Poids ..................................................................................................................................................................................... 380 g
Unité d'interface audio/vidéo
Dimensions (L x H x P) .................................................................................................................................196 x 119 x 28,5 mm
Poids ..................................................................................................................................................................................... 770 g
Remarque: En vue de l'amélioration continuelle des produits, les spécifications et la conception peuvent être modifiées
sans avis préalable.
SOINS PRATIQUES
• Pour les clients Européens
Pour plus de détails sur la garantie, consulter votre revendeur.
Pour les clients d’autres pays
AVIS IMPORTANT
Pour les clients qui achèteraient ce produit en dehors des pays autres que les Etats Unis d’Amérique et du Canada et dont
cette notice est comprise dans le carton, prière de contacter votre revendeur pour plus d’informations concernant la garantie.
Monitor/Moniteur/Monitor
1
4
5
7
6
7
8
2
1
Instalación del monitor
Cuidado:
No instale el monitor cerca del sistema de airbag del asiento frontal de pasajero.
<Instálelo utilizando el soporte suministrado>
A los clientes Norteamericanos no se les suministra el soporte de montaje; por lo tanto, utilizan un soporte en L si es
necesario.
Instale el soporte provisto e instale el monitor temporalmente.
Nota: Use siempre el soporte provisto o algún equivalente.
Verifique la ubicación de la instalación.
Seleccione una superficie plana e instale la unidad temporalmente. Utilice cinta adhesiva, etc.
Notas:
Consejos para el montaje
La parte superior del monitor no excede la parte superior del tablero de instrumentos cuando se mira desde el
asiento del conductor.
La superficie de instalación es estable.
El monitor puede ser inclinado para obtener una mejor visibilidad.
En vehículos que posean bolsa de aire de seguridad para los pasajeros delanteros, no instale la unidad donde interfiera
con el funcionamiento de este sistema.
Si el acabado de la superficie del tablero de instrumentos no es de plástico (cuero legítimo, panel de madera, panel
cubierto con material textil, etc.), ésta se dañará un poco al retirar el soporte del monitor.
La instalación cerca de otros equipos (tales como una antena GPS) puede originar influencias recíprocas adversas. Por
favor preste atención a la ubicación de la instalación y deje el espacio suficiente entre otros equipos.
Retire el monitor del soporte.
Retire el papel de protección de la cinta adhesiva doble de la base del soporte.
Limpie el lugar de instalación con el producto de limpieza provisto.
Notas:
Caliente el lugar de instalación con un secador, etc. y luego coloque el soporte en posición.
No aplique fuerza y evite la humedad durante las siguientes 24 horas después de la instalación.
Si el soporte no queda firmemente ajustado con tan solo la cinta, utilice los tornillos provistos para completar la instalación.
: Si la superficie de instalación es ligeramente curva, reforme la base del soporte para que se ajuste a la forma de la superficie.
Conecte el conector al terminal del monitor.
Instalación del monitor en el soporte.
Deslice el pie de instalación dentro del soporte del monitor. Asegure el monitor fijando el dispositivo de seguridad.
Revista el cable del monitor con la abrazadera de cable provista.
Ajuste la altura y el ángulo del monitor para una mejor visualización.
Determine la altura y el ángulo. Fije los tornillos de ajuste de altura y ángulo para asegurar el monitor.
Nota: Cuando realice la instalación con un soporte diferente al soporte de montaje adjunto, utilice el soporte en forma de L
adjunto de acuerdo con su conveniencia.
Identificación de números
1 Soporte de instalación (No incluido para los clientes Norteamericanos.)
2 Monitor
3 Tablero de instrumentos
4 Cinta adhesiva doble
5 Tornillos de instalación (No incluidos para los clientes Norteamericanos.)
6 Grapa para cable (No incluida para los clientes Norteamericanos.)
7 Tornillo para ajuste de altura
8 Tornillo para ajuste del ángulo
<Montaje al apoyacabeza>
Sin falta, realice la solicitud de la instalación al apoyacabeza al almacén de compra.
Las descripciones siguientes están dirigidas al distribuidor.
Deslice el cable de conexión a través del soporte anticipadamente, luego, monte el soporte en el apoyacabeza.
Conecte el cable de conexión al monitor, y ajuste el gancho del soporte a la ranura del panel trasero del monitor. (Traiga el
monitor hacia el lado superior del soporte y del gancho)
Inserte el tornillo hexagonal a través de la arandela lisa y la arandela elástica, luego apriételo con la llave inglesa.
* Por favor utilice el tornillo adjunto.
Instale la placa frontal.
Identificación de números
1 Equipo de conexión AV
2 Cable de conexión
3 Apoyacabeza
4 Soporte
5 Monitor
6 Gancho
7 Placa frontal
8 Arandela lisa
9 Arandela elástica
p Tornillo hexagonal
Español
Conexiones
Especificaciones
2
3
6
4
5
2
4
5
w
6
8
q
9
Instalación
Precauciones
Haga la conexión correctamente.
Unas conexiones incorrectas pueden causar incendios o fallas en el funcionamiento.
1 Cable del freno de pie (amarillo/negro) (sólo para los clientes de Norte América)
Conecte este cable al cable del freno de pie. Funciona cuando el freno de pie está pisado
2 Cable del freno de mano (amarillo/azul) (sólo para los clientes de Norte América)
Conecte este cable al cable del freno de mano. Funciona cuando está puesto el freno de mano.
3 Cable del freno de aparcamiento (amarillo/azul) (sólo para los clientes de otros paises)
Conecte este cable al cable del freno de aparcamiento. Funciona cuando está puesto el freno de aparcamiento.
45 Cable de salida del control remoto (blanco/marrón)
Al cable de entrada del mando a distancia de los productos ALPINE utilizados en el sistema.
6 Cable de entrada de la señal de la lámpara de respaldo/de salida del mando a distancia (AUX3) (marrón/negro)
Las conexiones a realizar diferirán dependiendo del equipo que esté conectado al conector de entrada AUX3.
Cuando conecte una cámara de respaldo:
Al cable de la lámpara de respaldo. Conecte el cable positivo de la lámpara de respaldo el cual relampaguea cuando la
palanca de cambio está en la posición de marcha atrás (R).
Cuando conecte el producto Alpine:
Al cable de entrada del mando a distancia. Conecte el cable de entrada del mando a distancia del producto Alpine
utilizado.
7 Cable de corriente ACC (rojo)
Para el cable de corriente ACC cuando la posición de la llave del motor esté en ACC.
8 Fusible (5A)
9 Cable de tierra (negro)
Conecte el cable a una buena base en el chasis del vehículo. Asegúrese de que la conexión se realiza sobre metal puro
y que está bien apretada utilizando el tornillo de chapa de metal que se facilita.
Sólo para los clientes de Norte América
p Lámpara del freno de pie
q Conector del freno (incluido)
w Conductor del freno de pie
e Interruptor del freno de pie
r Lámpara del freno de mano (estacionamiento)
t Conductor del freno de mano (estacionamiento)
y Interruptor del freno de mano (estacionamiento)
Sólo para clientes de otros países
u Lámpara del freno
i Conector del freno (incluido)
o Cable del piloto del freno
; Interruptor del freno
MONITOR
Tamaño de la Pantalla....................................................................................................................................................... Tipo 6,5
Sistema del visualizador ................................................. Baja reflexión del tipo proyección posterior, panel de cristal líquido TN
Sistema de Transmisión .................................................................... Matriz de transmisión activa, normalmente pantalla blanca
Número de puntos en la imagen .................................................................................... 280,800 piezas (H:1200 x V:234 puntos)
Número de puntos efectivos en la imagen .............................................................................................................. 99,99% o más
Fuente de iluminación ................................................................. Sistema óptico interno (tubo fluorescente catódico frío, tipo U)
Dimensiones (Anchura x Altura x Fondo) ......................................................................................................... 177 x 100 x 32mm
Peso ....................................................................................................................................................................................... 380g
Equipo de conexión AV
Dimensiones (Anchura x Altura x Fondo) ..................................................................................................... 196 x 119 x 28,5 mm
Peso ....................................................................................................................................................................................... 770g
Nota: Debido a la mejora continua del producto, las especificaciones y el diseño están sujetos a cambio sin previo aviso.
CUIDADOS PRACTICOS
• Para los usuarios europeos
Si tuviera dudas sobre la garantía consulte, por favor, con el almacén donde haya realizado su compra.
Para los usuarios en otros países
AVISO IMPORTANTE
Los clientes que adquieran este producto fuera de Los Estados Unidos de América y Canadá y que tengan este aviso incluido
en el embalaje, contacten a su distribuidor para obtener más información sobre la garantía.
7
5
2
8
9
p
3
6
4
1
p
e
w
y
t
4
5
9
6
7
8
3
i
o
;
u
q
r
q
7
e
t
u
i
o
p
r
y
;
MONITOR
Screen Size.........................................................................................................................................................................6.5-type
Display System ..................................................................................... Low reflection rear projection type TN liquid crystal panel
Drive System ................................................................................................................. Active matrix drive, normally white display
Number of Picture Elements ....................................................................................................280,800 pcs. (H:1200 x V:234 dots)
Effective Number of Picture Elements ................................................................................................................... 99.99% or more
Light Source ................................................................................... Internal optical system (U-type cold cathode fluorescent tube)
Dimensions (W x H x D)..................................................................................................................................... 177 x 100 x 32mm
Weight ......................................................................................................................................................................................380g
AV Interface Unit
Dimensions (W x H x D)................................................................................................................................. 196 x 119 x 28.5 mm
Weight ......................................................................................................................................................................................770g
Note: Due to continuous product improvement, specifications and design are subject to change without notice.
SERVICE CARE
• For European Customers
Should you have any questions about warranty, please consult your store of purchase.
• For Customers in other Countries
IMPORTANT NOTICE
Customers who purchase the product with which this notice is packaged, and who make this purchase in countries other than
the United States of America and Canada, please contact your dealer for information regarding warranty coverage.
For the North American Customer/
Pour les clients nord-américains/
Para los clientes de Norte América
For Customer in other Countries/
Pour les clients des autres pays/
Para los clientes de otros países
Chassis/Châssis/Chasis
Please read the Owner's Manual of the products connected also.
1 Headphone
2 Main monitor
3 Connection cable
4 RGB cable
5 To RGB output terminal.
6 Made by Alpine navigation
7 To audio output terminal (right).
8 To audio output terminal (left).
9 To video output terminal.
p Made by Alpine DVD player (sold separately)
q To audio output terminal (right).
w To audio output terminal (left).
e To video output terminal.
r Video deck (sold separately)
t To video output terminal.
y Back camera (sold separately)
u To audio input terminal (right).
i To audio input terminal (left).
o To video input terminal.
; Rear monitor (sold separately)
Notes:
If the video’s audio output is monaural, connect the power unit side to the “L” audio input.
For instructions on connecting the power of the separately sold monitor, refer to the instructions included with the
separately sold monitor.
Refer to “Switching the source” to view the images of a separately sold video deck and separately sold DVD player.
Veuillez lire également les modes d’emploi des produits connectés.
1 Casque d’écoute
2 Moniteur principal
3 Câble de connexion
4 Câble RGB
5 Vers la borne de sortie RGB.
6 Effectué par le système de navigation Alpine
7 Vers la borne de sortie audio (droite).
8 Vers la borne de sortie audio (gauche).
9 Vers la borne de sortie vidéo.
p Effectué par le lecteur DVD Alpine (vendu séparément)
q Vers la borne de sortie audio (droite).
w Vers la borne de sortie audio (gauche).
e Vers la borne de sortie vidéo.
r Platine vidéo (vendue séparément)
t Vers la borne de sortie vidéo.
y Caméra arrière (vendue séparément)
u Vers la borne d'entrée audio (droite).
i Vers la borne d'entrée audio (gauche).
o Vers la borne d'entrée vidéo.
; Moniteur arrière (vendu séparément)
Remarques:
Si la sortie audio de la vidéo est en mono, connectez l’unité d’alimentation sur l’entrée audio “L”.
Pour plus d’instructions sur la connexion de l’alimentation du moniteur vendu séparément, veuillez consulter les
instructions fournies avec le moniteur vendu séparément.
Référez-vous au chapitre «Commutation de la source » pour visionner les images d’une platine vidéo vendue séparé-
ment ou d’une platine DVD vendue séparément.
Rogamos lea el manual del usuario de los productos también conectados.
1 Auricular
2 Monitor principal
3 Cable de conexión
4 Cable RGB
5 Al terminal de salida RGB.
6 Realizado por la navegación de Alpine
7 Al terminal de salida de audio (derecha).
8 Al terminal de salida de audio (izquierda).
9 Al terminal de salida de vídeo.
p Realizado por el reproductor de DVD de Alpine DVD (vendido por separado)
q Al terminal de salida de audio (derecha).
w Al terminal de salida de audio (izquierda).
e Al terminal de salida de vídeo.
r Reproductor vídeo (vendido por separado)
t Al terminal de salida de vídeo.
y Parte trasera de la cámara (vendida por separado)
u Al terminal de entrada de audio (derecha).
i Al terminal de entrada de audio (izquierda).
o Al terminal de entrada de vídeo.
; Monitor trasero (vendido por separado)
Notas:
Si la salida de audio del vídeo es monaural, conecte la parte de la unidad de alimentación a la entrada de audio “L”.
Para más instrucciones sobre cómo conectar la alimentación del monitor vendido por separado, remítase a las instruccio-
nes incluidas con el monitor vendido por separado.
Remítase a “Cambio de fuente” para visualizar las imágenes de un reproductor de vídeo y un reproductor de DVD
vendidos por separado.
6
Battery/
Batterie/
Batería
Instalación del equipo de conexión AV
Este equipo puede instalarse en el maletero, bajo el asiento del acompañante o bajo el tablero de instrumentos. No obstante,
para evitar interferencias innecesarias, lo mejor es instalar el equipo lo más cerca posible de la pantalla.
NO INSTALE EL EQUIPO DE CONEXIÓN EN LUGARES EXPUESTOS A LA HUMEDAD O A ALTAS TEMPERATURAS (tales
como el compartimiento del motor).
Montaje de cierre de velcro :
1. Coloque un cierre de velcro sobre la superficie de montaje. La parte más áspera debe estar de cara a la unidad.
2. Retire la parte trasera del adhesivo de las tiras de velcro. Presione la unidad sobre el lugar de montaje.
Identificación de números
1 Suelo/Maletero
2 Cierre de velcro (incluido)
2
1
3

Related product manuals