EasyManua.ls Logo

Alpine X009-WRA - System Wiring Diagram; iDatalink Maestro and Main Harness Wiring; Head Unit and Accessory Wiring

Alpine X009-WRA
13 pages
Print Icon
To Previous Page IconTo Previous Page
To Previous Page IconTo Previous Page
Loading...
Jeep Wrangler
WRANGLER 13/13
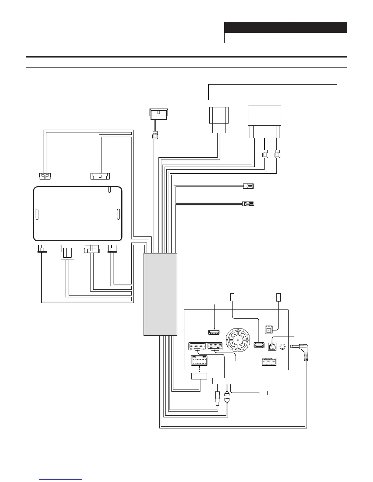
X009-WRA System Wiring
X009 Camera
Harness
Camera Input
HDMI Input
USB Extension
Cable
To SXM
Aux
X009 Head Unit
X009-WRA
Key Panel
GPS Antenna
10-pin Green
Connector
3-pin Black
Connector
10-pin Black
Connector
18-pin Black
Connector
3-pin Black
Connector
4-pin Data
Connector
Green/
White
3.5 Mini plug
Speed Pulse
4-pin Data Connector
To ODB II
Connector
(2-pin Black Connector)
iDatalink MAESTRO Module
To Vehicle Connectors
X009
Power
Harness
Main Harness
Blue Power Antenna
(Not used)
Blue/White Amp Turn-on
(Use only with aftermarket
ampliers)

Related product manuals