EasyManua.ls Logo

Alpine X009E-U - Page 97

Alpine X009E-U
212 pages
Print Icon
To Next Page IconTo Next Page
To Next Page IconTo Next Page
To Previous Page IconTo Previous Page
To Previous Page IconTo Previous Page
Loading...
97-EN
01GB07X009E.fm
ALPINE X009E 68-24567Z66-A (EN)
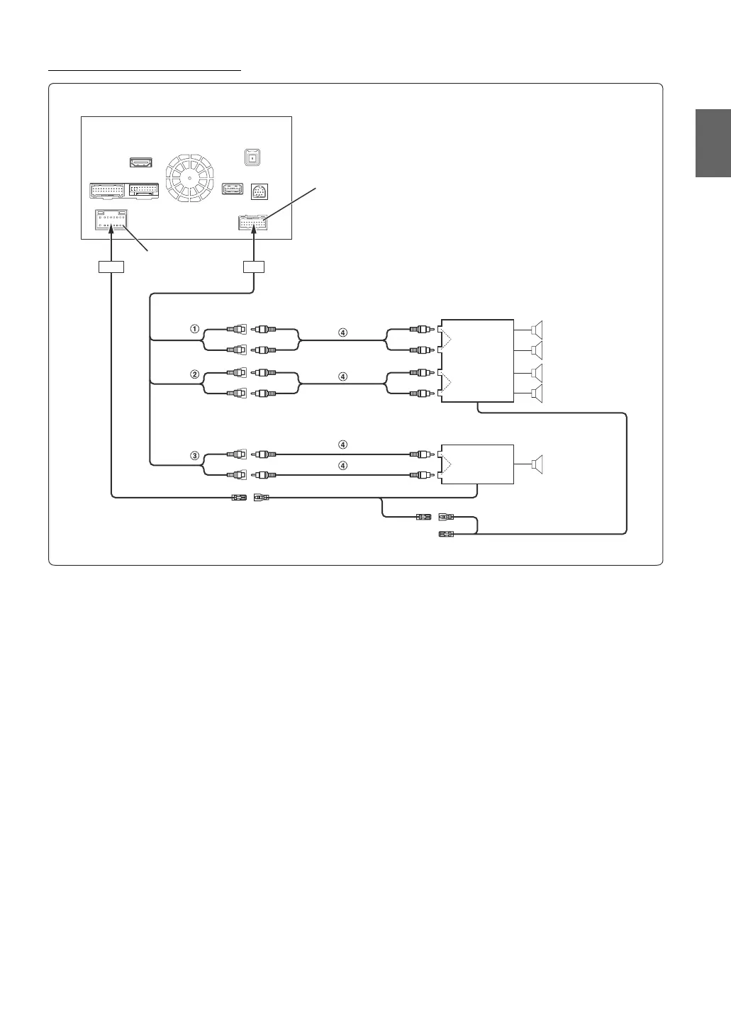
Connection of an External Amplifier
1 Front Output RCA Connectors
RED is right and WHITE is left.
2 Rear Output RCA Connectors
RED is right and WHITE is left.
3 Subwoofer RCA Connector
4 RCA Extension Cable (sold separately)
AUX/PRE OUT Connector
Power Supply Connector
(Red)
(White)
Amplifier 4 ch (sold separately)
Input
Input
Front speaker
Rear speaker
REMOTE TURN-ON
(Blue/White)
Amplifier for subwoofer (sold separately)
Input
Subwoofer
(Red)
(White)
REMOTE ON
(Blue/White)
REMOTE ON
(Blue/White)
(Red)
(White)
01GB00X009E.book Page 97 Friday, May 9, 2014 1:16 PM

Table of Contents

Other manuals for Alpine X009E-U

Related product manuals