EasyManua.ls Logo

Alpine X409 - Page 124

Alpine X409
260 pages
Print Icon
To Next Page IconTo Next Page
To Next Page IconTo Next Page
To Previous Page IconTo Previous Page
To Previous Page IconTo Previous Page
Loading...
Jeep Wrangler
X409-WRA-JL 20200825v1
18/29
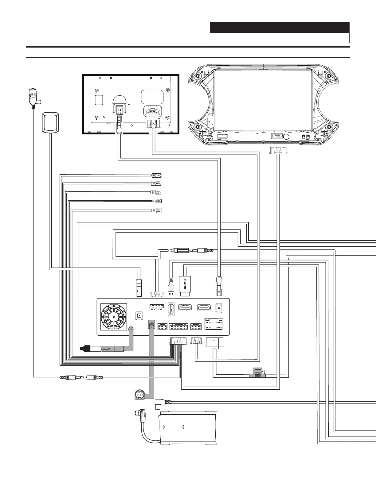
To Vehicle Connectors
CAN I/F
GPS
USB
EXT. KEY W.REMOTE POWER
SXM/DAB
PRE OUT
DISP. OUT
HDMI IN HDMI OUT
ANTENNA
iDatalink MAESTRO Module
18-pin Black
Connector
10-pin Green
Connector
(Vehicle signals)
3-pin Black
Connector
(Power)
4-pin Black
Connector
(Data)
To CAN Connector
Blue Power Antenna
Blue/White Amp Turn-on
ACC CAN
SiriusXM Antenna
Power Harness
Remote Harness
Chime Speaker
Key Harness
X409
*
If using
KAC-001
see page 25
External Microphone
Power
Speaker
52-pin Connector
Bluetooth Mic Input
18-PinChime10-Pin
3-Pin 4-Pin
3-Pin 4-Pin
Blue
Not
Used
Red
Not
Used
Reset
Button
10-Pin
Front
Rear
Rear
Front
AMPLIFIED VEHICLES
Requires the KCX-F200INT (sold separately)
WARNING!
AUX Input
FM
Antenna
(White)
SXM
Antenna
(Green)
Black
Not
Used
To optional
SiriusXM tuner
(sold seperately)
X409D - Display
Main Harness
CAN Connector Bank
SiriusXm
connect
Aux Power
GPS Antenna
USB, AUX, HDMI Interface
USB Power
SGS-BSV1-WJL
FACTORY CAMERA BSV INTERFACE
LVDS INUSB Flash
DIP1:
UP=Wrangler
Down=Gladiator
DIP 2,3,4,5,6,7,8
All up
DIP7:
Down=Firmware Update
VIDEO OUT
Power & CAN
IN
Can1
Can2
Rear
Camera
(Violet
or Red)
Aux Input
USB
HDMI
Direct Camera
To Center Console USB Power connector in vehicle
Aux Power pass through
covered by protective cap
CAN pass through
connection in case bank is
full. Otherwise
not used.
Brown Remote Out
Red/White DVD Status In
Brown/White Remote In
Brown Mon Remote
Brown DVD Remote
Direct Camera Adapter
Camera Power
RCA Coupler
***See Page 24***
Dip Switch 1 should be up
for the Wrangler and down
for the Gladiator. The rest of
the switches are not used.
Mini USB To USB
Black
Not
Used
This must be plugged into the black micro USB. See page 16 for details
Front
Rear
Rear
Front
Only 2 connections are
necessary for the OEM
amplied system. Front
(White) connects to Front
(White) from tuner. Rear
(Black) connects to Rear
(Black) towards the vehicle.
The other two connections
are not used.
X
X
X409-WRA-JL Wiring Diagram

Table of Contents

Related product manuals