EasyManua.ls Logo

Alpine X800D - CONNECTION OF CAMERAS (HCE-C212 F + HCE-C210 RD OR HCE-C200 F + HCE-C200 R)

Alpine X800D
116 pages
Print Icon
To Next Page IconTo Next Page
To Next Page IconTo Next Page
To Previous Page IconTo Previous Page
To Previous Page IconTo Previous Page
Loading...
115-ES
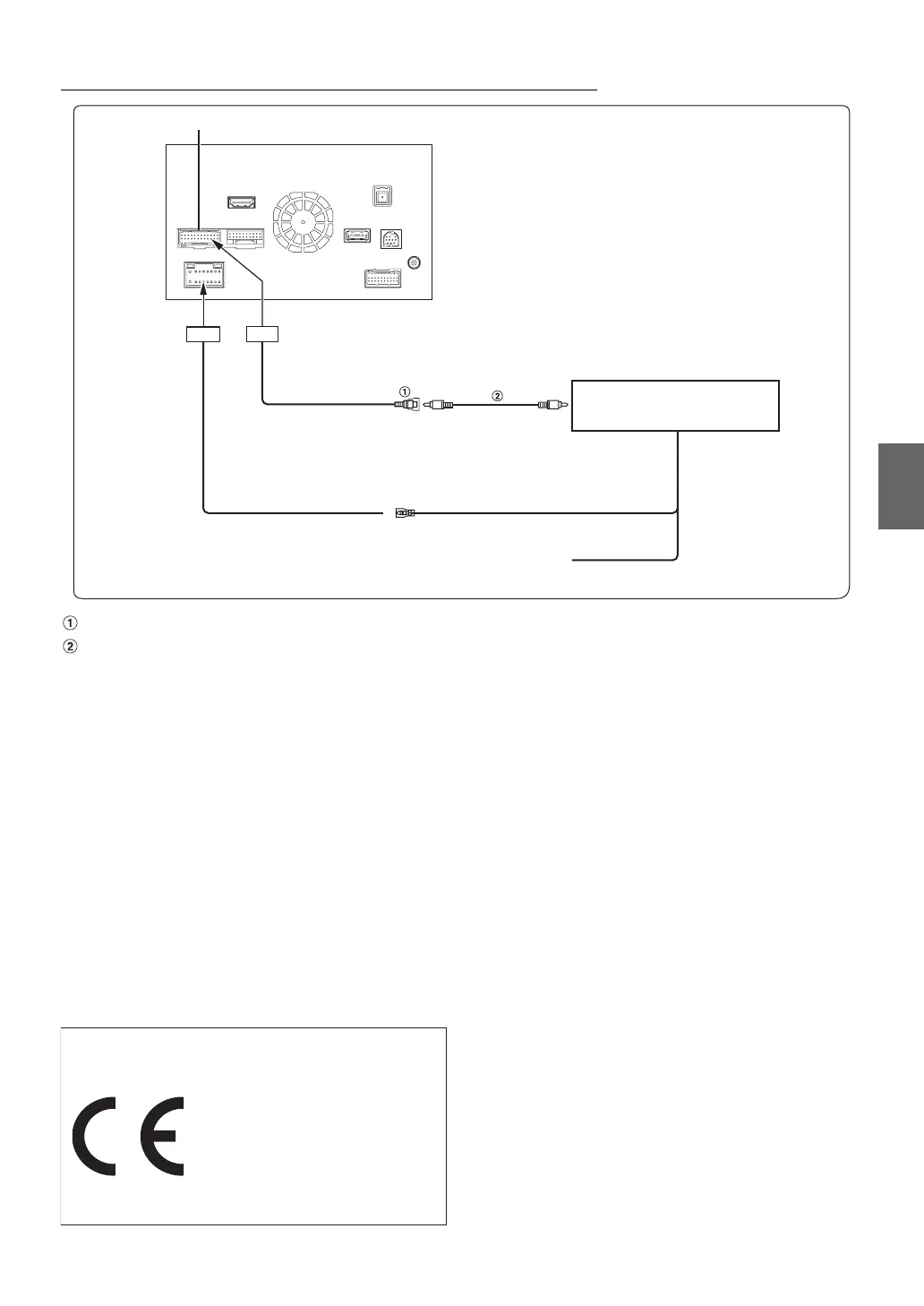
Conexión de cámaras (HCE-C212F + HCE-C210RD o HCE-C200F + HCE-C200R)
Conector RCA de entrada de CAMERA
Prolongador eléctrico RCA (vendido por separado)
Cuando la pantalla pasa de la imagen de la cámara frontal a la pantalla de Navegación, es posible que la posición del vehículo no se muestre
correctamente.
Es mejor conectar el cable de alimentación de Cámara AUX a ACC. De lo contrario, la imagen de la cámara (AUX) no aparecerá al tocar el botón
de la cámara (AUX) en la pantalla Mis Favoritos. (Página 68)
Conector CAMERA/W.REMOTE
REVERSE
Al polo positivo del cable de señal
de la luz trasera del vehículo.
CAMERA 2
Unidad de control
Al terminal de salida de vídeo
(Naranja/Blanco)
Cable de control de cámara
(Naranja/Negro)
About the Rules of Bluetooth Electromagnetic
Radiation Regulation
Declaration of Conformity

Table of Contents

Other manuals for Alpine X800D

Related product manuals