EasyManua.ls Logo

Anywire B2G78-PN1 - Page 25

Default Icon
58 pages
Print Icon
To Next Page IconTo Next Page
To Next Page IconTo Next Page
To Previous Page IconTo Previous Page
To Previous Page IconTo Previous Page
Loading...
AnyWireASLINK
4-11
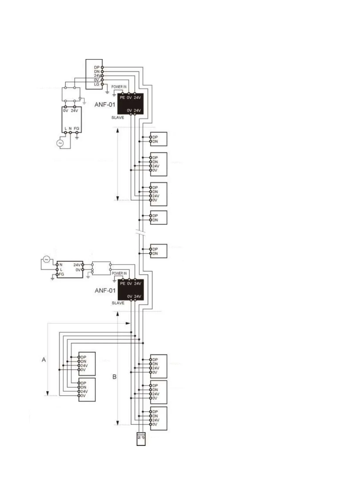
Connection example of ASLINK filter (ANF-01) for local power supply
AnyWireASLINK master
General purpose power
supply filter
(Use if necessary.)
24V DC stabilized
power supply
If any of the side-by-side lines of
DP, DN, 24 V and 0 V exceeds
the total length of 50 m
2-wire terminal
4-wire terminal
4-wire terminal
2-wire terminal
2-wire terminal
General purpose power
supply filter
(Use if necessary.)
24V DC
stabilized
power supply
4-wire terminal
4-wire
terminal
4-wire terminal
4-wire terminal
If (A+B) of the side-by-side lines of
DP, DN, 24 V and 0 V exceeds the
total length of 50 m
4-wire
terminal
Terminator