EasyManua.ls Logo

AOC L32DK99FU - Page 29

AOC L32DK99FU
129 pages
Print Icon
To Next Page IconTo Next Page
To Next Page IconTo Next Page
To Previous Page IconTo Previous Page
To Previous Page IconTo Previous Page
Loading...
29
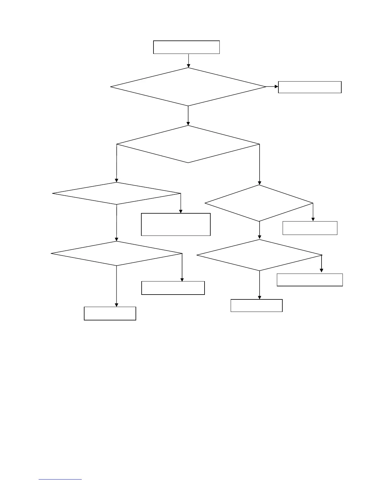
3. No display
Check the B/L signal
is available?
Replace main board
Replace the power board
Panel Vcc =12V?
Replace the Panel
No display (LED green)
Replace the main board
Check the backlight is “On”?
Check the LVDS cable
Reinsert or replace the
LVDS cable
Replace the main board
Replace the Panel
No
Yes
Yes
No
Yes
No
No
Yes
Yes
No
Yes
No
Power board output24V?
Check TV is under control and power on/off
by remote control and power key?

Related product manuals