EasyManua.ls Logo

AOC LE32W157 - Page 20

AOC LE32W157
137 pages
Print Icon
To Next Page IconTo Next Page
To Next Page IconTo Next Page
To Previous Page IconTo Previous Page
To Previous Page IconTo Previous Page
Loading...
20
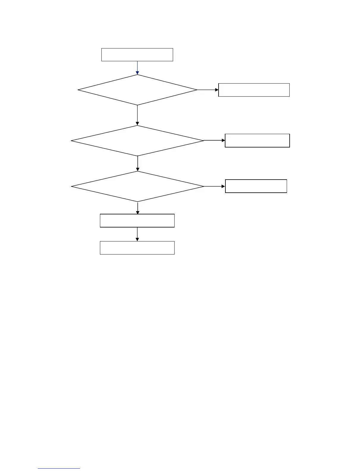
2. Can’t start
Can’t startLED red
Replace the main board
Replace the Power board
No
Yes
No
Yes
No
No
Power board output24V?
Check the power key is under control?
Check the IR receiver is normal?
Replace the power board
Replace the key board
Yes
Replace the IR board

Related product manuals