EasyManua.ls Logo

AOC LE32W157 - Page 60

AOC LE32W157
137 pages
Print Icon
To Next Page IconTo Next Page
To Next Page IconTo Next Page
To Previous Page IconTo Previous Page
To Previous Page IconTo Previous Page
Loading...
60
+
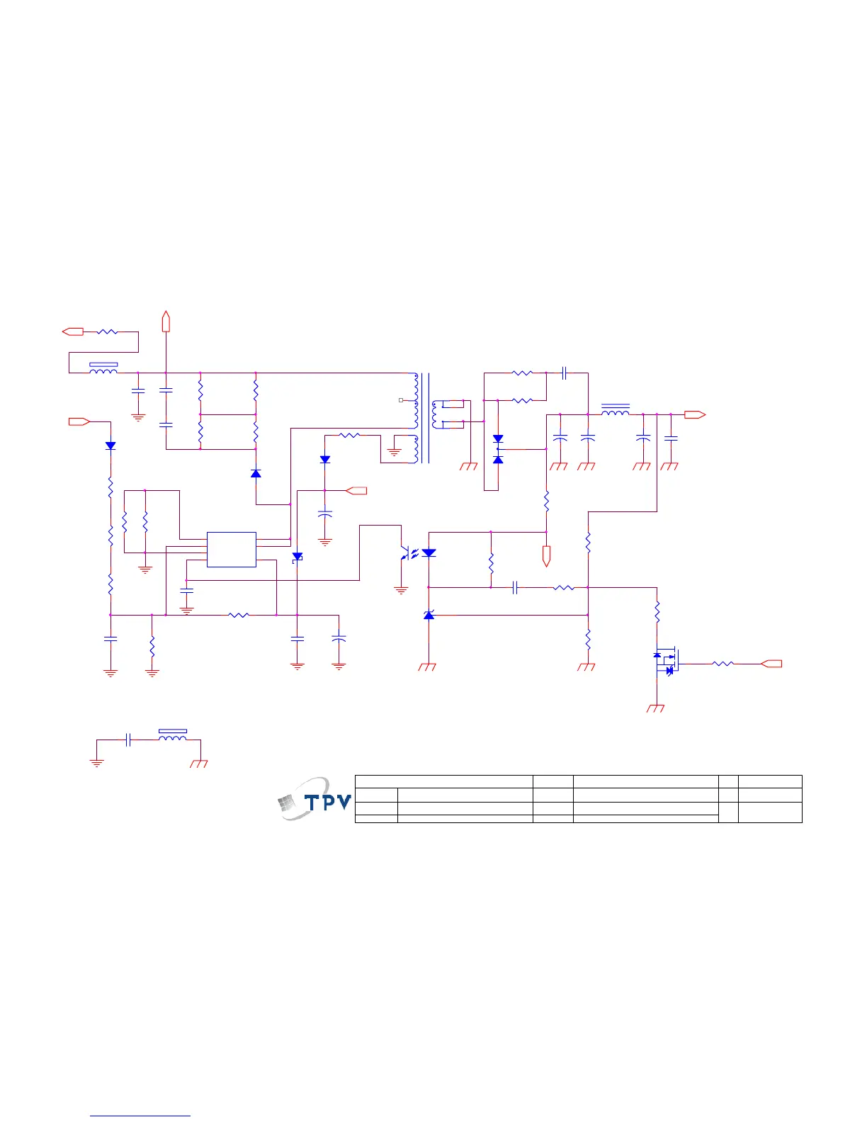
C9310
10UF 50V
+
C9307
100UF 35V
R9301
4.7 OHM 1W
B1+
R9321
5K6 +-1% 1/8W
OEM MODEL
Size
Rev
Date
Sheet
of
TPV MOD EL
PCB NAME
称爹
T P V ( Top Victory Electronics Co . , Ltd. )
Key Component
F
B
37
03.Stand by 715G4581-P0F-W30-0030
G4581-F-X-X-2-110113
Wednesday , January 12, 2011
C9314
470PF 250V
D9304
PR1007
D9303
PR1007
PS_ON
1
2
3
5
6
7
9
10
4
T9301
POWER X'FMR
+
C9315
680uF 10V
+
C9304
680uF 10V
+
C9305
680uF 10V
L9301
Coil
R9305
47 OHM 1/4W
R9313
1.5M 1/4W
R9314
2K4 1/8W 1%
R9309
1.5M 1/4W
R9304
100K 1/4W
R9307
100K 1/4W
D9301
PR1007
IC9303
AS431AN-E1
Protect
R9317
2K 1/8W 5%
R9315
1K 1/8W
R9319
3K6 1/8W 1%
12
D9305
RB160M-60TE25
R9316
1.5M 1/4W
R9308
3.3 OHM 1/4W
C9308
220N 50V
C9312
100N 50V
C9309
1N 50V
C9306
100N 50V
S/OCP
1
BR
2
GND
3
FB/OLP
4
VCC
5
D/ST
7
D/ST
8
IC9301
A6069H
12
43
IC9302
PC123X8Y FZOF
R9302
47 OHM 1/4W
R9303
100K 1/4W
R9310
220 OHM 1/4W
C9303
2N2 500V
R9306
100K 1/4W
R9320
560K 1/8W
R9318
4.7M OHM +-5% 1/4W
C9311
220N 50V
C9301
2200pF630V
C9302
2200pF630V
1 2
FB9301
BEAD
Q9301
RK7002FD5T116
5.2VBO
R9322
10K 1/8W
1 2
FB9302
BEAD
VCC
1
2
3
D9302
SBT15006JST
R9312
2.4 OHM 1/4W
R9311
2.4 OHM 1/4W
C9313
10NF
B+

Related product manuals