EasyManua.ls Logo

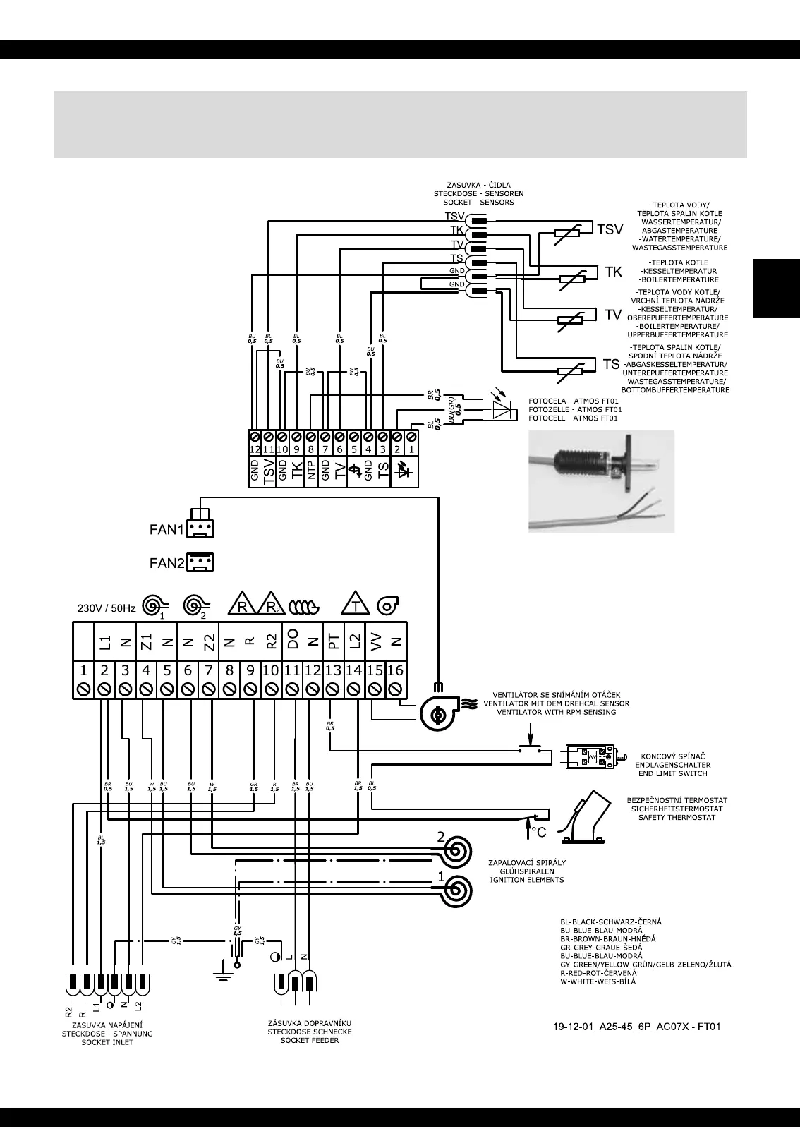
Atmos A25 - Electric Diagram of the Burner ATMOS A25 - 6-pin Connector - AC07 X Model - (R, R2, Sensors TV, TS, TK, TSV) - Since 2020

Atmos A25
96 pages
Print Icon
To Next Page IconTo Next Page
To Next Page IconTo Next Page
To Previous Page IconTo Previous Page
To Previous Page IconTo Previous Page
Loading...
Operation and maintenance manual - EN
EN
www.atmos.cz
EN-33
26. Electric diagram of the burner ATMOS A25 - 6-pin connector
- AC07X model - (R, R2, sensors TV, TS, TK, TSV) - since 2020