EasyManua.ls Logo

Ayce PT2000W - Technische Zeichnung

Ayce PT2000W
Print Icon
To Next Page IconTo Next Page
To Next Page IconTo Next Page
To Previous Page IconTo Previous Page
To Previous Page IconTo Previous Page
Loading...
14 | 15
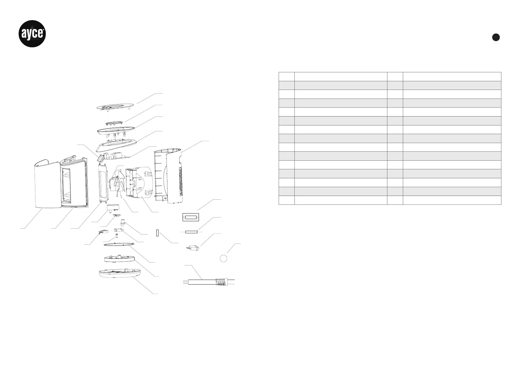
TECHNISCHE ZEICHNUNG
NR.
NR.
TEILEBEZEICHNUNG
Obere Abdeckung
Zierring
Zierabdeckung
Anzeigeabdeckung
PCB
PCB -Halterung
Hintere Abdeckung
Gitter
Vordere Abdeckung
Abdeckung für PTC-Heizelement
Synchronmotor
Halterung für Kippschutzschalter
Lüfterflügel
Halterung für PTC-Heizelement
1
2
3
4
5
6
7
8
9
10
11
12
13
14
15
16
17
18
19
20
21
22
23
24
25
26
27
28
TEILEBEZEICHNUNG
Motor
Synchronmotorwelle
Taste für Kippschutzschalter
Kabelführungskanal
Kippschutzschalter
Schalldämmring
Grundplatte
Untere Abdeckung
Feder
Stromkabel
Selbstrückstellende Thermosicherung
Sicherung
Hauptschalter
Runde Platte für Kippschutzschalter
ERSATZTEILLISTE
D
01
02
03
04
05
15
25
13
11
08 09 10
12
16
17
18
19
23
24
28
20
21
22
14
26
27
06
07

Related product manuals