EasyManua.ls Logo

Belden HIRSCHMANN BRS40 - Device Views; Front View

Belden HIRSCHMANN BRS40
112 pages
Print Icon
To Next Page IconTo Next Page
To Next Page IconTo Next Page
To Previous Page IconTo Previous Page
To Previous Page IconTo Previous Page
Loading...
30
Installation BRS20/22/30/32/40/42/50/52
Release
12
01/2022
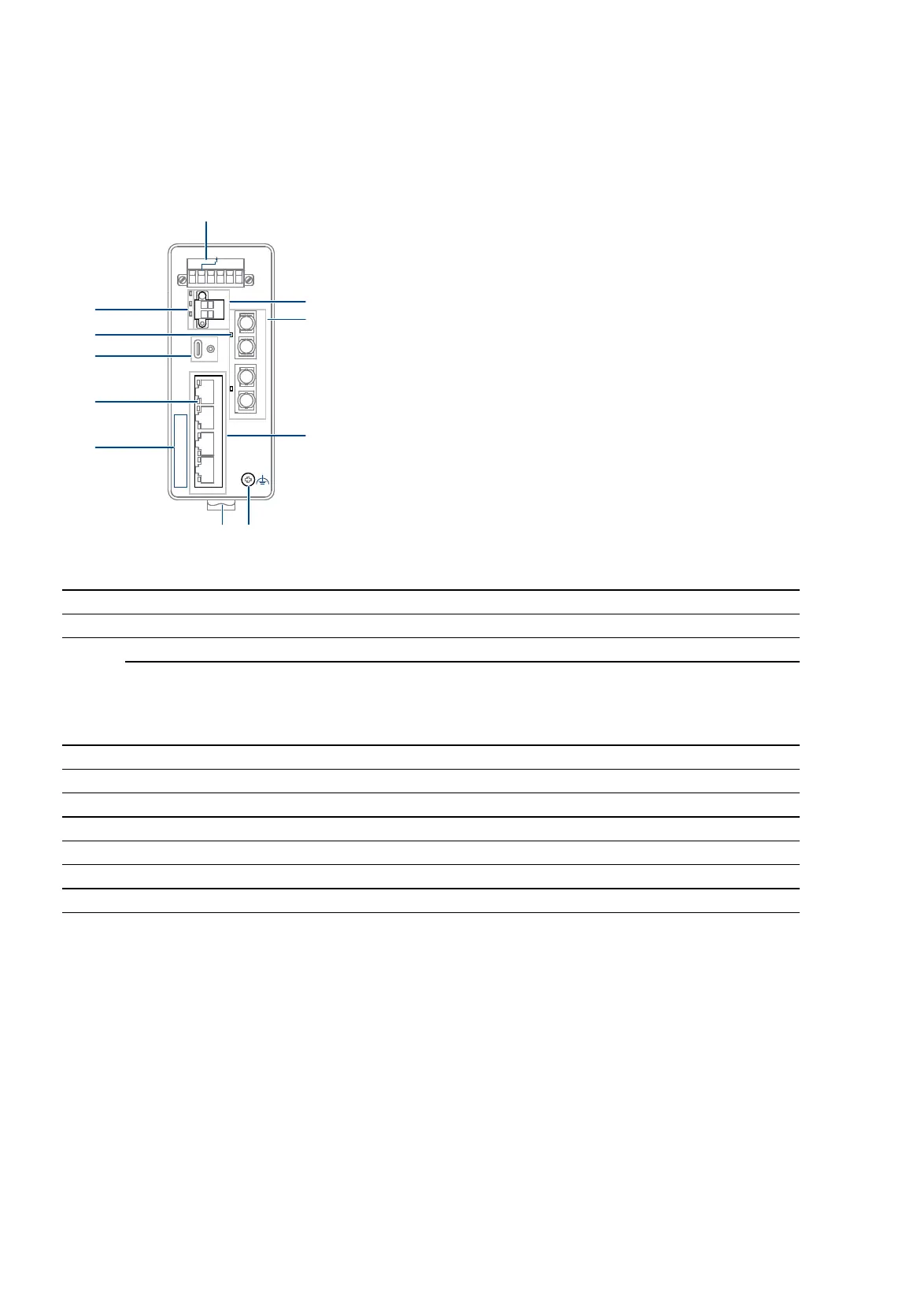
1.3 Device views
1.3.1 Front view
Example of a device variant with 4 ... 6 ports without PoE
1 6-pin terminal block with screw lock for redundant power supply and signal contact
2 2-pin terminal block with screw lock for the digital input
3 depending on device variant
SFP slot for 100 Mbit/s F/O connections
DSC or DST singlemode socket for 100 Mbit/s fiber optic connections
DSC or DST multimode socket for 100 Mbit/s fiber optic connections
Not present
4 RJ45 socket for 10/100 Mbit/s Twisted pair connections
5 Grounding screw
6 Rail lock slide for DIN rail mounting
7 Label area for IP address
8, 10 LED display elements for port status
9 USB-C interface
11 LED display elements for device status
1
2
3
4
5
6
ACA
Status
Power
Input
+
-
z
z
RELAY
0V 0V+24V(P1) +24V(P2)
IP-ADDRESS
USB
x
BRS20
1
3
4
56
7
8
9
10
11
2

Table of Contents

Related product manuals