EasyManua.ls Logo

BFT RTD - Page 23

BFT RTD
Print Icon
To Next Page IconTo Next Page
To Next Page IconTo Next Page
To Previous Page IconTo Previous Page
To Previous Page IconTo Previous Page
Loading...
RTD- Ver. 03 -
23
D811347_03
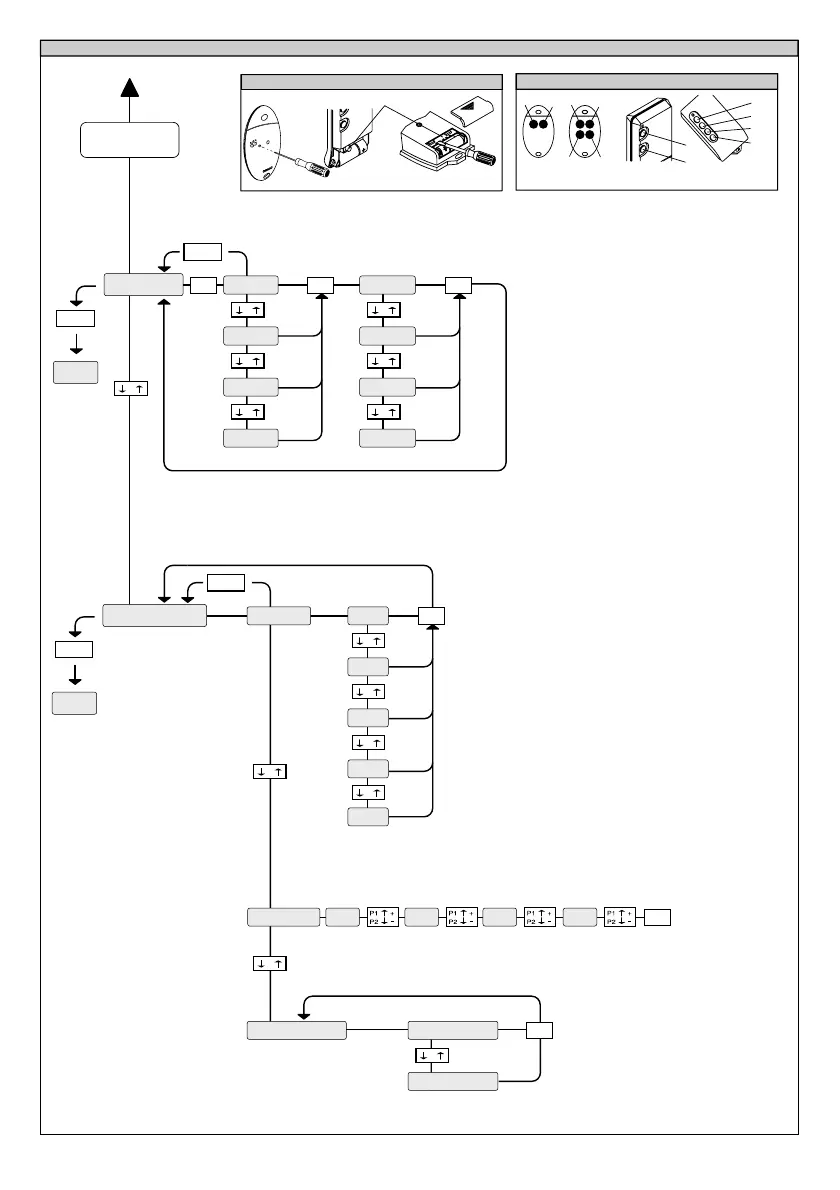
Fig. B
configuratiom RTD
+/-
+/-
FIN
type recepteur
-
+
-
+
langue
-
+
fra
-
+
deu
ENG
-
+
ESP
-
+
ita
OK
OK
rolling code
-
+
P1
T1
T2
T1
T2
T3
T4
TRC 1-2
TRC 4
FIG. B1A
FIG. B2A
TRC 1-2
TRC 4
MITTO 2-4
T1 T2
T1 T2
T3
T4
P1
code fixe
sortie
+/-
-
+
+/-
FIN
-
+
sortie 2
-
+
sortie 3
sortie 4
OK OK
-
+
sortie1
-
+
bista.
-
+
tempo.
antiag.
-
+
monos.
OK
MENUS
PRECEDENTS
FIG. A
passvord 0--- -0-- --0- ---0
OK

Related product manuals