EasyManua.ls Logo

Bitron Video AN9508 - System Configurations; 1 External Unit with Electronic Call; 1 External Unit with Buzzer Call

Bitron Video AN9508
6 pages
Print Icon
To Next Page IconTo Next Page
To Next Page IconTo Next Page
To Previous Page IconTo Previous Page
To Previous Page IconTo Previous Page
Loading...
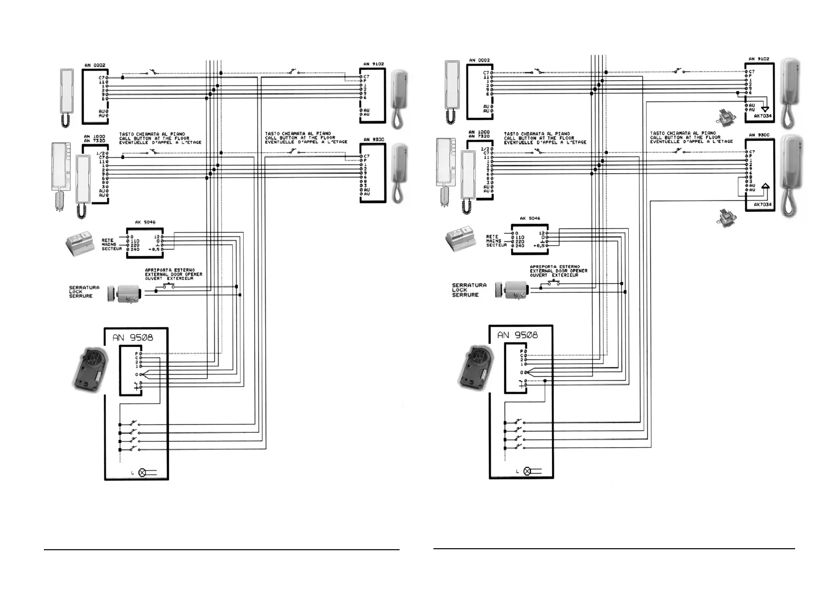
IMPIANTO DI 1 POSTO ESTERNO AN9508
CON CHIAMATA ESTERNA RONZATORE
(+ CHIAMATA ELETTRONICA AL PIANO)
DOOR PHONE SYSTEM 1 ENTRANCE,
CALL THROUGH BUZZER
(+ ELECTRONIC CALL AT THE FLOOR)
SYSTEME PARLOPHONE 1 ENTREE,
APPEL PAR RONFLEUR
(+ APPEL ELECTRONIQUE A L’ETAGE)
179 215 90
IMPIANTO DI 1 POSTO ESTERNO
A
N9508 CON CHIAMATA ESTERNA
ELETTRONICA
(+ CHIAMATA ELETTRONICA AL PIANO)
DOOR PHONE SYSTEM 1 ENTRANCE,
ELECTRONIC CALL
(+ ELECTRONIC CALL AT THE FLOOR)
SYSTEME PARLOPHONE 1 ENTREE
AVEC APPEL ELECTRONIQUE
(+ APPEL ELECTRONIQUE A L’ETAGE)
179 216 00
N.I. 012175551.
N.I. 012175551.

Related product manuals