EasyManua.ls Logo

Blu Aria - I;O Interface

Blu Aria
47 pages
Print Icon
To Next Page IconTo Next Page
To Next Page IconTo Next Page
To Previous Page IconTo Previous Page
To Previous Page IconTo Previous Page
Loading...
17
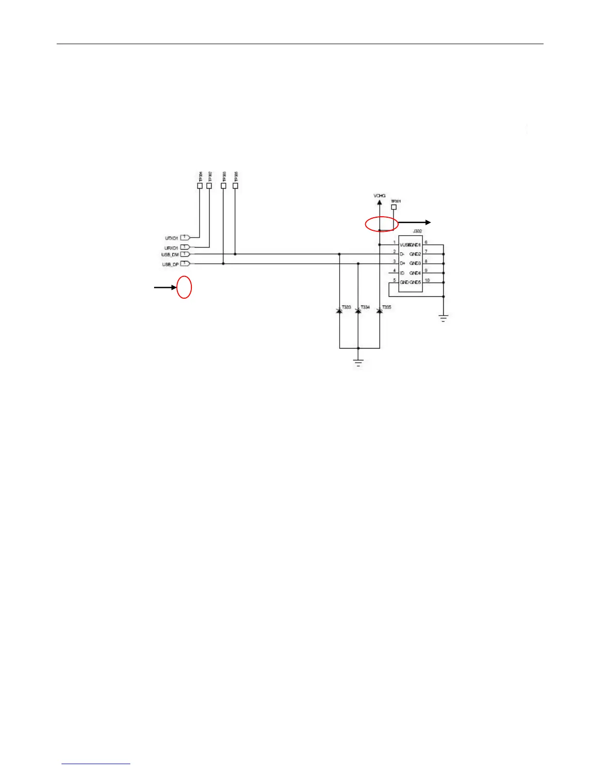
7.4 I/O Interface (5PIN)
Data
transpo
rtation
Charge
input

Related product manuals